界面新闻logo
  • 首页
    • 科技
    • 金融
    • 证券
    • 地产
    • 汽车
    • 健康
    • 地方
    • 大湾区
    • 文旅
    • 数据
    • ESG
    • 双碳
    • 电厂
  • 商业
    • 科技
    • 地产
    • 汽车
    • 消费
    • 工业
    • 时尚
    • 交通
    • 医药
    • 互联网
    • 创投
    • 能源
    • 数码
    • 教育
    • 食品
    • 新能源
    • 家电
    • 健康
    • 酒业
    • 物流
    • 零售
    • 美妆
    • 体育
    • 楼市
    • 家居
    • 餐饮
    • 日用
    • 企服
    • 珠宝
    • 腕表
    • 智库
    • 电厂
    • 农业
    • 出海
  • 财经
    • 金融
    • 投资
    • 证券
    • IPO
    • 宏观
    • 股市
    • 财富
    • 有连云
  • 新闻
    • 天下
    • 中国
    • 地方
    • 评论
    • 数据
    • 职场
    • 国是
    • 文娱
    • 影像
    • 营销
    • 大湾区
    • ESG
    • 双碳
    • 长三角
    • 中西部
  • 文化生活
    • 文化
    • 文旅
    • 生活方式
    • 美食美酒
    • 艺术
    • 游戏
    • 正午
    • 箭厂
  • VIP
    • 投资早晚报
    • 宏观晚6点
    • 打新早报
    • 盘前机会前瞻
    • 盘中必读
    • 金股挖掘
    • 调研早知道
    • 研报新知
  • 快报
    • 今日热点
    • 公司头条
    • 股市前沿
    • 监管通报
    • 财经速览
    • 时事追踪
  • 界面号
    • 财经号
    • 城市号
    • 媒体号
  • 视频
    • 界面Vnews
    • 直播
    • 箭厂
    • 品牌创酷
    • 番茄社
    • 商业微史记
    • 胡说财经
  • 专题
    • 新闻专题
    • 活动专题
  • Global
登录
  • 消息
  • 我的面点
  • 我的关注
  • 我的文章
  • 投稿
  • 报料
  • 账号设置
  • 退出账号
旧版搜索
  • 新版搜索
  • 旧版搜索

历史搜索 全部删除

    热门搜索

      地产速报
      恒大

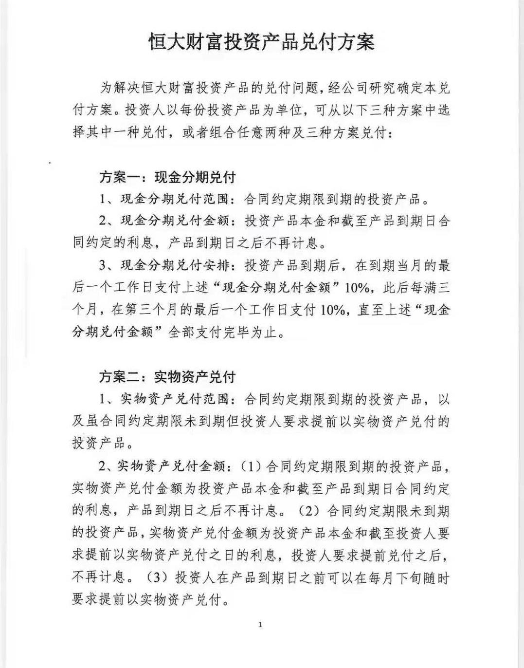
      恒大财富向投资者提供三种兑付方案

      黄昱HY · 来源:界面新闻

      据界面新闻了解,为了解决恒大财富投资产品逾期兑付的问题,9月13日,恒大向投资者提供了三种兑付方案,分别为:现金兑付、实物资产兑现、抵扣购房尾款兑付。

      未经正式授权严禁转载本文,侵权必究。

      恒大

      4.5k
      • 恒大汽车累计被执行超33亿10天前
      • 恒大物业:恒大清盘人已邀请选定投标人对公司进一步尽调,尚未签订任何协议19天前
      点赞
      收藏
      看评论
      分享至
      微博分享
      微信分享
      QQzone

      评论

      暂无评论哦,快来评价一下吧!
      热门排行February 02
      • 向嫣然医院捐款100万后,李国庆宣布出资5000万成立公益基金会
      • 地方两会密集召开,稳楼市、城市更新成关键词
      • 雷军回应小米汽车交付量下滑:一代SU7已停售,1月YU7为交付主力
      • 中国目前是否正与美国就购买委内瑞拉石油谈判?外交部回应
      • 外交部:中方要求美国执法部门立即停止错误行径,停止对中国企业人员的无端盘查
      • 比亚迪官宣新品牌领汇汽车,此前四款新车已曝光
      • 增加春节期间消费品以旧换新补贴数量,九部门联合印发方案
      • 地方两会聚焦对外开放新举措,哪些看点值得关注?
      • 千问APP投入30亿,阿里加入春节AI红包大战
      • 华谊兄弟王中磊因599万案款再次被限消,公司业绩不佳面临退市风险

      上海界面财联社科技股份有限公司 版权所有 © 2014-2026 JIEMIAN.COM

      • 关于我们
      • 联系我们
      • 广告合作
      • 注册协议
      • 投稿须知
      • 版权声明
      • 举报及处置