记者 |
“坚持依法将金融活动全面纳入监管,所有金融业务必须持牌经营,消除监管套利。”近日,在回应蚂蚁集团等网络平台企业金融业务整改进展时,银保监会再次强调金融业务持牌的重要性。
在蚂蚁集团整改工作基础上,今年4月29日,“一行两会一局”等金融管理部门又联合约谈了腾讯、度小满金融等13家网络平台企业,提出具体的自查整改内容。其中就包括“推动小贷和消费金融公司合规展业”。
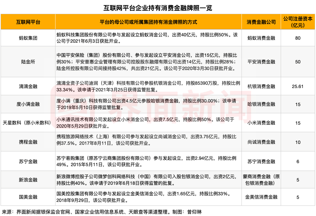
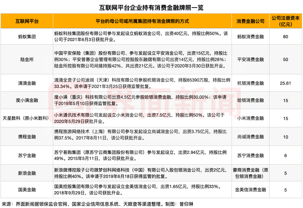
近年来,在金融业务必须持牌的监管要求下,上述多家平台的母公司或所属集团通过发起设立、参股消费金融公司等方式,将该牌照收入囊中。
据界面新闻记者梳理统计,目前有互联网平台背景的消费金融公司包括:蚂蚁消费金融、平安消费金融、杭银消费金融、哈银消费金融、小米消费金融、尚诚消费金融、苏宁消费金融、蒙商消费金融和金美信消费金融等9家。

中信证券近期发布的研报亦指出,监管加强背景下,预计未来更多互联网金融机构将申设持牌消金;消费金融公司多倍杠杆特征,有助融资规模扩张,牌照价值将有望凸显。
当前持牌消费金融公司“战况”如何?消费金融行业在上半年交出了一份怎样的“成绩单”?
招联消费金融三项指标均夺冠,“一超多强”局面会否被打破?
随着2021年中报季落下帷幕,上半年已开业的29家消费金融公司中,20家消费金融公司的部分业绩数据“浮出水面”。
总体来看,上半年消费金融公司业绩回暖,多数消费金融公司盈利较上年同期实现增长,但行业“二八效应”愈发明显。

在净利润可查的18家消费金融公司中,仅小米消费金融、阳光消费金融、苏宁消费金融2021年上半年呈现亏损,净亏损分别为0.65亿元、0.43亿元和0.34亿元。
上半年,净利润三甲皆为银行系消费金融公司,均背靠母行的强大优势。其中,招联消费金融净利润15.42亿元,同比增长166.8%;兴业消费金融净利润10.24亿元,同比增长92.5%;中邮消费金融净利润7.91亿元,同比大增1514.3%。
对于净利润的大幅上涨,一消金公司资深从业者向界面新闻记者指出,一方面与去年同期的疫情影响有关,另一方面也显示出行业在不良和成本控制上有比较好的表现,资产质量回升。
在营收可查的14家消费金融公司中,则呈现出“一超多强”局面,仅招联消费金融一家营收就突破50亿元,达73.9亿元。
另外,还有6家公司营收破10亿,分别为马上消费金融、兴业消费金融、中邮消费金融、中银消费金融、中原消费金融和杭银消费金融,其营收分别为46.25亿元、38.69亿元、24.87亿元、23.48亿元、15.63亿元和10.17亿元。
从资产规模角度分析,在总资产可查的19家消费金融公司中,招联消费金融继续独占鳌头,截至6月末总资产为1298.43亿元;位列亚军和季军的则为马上消费金融和兴业消费金融,总资产分别为570.17亿元和520.66亿元。
2021上半年,招联消费金融公司尽管保持了2020年业绩态势,再次在净利润、营收和总资产三个指标夺下冠军宝座,但多位行业人士认为,这种局面未来或将被打破。
“目前的局面并非定局,随着未来互联网企业参股的消费金融公司业绩陆续披露,特别是蚂蚁消费金融,将直接挑战招联消费金融的领跑地位。” 一不愿具名的消金行业分析人士坦言。
上述消金行业资深从业者同样认为,今年上半年,银行系消费金融公司崛起趋势更加明显,一些老牌消费金融公司则因规模收缩正在被后来者赶超。未来消费金融公司格局会在目前“一超多强”的基础上,演变成多方势力制衡的结构化格局,势力来源主要包括银行系和互联网系。
中信证券研报指出,当前消费金融公司步入发展转型期。消金公司牌照价值提升,具备先发优势和股东优势的企业有望胜出。
消金公司上市潮来袭,融资难、融资贵成行业共识
2021年以来,已有3家消费金融公司获批开业。随着近期唯品富邦消费金融有限公司开业获监管批复,消费金融行业从2010年的首批4家试点公司逐渐扩容至30家。
行至第十一年,已有部分消费金融公司研究或已启动上市计划工作。
今年3月19日,招商银行公告称,董事会审议通过了《关于招联IPO及收购招商永隆所持招联股权的议案》,启动招联消费金融有限公司上市研究工作,具体上市方案成熟后再行提交董事会审议。
在议案中还披露,招商银行拟收购同为“招商系”招商永隆银行所持招联消费金融公司25.85%股权。收购完成后,招商银行持有招联消费金融50%股权,招商银行集团持有招联的股权仍维持在50%不变。
7月30日,银保监会公告同意招商银行受让招商永隆银行持有的招联消费金融公司25.85%股份,变更完成后,中国联通、招商银行将各持股50%。行业普遍认为,该股权变更是为了满足上市要求而做的准备工作。
马上消费金融公司也于今年1月6日在重庆证监局办理了辅导备案登记,保荐机构为中金公司和中信建投。重庆市证监局7月1日披露信息显示,该公司仍处于辅导期。
3月末,中原银行公告披露,根据该行“二五战略规划”的子公司战略,中原消费金融主动与资本市场对接,形成资本补充的良性机制,力争在“二五”期间上市。这也意味着中原消费金融计划在五年内上市。
消费金融公司谋求上市背后有何行业痛点?
由中银协消费金融专业委员会编著的的《中国消费金融公司发展报告2021》指出,2020年,受疫情冲击行业发展放缓、“包商银行”事件发酵中小金融机构市场认可度降低等影响,叠加银行同业“非标”认定标准趋严、地方银行同业资金限制跨省等因素,消费金融公司融资难度呈现进一步上升态势。
报告呈现的调研数据显示,多达21家机构认为融资难度较大,6家机构认为融资难度一般,无机构认为融资容易。在关于融资难度变化方面,接近七成的机构认为融资难度上升,仅有三成的机构认为融资难度下降。与此同时,多达9家机构表示资金缺口较大,难以支撑业务发展,仅有7家机构认为融资能够满足业务发展需求。
“整体来看,融资难、融资贵已成为行业普遍的共识,并在一定程度上成为了行业发展的掣肘。”
报告指出,多达21家机构认为融资难、融资贵对公司发展影响较大,在众多影响行业发展的因素中排名第一(选择机构数最多),消费金融公司在融资市场尤其是银行的认可及政策导向支持方面有待进一步提升。
除通过上市来融资外,此前监管也已曾出台文件,支持消费金融公司拓宽市场化融资渠道、增加资本补充方式。
银保监会于2020年10月发布的《促进消费金融公司和汽车金融公司增强可持续发展能力、提升金融服务质效的通知》指出,支持消费金融公司、汽车金融公司通过银行业信贷资产登记流转中心开展正常的信贷资产收益权转让业务;支持符合许可条件的消费金融公司、汽车金融公司在银行间市场发行二级资本债券,拓宽资本补充渠道,增强抵御风险能力。(详见报道:消费金融行业迎政策“大礼包”!拨备覆盖率降低等三重利好对市场影响几何?)
该项《通知》也在今年逐步落地。例如,长银五八消费金融公司近期在官网发布了二级资本债主承销商采购项目公开招标公告,并于9月3日对项目中标候选人进行公示,其中,国泰君安证券为牵头主承销商,招商证券、东方证券为联席主承销商。这也意味着首家消费金融公司发行二级资本债项目将被提上日程。
(实习记者张灵霄对此文亦有贡献。)
评论