文 | 张力
政府补助又来了。
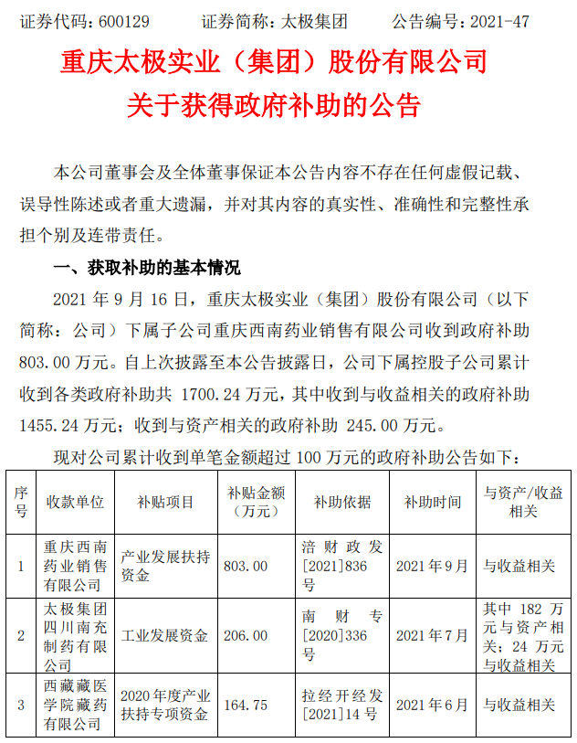
太极集团9月17日晚间发布公告称,重庆太极实业(集团)股份有限公司(以下简称“太极实业”)下属子公司重庆西南药业销售有限公司(以下简称“西南药业”)收到政府补助803.00 万元。从上次披露至今,下属公司累计收到政府补助共 1700.24 万元。
今年上半年,太极集团交出了一份绩业“漂亮”的半年报。但其中营销与研发倒挂、依赖非经常性收益等问题仍然困扰这个老牌药企。而政府补助,在太极集团的业绩增长中扮演着重要作用。

1455万元补助影响年度净利
公告显示,自上次披露至本公告披露日,公司下属控股子公司共收到各类政府补助共 1700.24 万元。其中,收到与收益相关的政府补助 1455.24 万元;收到与资产相关的政府补助 245.00 万元。
上述累计获得与收益相关的政府补助将计入公司 2021 年度当期损益,金额为 1455.24 万元,对公司2021年度的净利润产生一定影响。
收到的政府补助中,单笔超过100万元的共3笔。包括本次西南药业收到政府补助 803.00 万元,均与收益相关;7月太极集团四川南充制药有限公司收到政府补助 206.00 万元,其中182万元与资产相关,24万元与收益相关;6月西藏藏医学院藏药有限公司收到政府补助 164.75万元,均与收益相关。

政府补助拉动业绩增长
一直以来,政府补助在太极集团的业绩增长中扮演着重要作用。
2021年上半年报显示,今年1-6月太极集团计入当期损益的政府补助为15387269.30元。当期归母净利润为76878698.69元,扣非净利为84050943.55。可见,政府补助在当期利润中的占比约在20%左右。


在今年一季报中,太极集团也将期内其他收益同比减少61.77%的主要原因,归为本期收到政府补助减少所致。
政府补贴对太极集团业绩的拉动不仅体现在今年。2018年,太极集团计入当期损益的政府补助为4356.27万元,占公司当期净利润的61.99%。2019年,太极集团亏损7083.03万元,其中计入当期损益的政府补助为4754.63万元。2020年,太极集团归母净利约6600万元,而计入当期损益的政府补助超过1亿元。

研发不足等老问题依然待解
对政府补助的依赖,是太极业绩存在 “隐忧”之一。翻开太极集团的半年报,“漂亮” 绩业的背后,研发不足、依赖非经常性收益等众多问题依然有待解决。
半年报显示,2021年上半年,太极集团实现销售收入64.43亿元,比去年同期57.54亿元增长11.97%,归属于上市公司股东的净利润7687.87万元,比去年同期1021.76万元增长652.41%。
但太极集团上半年总销售费用达到20.13亿,同比增长19.67%,占总营收31.2%,与行业平均水平持平。与此同时,上半年研发费用4153万元,虽然同比增长8.77%,但仅占营收约0.65%。而同期行业的平均水平保持在2.5%以上。太极集团研发投入不仅低于行业水平,更与营销的投入差额巨大。而从2017年起,研发投入占营业收入的比例在1%左右徘徊,也已太极集团的常态。
另外,半年报还显示,太极集团其他应付款超过17亿, 其中,待付销售费用超过5.2亿,保证金超过5.4亿,暂收应付款和往来款超5.6亿。可见太极集团在营销方面的持续高额投入,且暂未支付现金。但是等到年底集中结算的时候,会导致大额现金流出。
而今年上半年太极的现金流量净额为2227.95万元,远低于7687.86万元的净利润,这也印证了公司主要依赖非经常性收益提升盈利,主营业务产生的现金流有限。
评论