文|文化产业评论作者团、三川汇文旅体研究院研究员 小军哥
编辑|李丽婷
近日,文旅部印发《中央部门惠及文化和旅游企业纾困政策文件清单》,共涉及5大类19个政策文件近百条纾困措施,可持续释放万亿级惠企红利。由于很多政策末端宣传不力,特别是企业知晓度不高,导致部分政策落实存在死角。那么,这些政策究竟有哪些利好措施,重点惠及哪些文旅企业,又该向哪些部门申报请领?本期文化产业评论(ID:whcypl)将逐一解读分析。

5个文旅部政策文件
在此次印发的中央部门19个纾困政策文件清单中,文旅部作为主发文机关的有5个,其中4个涉及旅游企业、2个涉及文化企业。在涉旅企业纾困政策里,其中专属性最强、惠及面最大的是旅行社。

△中央部门惠及文化和旅游企业纾困政策文件清单
去年初疫情暴发后,文旅部第一时间下发《文化和旅游部办公厅关于暂退部分旅游服务质量保证金支持旅行社应对经营困难的通知》,开展向旅行社暂退80%旅游服务质量保证金工作。截至2020年底,共向2.9万家旅行社暂退保证金70.14亿元,有效舒缓了企业现金流的压力。

按当时的通知规定,接受暂退保证金的各旅行社应在2022年2月5日前将本次暂退的保证金如数交还。现在是2021年9月,按照相关规定政策的可用期只有不到5个月时间。然而,对于今年新开办的旅行社而言,仍有一定的释放空间。

根据《旅行社管理条例》相关规定,经营一家国内社需要20万元质量保证金,经营出境业务的国际社应当增存质量保证金120万元。因此,一家新开办的旅行社只要依法获得许可,就可以从保证金账户银行办理暂退款,相当于从银行获得16万元或96万元不等的免息贷款。
众所周知,自疫情发生以来,文旅产业中,特别是旅游业受到冲击最大、持续时间最长。尽管目前恢复形势总体向好,但是旅行社、演出、剧场等企业,仍然面临诸多不确定因素困扰和影响。
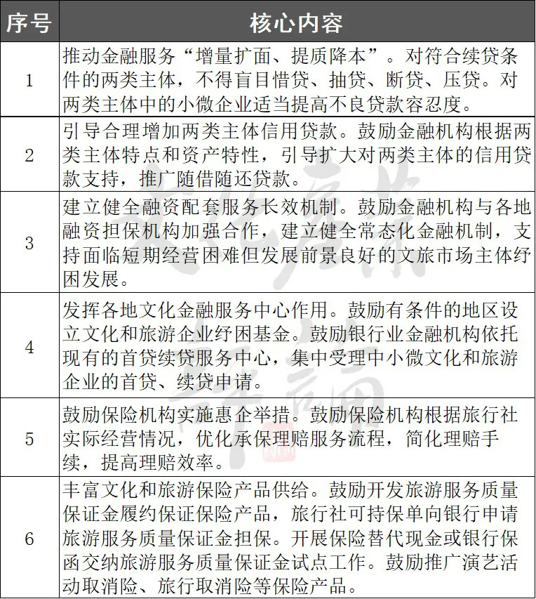
4月30日,文旅部联合人民银行、银保监会专门印发了《关于抓好金融政策落实进一步支持演出企业和旅行社等市场主体纾困发展的通知》,加大对演出企业和旅行社等中小企业金融领域差异化帮扶。并首次明确提出,鼓励开发旅游服务质量保证金履约保证保险产品,在有条件的地区开展保险替代现金或银行保函交纳旅游服务质量保证金试点工作。鼓励推广演艺活动取消险、旅行取消险等保险产品。

△“支持演出企业和旅行社等市场主体纾困发展”政策亮点
今年6月,文旅部在发布的《文化和旅游部关于加强政策扶持进一步支持旅行社发展的通知》中,再次明确提到“支持旅行社根据自身经营条件,从存款、直接取得银行担保、凭保险保单取得银行担保方式中灵活选用一种方式交纳保证金,试点地区还可直接使用保险交纳保证金。”
公开信息显示,7月下旬以来,继海南省首家获批开展使用保险交纳旅游服务质量保证金试点工作后,山西省、山东省的试点工作方案也获得了文旅部的同意。此举意味着,上述3省通过保险替代质保金,旅行社不仅不用在明年2月5日前归还之前已退的80%质保金,还可将另外20%质保金释放出来。

△“加强政策扶持进一步支持旅行社发展”政策亮点
据文旅部发布的数据显示,截至2021年6月30日,第二季度全国旅行社总数为4.18万家。按此数据推算,全国旅行社存缴的保证金额度超过了100亿元。如果保证金改革全面铺开,如此大体量的旅行社资金都可以释放,对旅行社、消费者、保险公司都将从中受益。
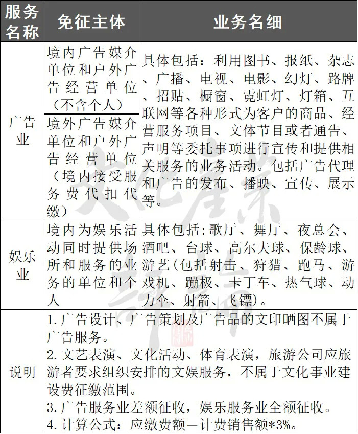
在文旅部5个文件清单中,除上述3个差异化政策之外,另外2个惠企政策侧重向文化企业和新兴文旅企业倾斜。其中,最值得关注的是《文化和旅游部办公厅关于做好文化事业建设费免征政策延续实施工作的通知》中提到的“文化事业建设费”,这是一个最容易被忽视却不应该被忽视的税费。
为应对疫情冲击,支持广告业、娱乐业恢复和发展,2020年5月印发的《财政部税务总局关于电影等行业税费支持政策的公告》(2020年第25号)规定,自2020年1月1日至2020年12月31日,免征文化事业建设费。
2021年3月印发的《财政部税务总局关于延续实施应对疫情部分税费优惠政策的公告》(2021年第7号)规定,(2020年第25号)文件规定的税费优惠政策凡已经到期的,执行期限延长至2021年12月31日。

△“文化事业建设费”免征情形
根据以上规定,2021年1月1日至2021年12月31日期间,广告业和娱乐业的各类缴纳义务人均可以全额享受文化事业建设费免征政策。据公开报道显示,2020年广东地区免征文化事业建设费约5.5亿元。按此估算,2021年全国两大行业免征文化事业建设费超过120个亿以上。
此外,两大行业申报减免的流程是一致的。缴纳义务人可以通过到当地办税服务大厅现场申报或通过电子税务局自行申报享受文化事业建设费免征政策,不需要提交证明材料。
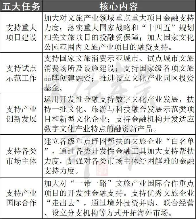
同时,为推动文化、旅游与金融合作不断深化,进一步完善文化产业和旅游产业投融资体系。4月中旬,文旅部联合国家开发银行印发了《关于进一步加大开发性金融支持文化产业和旅游产业高质量发展的意见》,重点五个方面加大对文旅融合产业,特别是数字文化产业开发性金融和投融资支持。

△“开发性金融支持文旅产业高质量发展”政策亮点
据红星新闻报道,9月18日在国务院新闻办举行新闻发布会会上,文旅部党组成员王晓峰介绍:去年争取中国工商银行为文旅企业新增1000亿元的专项授信额度,截至今年7月份已经全部落实,累计支持文旅企业14971家。
与其他4个差异化或阶段性政策相比较,这个“开发性金融支持”政策更具战略性和长期性。据此,文旅部联合国家开发银行推出的“开发性金融支持”额度有望再次突破1000亿以上。
4个减税降费政策文件
此次印发中央部门19个纾困政策文件清单中,关于企业减税降费方面的政策文件虽然仅4个(包括公告中关联政策),但其普惠及性和覆盖面均超出企业的预期,尤其是文旅企业也得到重点关注。

△中央部门惠及文化和旅游企业纾困政策文件清单
大家印象最深刻的,应该是疫后财政部、税务总局发布的《关于支持新型冠状病毒感染的肺炎疫情防控有关税收政策的公告》指出,受疫情影响较大的交通运输、餐饮、住宿、旅游(指旅行社及相关服务、游览景区管理两类)四大类困难行业企业,2020年度发生的亏损,最长结转年限由5年延长至8年。优惠政策自2020年1月1日起实施,截止日期视疫情情况另行公告。
同时,今年3月,财政部、税务总局印发了《关于延续实施应对疫情部分税费优惠政策的公告》,其中包括可惠及文旅企业的《关于电影等行业税费支持政策的公告》(财政部税务总局公告2020年第25号)第二条规定:对电影行业企业2020年度发生的亏损,最长结转年限由5年延长至8年。
举个例子,如果部分旅游相关企业在2020年~2025年连续6个纳税年度均亏损,2026年度盈利。那么在2026年,企业可以先对最先到期的2021年亏损进行弥补。而对于2020年度发生的亏损,因其亏损弥补期限截至2028年,可以暂时不用弥补,大大缓解了企业税负。

△图表来源:中国税务杂志社
在《关于延续实施应对疫情部分税费优惠政策的公告》中,还包括文化和旅游个体经营单位的已经到期的《关于支持个体工商户复工复业增值税政策的公告》(财政部税务总局公告2020年第13号),执行期限也延长至2021年12月31日。

除此之外,3月31日,财政部、税务总局发布《关于明确增值税小规模纳税人免征增值税政策的公告》明确:为进一步支持小微企业发展,自2021年4月1日至2022年12月31日,对月销售额15万元以下(含本数)的增值税小规模纳税人(含旅行社),享受免征增值税。
近年来,随着国家减税降费政策的精准施策,小规模纳税人增值税起征点从2018年的月销售额3万元,提高到2019年的每月10万元,今年4月起再提高至15万元。据官方披露数据,目前我国共有5000多万户小规模纳税人,其中享受免征增值税纳税人占比超过90%。其中,不泛小型文化和旅游企业。
对于符合小型微利企业条件的旅行社,年应纳税所得额不超过100万元部分,可根据财政部、税务总局《关于实施小微企业和个体工商户所得税优惠政策的公告》(财政部 税务总局公告2021年第12号),在《财政部 税务总局关于实施小微企业普惠性税收减免政策的通知》(财税〔2019〕13号)规定的优惠政策基础上,享受再减半征收企业所得税。

△“享受小微企业减免企业所得税优惠政策”解析
2个金融支持政策文件
去年新冠疫情暴发以来,中央相关部门持续关注重点领域、重点行业、重点企业受疫情影响的情况,制定出台了一系列强有力的措施。特别是金融政策大力支持市场主体复苏振兴,取得了良好的成效。

△中央部门惠及文化和旅游企业纾困政策文件清单
在此次公布的19个政策文件清单中,金融支持政策虽然仅有两份,但是这两个政策却是众多措施中最具普惠性、持续性和覆盖面的稳定政策。其中,最有温度的当属财政部《关于支持金融强化服务做好新型冠状病毒感染肺炎疫情防控工作的通知》提到,对疫情防控重点保障企业贷款给予财政贴息支持。
《通知》特别指出,对2020年新增的疫情防控重点保障企业贷款,在人民银行专项再贷款支持金融机构提供优惠利率信贷的基础上,中央财政按人民银行再贷款利率的50%给予贴息,贴息期限不超过1年,贴息资金从普惠金融发展专项资金中安排。
据财政部公开信息显示,为应对疫情冲击,截至2020年底,全国创业担保贷款余额2216亿元,同比增长53.7%;2020年发放贷款1600亿元,惠及140万人。2021年拨付创业担保贷款贴息和奖补资金63.36亿元,同比增长65.9%,占全年普惠金融发展专项资金的68.8%。

△2021年普惠金融发展专项资金预算下达情况表(单位:万元),表格数据来源:财政部网站
另据财政部网站消息,截至今年6月,财政部下达2021年普惠金融发展专项资金44.67亿元,加上2020年底提前下达的47.48亿元,2021年度专项资金92.15亿元已全部下达,较上年增长31.2%。
与此同时,按照今年3月国务院常务会议“对受疫情影响较大,尚未完全恢复元气的小微企业再帮扶一把”的要求,人民银行等五部门印发了《关于进一步延长普惠小微企业贷款延期还本付息政策和信用贷款支持政策实施期限有关事宜的通知》,决定将这两项政策实施期限至2021年底。

人民银行金融市场司负责人介绍,2020年—2021年5月,全国银行业金融机构共对10.9万亿元贷款本息实施延期,累计发放普惠小微信用贷款6.3万亿元。截至6月末,普惠小微贷款余额17.7万亿元,同比增长31%;支持小微经营主体3830万户,同比增长29.2%。
由此可见,对尚处于复苏期的中小微文旅企业而言,这两项直达货币政策工具仍有较大释放空间。
7个稳岗就业政策文件
与上述金融和税费支持相比,“稳岗位保就业”始终是政策扶持的重中之重,也是疫情发生以来中央部门和地方出台政策支持最多的领域。综合分析7个稳岗就业政策,其中前3个为法规依据,后4个是政策措施。惠企主要聚焦在重点社保要素上。

△中央部门惠及文化和旅游企业纾困政策文件清单
申请社会保险费延期缴费。
依据《中华人民共和国社会保险法》第六十三条规定:用人单位账户余额少于应当缴纳的社会保险费的,社会保险费征收机构可以要求该用人单位提供担保,签订延期缴费协议。

根据今年2月,人社部办公厅、财政部办公厅、税务总局办公厅《关于2021年社会保险缴费有关问题的通知》(人社厅发[2021]2号)明确:“2021年1月1日起,不再实施阶段性减免和缓缴企业养老保险、失业保险、工伤保险费政策。阶段性降低失业保险、工伤保险费率政策2021年4月30日到期后,延续实施1年至2022年4月30日。
简而言之,在此期间,企业或用人单位(含以单位方式参保的个体工商户)和本地灵活就业人员(含以个人身份参保的个体工商户雇主)缴纳失业保险继续执行1%的缴费费率(其中,单位缴费比例0.5%,个人缴费比例0.5%),工伤保险行业基准费率继续阶段性下调20%。
申请降低住房公积金缴存比例或者缓缴。
根据《住房公积金管理条例》第二十条规定:对缴存住房公积金确有困难的单位,经本单位职工代表大会或者工会讨论通过,并经住房公积金管理中心审核,报住房公积金管理委员会批准后,可以降低缴存比例或者缓缴;待单位经济效益好转后,再提高缴存比例或者补缴缓缴。对文旅企业而言,能够有效缓解资金流压力。
申请企业职业培训补贴。
2020年5月,人社部、财政部印发《关于实施企业稳岗扩岗专项支持计划的通知》(人社部发〔2020〕30号)明确,对受疫情影响出现生产经营暂时困难导致停工停业的中小微企业,组织职工开展以工代训的,可根据组织以工代训人数给予企业职业培训补贴。补贴政策受理期限截止到2020年12月31日。
今年2月,人社部、财政部印发《关于充分发挥职业技能提升行动专账资金效能扎实推进职业技能提升行动的通知》(人社部函〔2021〕14号)决定,以工代训政策(人社部发〔2020〕30号)实施期限延至2021年12月。

△北京市稳岗扩岗政策执行参考表,图表来源:网络
该《通知》明确,以工代训无需单独组织开展培训。企业申请以工代训补贴无需提供培训计划和发放培训合格证书。通过大数据比对,可核实企业为职工发放工资等情况的,以工代训补贴发放可不再要求企业提供职工花名册、发放工资银行对账单。且补贴不计入劳动者每年3次培训补贴范围。
申请失业保险稳岗返还。
5月20日,人社部、改革委、教育部、财政部、国防动员部印发《关于延续实施部分减负稳岗扩就业政策措施的通知》明确,参保企业上年度未裁员或裁员率不高于上年度全国城镇调查失业率控制目标,30人(含)以下的参保企业裁员率不高于参保职工总数20%的,可以申请失业保险稳岗返还。
返还标准为,大型企业按不超过企业及其职工上年度实际缴纳失业保险费的30%返还,中小微企业按不超过60%返还。实施上述稳岗返还政策的统筹地区,上年度失业保险基金滚存结余备付期限应在1年以上。各地可采取后台数据比对方式,直接向符合条件的企业精准发放稳岗返还。
降低成本政策文件
5月10日,国家发展改革委、工业和信息化部、财政部、人民银行共同发布《关于做好2021年降成本重点工作的通知》(下称《通知》)。这是中央相关部门连续第6次发布年度降成本重点工作通知,充分体现了资本市场在降成本中不可替代的作用。

《通知》中提出:持续合理降低税费、深化金融让利有效支持实体经济、着力降低制度性交易成本、合理降低企业人工成本、降低企业用能用地成本、推进物流降本增效、提高企业资金周转效率、激励企业内部挖潜等八个方面19项任务,几乎涵盖了目前所有的市场主体。

△《关于做好2021年降成本重点工作的通知》政策亮点
纵观上述八个方面19项降成本的任务措施,对于大部分文旅企业主体而言,虽然短期性很难见到市场效益。但是从长远来看,随新一轮降成本政策陆续落地,必将进一步化解当前规模以文旅企业成本的难点和痛点,有力推动疫情防控常态化条件下文旅经济稳定向好发展。
结语
目前,国外疫情依然非常严峻,国内疫情零星散发,甚至局部聚集性疫情也仍有发生,文化和旅游企业生产经营恢复发展还存在一些不确定性因素。《通知》强调,各地文旅行政部门要把继续帮扶文旅企业纾困解难作为重要任务,作为“我为群众办实事”具体举措,推动现有各项纾困惠企政策宣传落实到位。
通则不痛,此次文旅部着力打通政策落实“最后一公里”上的痛点堵点,必将有效消除当前相关政策落实兑现中的死角,使各项惠企红利最大限度得到释放,进一步助推疫情防控常态化条件下文旅市场复苏和发展。



评论