文 | 张力
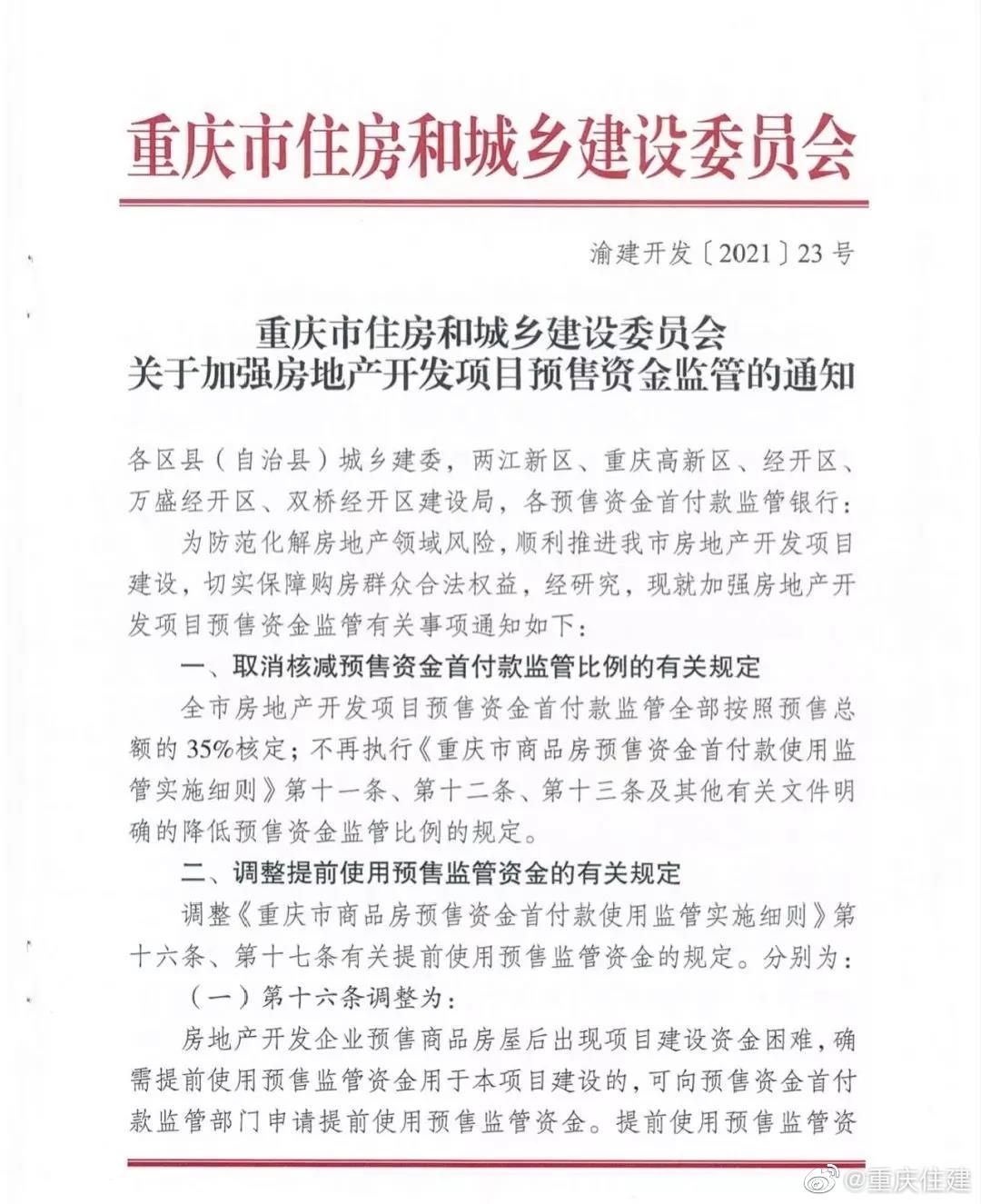
为防范化解房地产领域风险,顺利推进重庆市房地产开发项目建设,切实保障购房群众合法利益,9月22日,重庆市住房城乡建委官微发布《关于加强房地产开发项目预售资金监管的通知》(以下简称“通知”),即日起,重庆房地产开发项目预售资金首付款监管全部按照预售总额的35%核定。对存在资金风险的项目和已经出现资金问题的项目,要将其预售资金(含首付款和按揭款)全额纳入监管。
预售资金首付款监管按预售总额35%核定
《通知》指出,将取消核减预售资金首付款监管比例的有关规定,全市房地产开发项目预售资金首付款监管全部按照预售总额的35%核定;不再执行《重庆市商品房预售资金首付款使用监管实施细则》第十一条、第十二条、第十三条及其他有关文件明确的降低预售资金监管比例的规定。
在此次通知印发之前已核定预售资金监管比例的,不作追溯调整。
调整提前使用预售监管资金规定
同时,对提前使用预售监管资金的有关规定作出调整。
将《重庆市商品房预售资金首付款使用监管实施细则》(以下简称《细则》)第十六条调整为:房地产开发企业预售商品房屋后出现项目建设资金困难,确需提前使用预售监管资金用于本项目建设的,可向预售资金首付款监管部门申请提前使用预售监管资金。同一建档项目提前使用预售监管资金的次数在一个自然年度内不得超过3次,每次使用金额不得超过监管账户余额的1/3(监管账户余额大于应监管金额的,则每次使用金额不得超过应监管金额的1/3)。
将《细则》第十七条调整为:预售资金首付款监管部门收到企业提交的提前使用申请资料后,经审核符合条件的,在5个工作日内出具《预售资金首付款监管资金提前使用通知书》一式3份,由监管部门、房地产开发企业、监管银行各存1份。
监管银行须按照《预售资金首付款监管资金提前使用通知书》上载明的收款单位、开户银行、银行账户以及付款金额,直接将等额资金支付给相应收款单位。
加强风险问题项目预售资金监管
《通知》还要求加强风险问题项目的预售资金监管。
各区县住房城乡建委(建设局)要加强辖区内房地产项目的风险研判,对存在资金风险的项目和已经出现资金问题的项目,要将其预售资金(含首付款和按揭款)全额纳入监管,制定具体的监管方案、开设专用监管账户,确保监管资金封闭运行,全额用于项目建设。
重庆市住房城乡建委监管的项目需要实施预售资金全额监管的,由项目所在地的住房城乡建委(建设局)书面提出监管权限下放申请,连同项目监管方案一并报送市住房城乡建委,市住房城乡建委审核同意后按程序下放管理权限,由项目所在地的住房城乡建委(建设局)组织实施预售资金全额监管工作。




评论