文|张媛 顾乐晓
编辑|陈臣
2021年9月29日,距离国庆假期还有2天,自9月21日起出现的哈尔滨疫情已累计确诊超60例。自7月以来,国内先后经历过南京、郑州、莆田3次规模较大的本土疫情。与此前3次疫情相比,本次哈尔滨本土疫情传播有何不同?
从累计确诊病例数来看,哈尔滨疫情整体处在“中等”水平。据国家卫健委、各地卫健委数据,在疫情传播8天内,哈尔滨及其关联地区病例数累计达68例,低于同时期内(疫情传播前8天)的南京疫情(188例)、莆田疫情(292例),但高于郑州疫情(49例)。
从新增确诊病例数来看,疫情传播8天内,哈尔滨单日新增确诊病例由最初的3例达到最高15例。截至9月27日,已连续两天单日新增11例。那么,单日新增15例确诊病例是何种水平?同时期内南京、莆田、郑州疫情,单日最高新增确诊病例数分别为53例、61例和24例。
从增长趋势来看,自9月21日哈尔滨疫情出现至今,单日新增确诊病例数“大涨大落”。其中,与南京、莆田疫情类似,疫情传播第3天是个“转折”。当日,哈尔滨单日新增确诊病例数大幅上涨,较此前一日上涨87.5%。

从病例数的另一个指标——无症状感染者病例数来看,不同于南京、郑州、莆田疫情,哈尔滨自疫情传播第5天起,才有无症状感染者病例。随后的3天,哈尔滨疫情无症状感染者病例累计达7例,超过同时段(疫情传播的第5天至第8天)莆田疫情(7例),低于同时段的郑州疫情(37例)、南京疫情(10例)。


9月28日,哈尔滨市人民政府新闻办公室通报称,本次疫情从流行病学调查看,多场婚礼婚宴、多人共同游戏、共同居住、多次聚餐等感染后造成传播。界面数据对哈尔滨卫健委疫情通报数据进行统计分析后发现,截至9月27日的7天内,59例确诊病例涉哈尔滨当地25个小区。
与之相比,同时期内(疫情传播前7天),郑州、南京疫情确诊病例多集中于本地“疫情首发地”——国际机场(南京)以及市医院(郑州)。莆田疫情除以当地小学、鞋厂为“传播点”外,在厦门一公司形成“聚集性传播”。

从扩散地区来看,哈尔滨疫情省内扩散地区数量明显少于同期的郑州疫情、莆田疫情。9月21日出现的哈尔滨疫情,8天内扩散至省内1市。与之相比,莆田疫情、郑州疫情在传播5天内,分别扩散至省内3市、2市。南京疫情在传播5天内扩散至省内1市、省外7市。

截至9月29日,哈尔滨疫情尚未公布本次疫情病毒来源。此前的南京、郑州、莆田疫情均已确定关联境外输入,且均为德尔塔毒株。虽同为德尔塔毒株,但病例情况不尽相同。
据界面数据统计,分确诊病例类型来看,哈尔滨确诊病例中“普通型”病例占比要多过南京、莆田。在纳入统计的38例哈尔滨疫情确诊病例中,超7成是“普通型”病例。纳入统计的393例南京及其关联地区疫情确诊病例中,“普通型”病例占到45.55%。

分年龄层次来看,哈尔滨疫情尚未有病例年龄信息公布。从纳入统计的合计超900例南京、莆田、郑州疫情确诊(含阳性)病例来看,“41-50岁”患者居多。“41-50岁”患者在南京、莆田、郑州疫情病例中的占比分别达到21.73%、23.45%和19.44%。

9月28日,哈尔滨市人民政府新闻办公室通报称,(哈尔滨)本次疫情病例发现时均处于发病早期,病毒传播速度非常快,传播能力很强。此前的9月25日,国务院联防联控机制工作组称,黑龙江要力争在国庆节前把疫情控制在管控范围内,在一个潜伏期内控制住疫情传播。
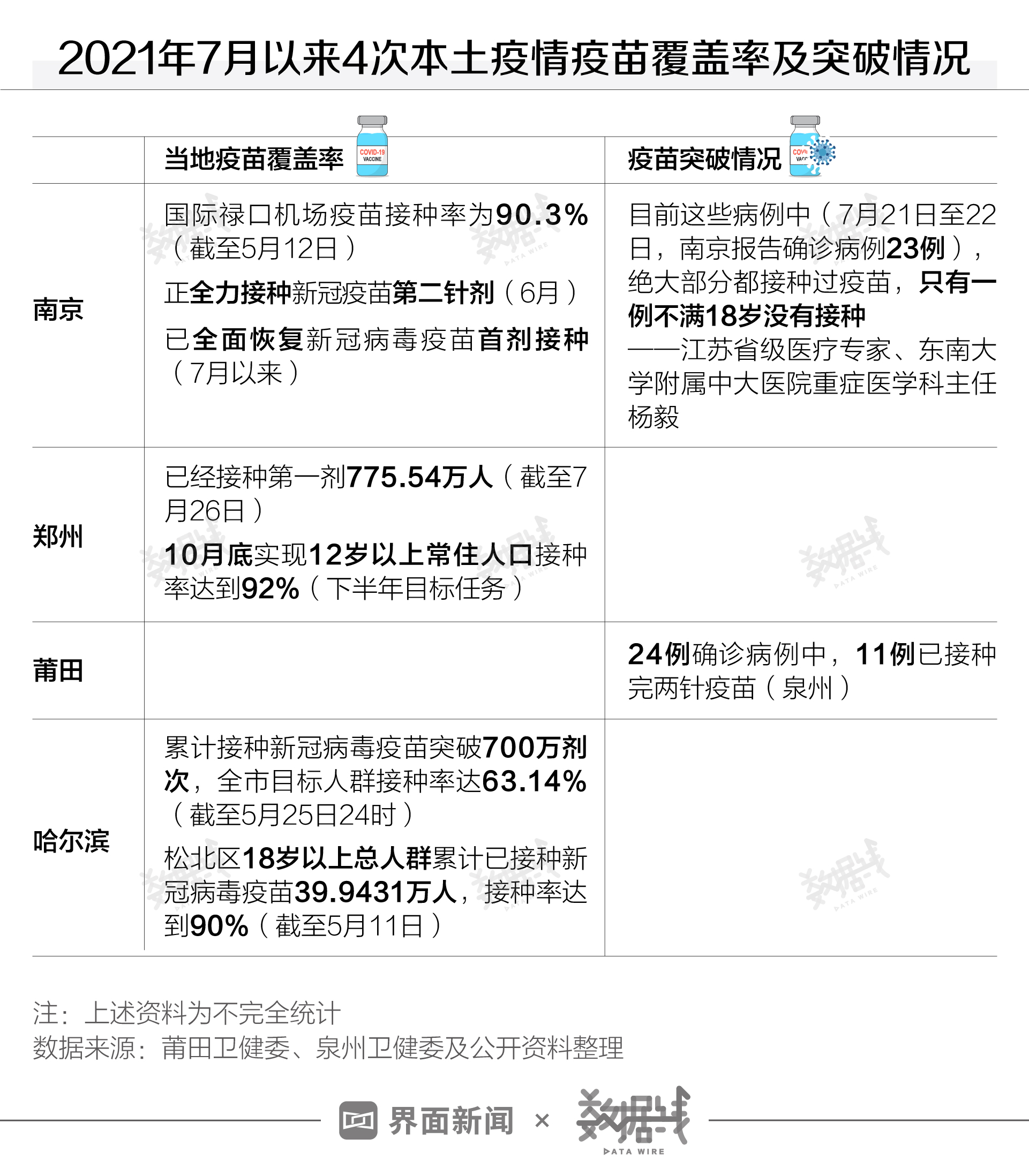
作为疫情防控重要一环的疫苗接种,目前哈尔滨处在何种水平?据哈尔滨市疾控中心,截至2021年5月25日24时数据,哈尔滨全市目标人群接种率为63.14%。其中,松北区18岁以上人群截至5月11日的疫苗接种率已达到90%。
此前南京、莆田疫情均存在“疫苗突破”情况。界面数据统计了莆田疫情中泉州确诊病例信息后发现,在截至9月20日的24例确诊病例中,有11例确诊病例此前已完成两针疫苗接种,占到确诊病例的近半数。




评论