文|野马财经 刘洋
编辑|蔡真
光耀不再。
9月26日,昔日的百强房企——光耀集团有限公司透过微信公号“光耀集团管理人”对外发布公告称,光耀集团破产。
此前,9月8日,惠州中院出具(2017)粤13破19-67号《民事裁定书》,裁定终止光耀集团重整程序并宣告光耀集团破产。
“光耀集团管理人”表示,下一步管理人将在法院的指导以及全体债权人和购房者的配合下,依法推进破产清算工作。

成立于2002年的光耀集团发家于惠州,从2007年到2013年,光耀一直是惠州房企销量冠军,是惠州第一家进军全国百强的房企。2009年,光耀集团总部迁至深圳,开启全国化布局,将触角伸向珠三角、长三角、环渤海三大经济圈。

光耀集团宣布破产触动了市场敏感的神经,因而备受关注。
长达七年的破产“长跑”
在此前三年多的时间里,光耀集团经历了痛苦而又艰难的破产重整,但可惜无人接盘,重整最终以失败告终。
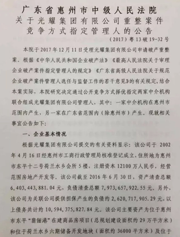
2018年1月4日,惠州市中级人民法院对外发布一则公告称,已于2017年12月11日正式受理光耀集团申请破产重组案。截至2016年6月30日,光耀集团清查资产总额为64.03亿元,负债清查总额达79.7亿元,为关联公司提供担保产生的负债约26亿元,债务总额合计近106亿元,资不抵债,破产重整。

而光耀集团的债务“窟窿”到底有多大,也颇为扑朔迷离。《东江时报》曾报道称,截至2018年5月2日,超过1100家债权人申报了债权,总额逾人民币212亿元。这比法院公告的106亿元债务,已经翻了一番。
另据2018年10月31日《光耀集团有限公司重整计划(草案)》统计资料显示,彼时光耀集团优先债权组债权总额28.6亿元,普通债权组总额达到了119.14亿元,职工债权组总额和税款债权组总额合计1.09亿。而根据今年2月第三次债权人会议时的资料,仅优先债权组和普通债权组的债券总额就已经达到了169.86亿元。
宣布破产重整之际,光耀集团名下的多个项目已经转手或变为不良资产处置,根据惠州中院的公告,其资产仅剩惠州的三个房地产项目,分别为位于惠州市东平“翡俪港”的在建商品房项目,位于荷兰水乡的六期储备开发地块,以及位于惠州市马安新乐储备开发地块。彼时,光耀集团仅剩39名员工留守。
光耀集团从破产重整到宣布破产,经历了三年多的挣扎,而从申请破产到破产重整,也经历了三年多的时间。
2014年初,光耀集团多个项目开始出现停工状态,波及到包括光耀翡丽港770户、光耀荷兰小城1500户和马克住区约1600户业主。
2014年5月,公司创始人兼董事长郭耀名在接受媒体采访时表示,“我才40多岁,还年轻,一切还可以从头再来,还可以东山再起。”
广耀集团曾有一系列自救努力。
2014年10月,惠州源东集团曾短暂接盘光耀翡丽港八期,项目一度复工。但随后源东集团因陷入债务危机而放弃了接盘,其后工程项目再度陷入烂尾泥淖。
2016年底,光耀集团将位于惠阳的光耀将军湖百万花城后期未开发的三块地转让给了恒大,占地面积约13万平方米。但要想填平庞大的债务缺口,这三个项目远远不够。
2017年12月11日,法院受理光耀集团的破产请求,距离光耀集团提出申请已过去整整3年。
四次借壳不成,借道高利贷
光耀集团一步步走上破产之路,与其不加节制的高杠杆规模扩张大有关系。
从2008年的7亿元销售额攀升到2011年的60亿元,经历了快速扩张的光耀集团提出,2012年要完成销售总额150亿。这期间,为了获得融资,郭耀名瞄准了资本市场,并选择借助民间借贷冲击上市。
早在2009年,光耀欲借壳ST天目药业,但因国家房地产调控而终止重组。随后,光耀欲收购了一家杭州上市公司,但又以失败告终。
2011年10月,光耀收购了新都酒店,也即后来的*ST新都(000033.SZ),欲借壳上市,此后3年,光耀对其累计投入约10亿元,但终因酒店业与光耀的房地产背景不兼容,政策不支持重组上市。
后来,因违规向大股东光耀集团及实控人郭耀名提供大量担保,*ST新都被证监会责令整改,7名高管被罚款,光耀集团董事长郭耀名也被罚30万元。
一计不成再生一计,2011年,光耀耗资2亿元在湖南收购了两处矿井,欲再次借壳上市。但恰逢矿业走下坡路,此次尝试又以失败告终。
为了加杠杆扩充地产规模以及运作上市,从2011年开始,光耀大量涉足民间借贷,截至2014年初光耀集团爆发债务危机,借贷总规模约15亿元,占到其同期整个融资规模的三分之一,借款期限长达3年,光是利息就高达十几亿元。而因民间借贷纠纷问题,光耀集团曾被列入全国失信被执行人名单,从银行等正规渠道贷款变得难上加难。
不过彼时的郭耀名还算乐观,他表示光耀集团还有90亿元有形的净资产,包括土地储备和在建项目,资金缺口只有3亿-5亿元,只要能找到这笔钱,光耀集团就能缓过来。然而,郭耀名似乎不仅没有找到这笔钱,光耀集团的资金链缺口也越来越大。
此后,一直在努力为光耀集团“找钱”的郭耀名,为了躲避债务,还上演了“人间蒸发”。据《南方都市报》报道,光耀暴雷后,光耀集团董事长郭耀名远走香港。
郭耀名逃港被悬赏通缉
2020年7月2日,东莞市第三人民法院发出了“悬赏令”,寻找郭耀名线索,最高悬赏金高达160万元。
除了悬赏郭耀名,悬赏范围还包括,举报被执行人(郭耀名)的合法财产线索,包括但不限于银行存款、有价证券、房产、汽车等有效、可供执行的财产(法院已查封、冻结的财产信息除外)。
最高赏金之所以高达160万元,是因为郭耀名一项案件执行标的高达1.6亿余元,凡提供被执行人财产信息并由法院实际执行到位的,申请执行人承诺按收到执行款项的百分之一比例奖励举报人。
悬赏令的案由,是郭耀名8年前的一笔借款。
2012年7月26日,深圳市光耀地产集团有限公司(郭耀名为公司法人代表)向周先生借款5000万元用于资金周转,双方签署了借款合同,约定了借款利息和借款期限。郭耀名个人还为这笔借贷提供了担保。承担连带清偿责任。
光耀地产收到借款后,只支付了周先生5个月利息就再断供了,为延迟还款,郭耀名名下的一家公司还出具《担保书》,承担连带清偿责任。后周先生多次催收未果,便将光耀地产和提供借款担保的郭耀名及其名下公司告上法庭。
后经东莞市第三人民法院调解,周先生和郭耀名达成和解。但由于光耀地产没有还钱,周先生申请强制执行,东莞市第三人民法院冻结光耀地产银行存款800万余元并支付给申请人。
至2020年7月2日法院发布悬赏令的时候,该案执行标的已经高达1.6亿余元。
值得一提的是,光耀集团曾于2008年推出“先生的湖”项目时,其中有一句“先生的湖,湖边的墅”推广语,其广告文案设计时髦,当时在业内被广为传颂。而随着光耀集团宣告破产,有网友感叹:“湖还在,先生没了” 。



评论