记者|梁怡
近年来,跨境电商行业市场规模保持持续增长态势。海关数据显示,2020年中国跨境电商进出口总额1.69万亿元,增长31.1%。其中出口1.12万亿元,同比增长40.1%;进口0.57万亿元,同比增长16.5%。
跨境电商也正处于风口上,据网经社电商研究中心数据显示,2021年上半年,国内跨境电商融资事件数多达29起,融资总金额78.1亿元,同比上升324%。
据悉,目前多家跨境电商企业正在谋求上市。近日,赛维时代科技股份有限公司(简称“赛维时代”)闯关创业板进入一轮问询,监管层向公司提出的问题多达42个。
公司主要经营服饰配饰、百货家居、运动娱乐等品类的时尚生活产品,通过 Amazon、Wish、eBay、Walmart 等第三方电商平台以及SHESHOW、Retro Stage等垂直品类自营网站向美国、德国、英国等多个国家和地区进行销售,此外还基于其完善的跨境仓储物流体系向第三方提供物流服务。
通过梳理招股书和问询函,界面新闻记者注意到以B2C商业模式为主,依靠Amazon“出海”的赛维时代存在通关、报税、汇兑损益及中美贸易摩擦带来的加征关税等多个风险。

财务数据显示,报告期内(2018年-2020年)公司营业收入分别为22.45亿元、28.79亿元和52.25亿元,2020年同比翻倍增长;净利润分别为-663.30万元、5410.80万元和4.51亿元,其中2019年扭亏为盈,2020年同比增长735%。
值得注意的是,尽管报告期内公司营收翻倍增长,但净利润率却十分低迷,分别为-0.28%,1.88%,8.63%,均不足10%,为何公司的“赚钱”能力不高?
B2C商业模式为主,依靠Amazon“出海”
按经营模式分类,公司主营业务收入包括B2C业务、B2B业务及物流服务。报告期内,B2C业务收入占比分别为98.02%、96.61%及94.24%,是公司营业收入的最主要来源。B2C业务即公司通过Amazon、Wish、eBay、Walmart等第三方电商平台以及垂直品类自营网站面向消费者开展线上商品销售业务。
具体来看,报告期内公司在Amazon平台实现的销售收入分别为13.56亿元、19.67亿元和 36.82亿元,占主营业务收入的比例分别为60.50%、68.33%和70.12%,可以说Amazon平台支撑公司营收的半边天。
据悉,Amazon是全球最大的科技公司之一,也是网上最早开始经营电子商务的公司之一,其在跨境电子商务行业中处于头部地位,知名度和市场份额占比高,是国内众多卖家跨境销售的理想渠道。
根据2020年Statista数据显示,26%的全球消费者首选的跨境电商平台为Amazon,19%的消费者选择阿里巴巴旗下的AliExpress,11%的消费者选择eBay。
界面新闻记者注意到,由于公司借助亚马出海的B2C商业模式,成为监管层一轮问询的重点关注对象,其中就公司在第三方电商平台开设店铺提出多个问题,要求公司披露在第三电商平台的注册及运营政策及限制,是否属于同行业的普遍情形?
从第三方平台的注册及运营政策来看,Amazon、Wish、eBay等平台均设有与多账号开店相关的运营政策。其中,eBay平台并未限制单一主体可以拥有的平台店铺的数量;Amazon和Wish 平台虽对单一主体可直接拥有的店铺数量设定了限制,但是Amazon允许卖家在具备合理理由的情况下拥有多个店铺,Wish并未禁止单一主体通过控制其他主体从而间接控制多个店铺的经营行为。
赛维时代对此表示,基于构建品牌矩阵及发展多品类业务的战略考虑,公司采用了多账号开店的经营模式,在招股书中披露了同行易佰网络、有棵树、安克创新(300866.SZ)、傲基科技、通拓科技及百伦科技均存在第三方平台开设店铺的情况,表示该模式系跨境电商行业的普遍经营模式。
值得注意的是,除了以公司及其子公司的名义设立的店铺外,公司还曾以第三方自然人或以其开立的公司名义在第三方电商平台开设店铺(以下称“第三方店铺”)的情形。

由以上图片可知,2018年,公司第三方店铺数量占电商平台开立的店铺总数的比重达87.3%,第三方店铺收入占主营业务收入的比重达71.45%,涉及信息授权的人数为653人,其中员工亲属、朋友占比近1/2,而2020年下半年公司将经营状况良好、符合公司经营战略的第三方店铺变更还原至公司或其子公司名下,关闭与公司经营战略不匹配的第三方店铺,因此2020年末便不再存在第三方店铺。
招股书显示,报告期内,公司境外销售占当期主营业务收入均达到90%以上,主要来自北美和欧洲地区,在该等国家及地区负有间接税申报和缴纳的义务,因此监管层提问是否存在通过设立店铺子公司规避税负的情形?
赛维时代回复称,店铺公司涉及的主要税款为境外间接税,主要包括美国的销售税以及欧盟地区的增值税。报告期内,美国大部分州已要求第三方电商平台如 Amazon 等代平台店铺缴纳间接税。对于尚未实行代扣代缴间接税的国家(英国已于2021年1月1日实施相关规定,欧盟将于2021年7月1日开始实施相关规定)及自营网站,公司境外间接税由店铺公司向相关国家税务主管机关申请税号后,由香港兰玛特统一代为缴纳间接税,因此公司不存在通过设立子公司规避税负的情形。
值得关注的是,公司境外销售以美元、欧元、英镑为结算币种,因此币种之间的汇率变动引起的汇兑损益对公司的经营业绩不可小觑,报告期内公司财务费用中的汇兑净损益金额分别为-1224.71万元、-951.44万元及6333.72万元。
此外,界面新闻记者还注意到近年来的中美贸易摩擦对公司的经营情况造成不利影响,具体表现在美国对中国商品加征进口关税。
报告期内,公司来自美国的收入占主营业务收入的比重分别为61.30%、65.57%及71.38%,美国加征关税目录涉及的公司产品共854个SPU,其中加征7.5%关税的产品涉及403个SPU,加征25%关税的产品涉及451个SPU。
销售费用高企,跨境电商还赚钱吗?
上述提到,报告期赛维时代的净利润率不足10%,据界面新闻记者了解,问题出在赛维时代的销售费用上。
招股书显示,报告期内,公司期间费用总额分别为14.71亿元、18.11亿元及28.8亿元,占当期营收的比例分别达到了65.53%、62.90%及54.82%,期间费用又以销售费用为主,占当期营收的比例分别为60.47%、57.71%及50.51%,具体表现在物流费用、销售平台费及业务推广费高企。
据悉,对于跨境电商而言,产品的仓储、物流运输至关重要,因此其具体信息既是监管层的问询重点,也是公司的信披重点。
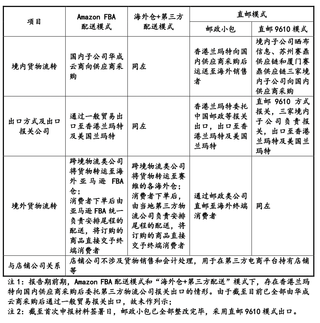
招股书显示,根据仓储物流渠道的不同,可以分为FBA、海外仓、国内仓三种方式,业务模式划分为Amazon FBA配送模式、海外仓+第三方配送模式以及直邮模式,差异如下:
具体来看,FBA配送模式仅供Amazon平台订单使用,报告期内,其物流费分别为2.54亿元、3.31亿元和5.53亿元,占当期B2C业务收入比(即物流费率)由2018年的25.83%下滑至 2020年21.42%;海外第三方配送和直邮模式可供第三方电商平台和自营网站使用,其中报告期内海外第三方配送的物流费率最低,均在15%左右,直邮模式物流费率最高,由2018年的29.03%下滑至2020年的25.78%。
销售平台费主要为第三方电商平台根据订单销售金额收取的一定比例的交易费用(即交易佣金),其与销售金额直接相关,因此报告期内交易佣金主要来自Amazon平台。
业务推广费方面,公司业务推广费主要由站内推广Amazon CPC和站外推广Facebook广告、Google广告推广费构成,报告期各期,三项推广费合计占总推广费比分别为72.94%、83.33%和90.84%。
面对高企的销售费用,跨境电商还赚钱吗?事实上,跨境电商是个高毛利的生意经,报告期内公司B2C业务模式毛利率分别为66.66 %、68.21%和70.18%。
即便对标同行业标的公司,公司的毛利率也毫不逊色,报告期内高于同行均值约20个百分点,为何公司的毛利润如此高?公司对此表示主要系不同公司的品类结构、品牌溢价和运营能力、平台布局等差异因素导致。
从成本端来看,报告期内,赛维时代的主营业务成本分别为7.69亿元、9.73亿元和17.43亿元,主要由商品销售成本和物流服务成本两部份构成。就B2C业务模式而言,其成本以商品销售成本为主,细分为产品成本和头程物流成本。
其中,报告期内公司产品成本为主营业务成本的主要来源,主要受商品采购价格影响;头程物流成本是指公司将采购的相关商品通过海运、空运或联运等方式运送至公司的海外仓或FBA 仓进行阶段性存储所发生的物流运输费用,以及海外仓、FBA仓之间调拨库存产生的运输费用。
通过梳理公司的成品端、毛利率、销售费用各方面情况,可以发现,报告期内公司毛利率高企导致毛利空间很大,但同样高企的期间费用严重侵蚀利润空间,净利润率低迷,因此以B2C商业模式为主,靠Amazon平台出海的跨境电商赛维时代“赚钱”能力未来仍待观察。



评论