文|公司研究室
这些年,国内白酒公司喜欢搞股权激励,让公司发展与核心员工自身利益深度绑定,从而激发管理层与技术、业务骨干门的工作热情。总体而言,股权激励对于公司业绩增长起到很好推动作用,从而带来公司市值的大幅上涨;但是,也不是所有白酒公司都能一“激”就灵,个别白酒公司实行股权激励后,业绩并未出现预期的大幅增长。
公司研究室注意到,国内白酒较早实行股权激励的当属洋河股份(002304.SZ),只是当时公司尚未上市。白酒上市公司推行股权激励较早的,当属泸州老窖(000586.SZ)。自从泸州老窖2010年对管理层与核心员工的股权激励落地后,其他白酒公司也纷纷效仿。
老白干酒:3年锁定期间股价不涨反跌,持股计划操盘手帮助挽回脸面
衡水老白干酒(600559.SH)算是地方白酒中,较早推行股权激励的公司。2014年12月1日公司发布相关方案。
方案显示,员工持股计划认购参与对象为公司董事、监事、高级管理人员和公司其他员工。参与对象共计830人,其中认购持股计划的公司董事、监事和高级管理人员共计13人。值得关注的是,老白干这次增发,不仅面向核心员工,而且同时面对部分优质经销商。

这次非公开发行实际落地在2015年12月10日,每股发行价格为23.43元/股。为简便起见,统一以公司增发当日与解禁日股票收盘价对比分析。可以发现,股权激励3年间,头两年营收增长很低,第三年也就是解禁到期那年,营收才突然飙升,之后再次大幅回落。
3年锁定期满后,2018年12月10日老白干酒员工持股计划解禁,当日股价收盘10.17元(由于公司分红送股,本文引用的股价采用前复权后价格,下同),相比3年前发行日的股价11.33元,不仅没有上涨,反而出现下跌。

(数据来源:上市公司公告及公开信息,股价收盘日除非特别注明均间隔一年,下同)
当然,实际操作中,老白干酒员工持股计划实际减持时间持续2年多,直到2020年3季度才完成套现,据估算,其收益大约为150%,同期酿酒指数涨幅130%,因此,这家白酒公司股权激励效果很一般。
五粮液:员工持股计划历时8年才落听,出台后营生一年增长100亿
与老白干酒股权激励参与者相比,宜宾五粮液股份有限公司(000858.SZ)的员工就幸福多了。
2021年4月16日五粮液发布公告称,2018年4月非公开发行的员工持股计划(第一期)禁售期于4月19日届满,发行价格为21.64元/股,其后公司将按照法规规定统筹兼顾、有序办理解锁,并将根据员工持股计划持有人的意愿合理安排后续事项。
4月19日,五粮液收盘价格263.09元,相较3年前员工持股计划的发行价,已经上涨了11倍还多,平均每位员工获利近240万元。

与相邻的泸州老窖相比,五粮液的股权激励更是一波三折,从2010年开始酝酿算起,到2015年方案获批,再到2018年正式落地,期间经过了整整8年。
值得关注的是,五粮液的这个员工持股计划不是直接向核心员工授予股票,而是通过“国泰君安员工持股1号”资产管理计划形式实现。有资格愿意出资的员工先认购这个资管计划份额,然后由国泰君安资管去参与公司股票增发。这份资管计划拟认购五粮液增发股票2200万股。与老白干酒一样,五粮液的员工持股计划和经销商持股计划是同时推出的。
这个员工持股计划草案中,认购的上市公司董事、监事和高级管理人员合计11人,共计认购不超过4,380万元,占员工持股计划总金额8.53%;其他员工共计认购不超过46,968万元,占总金额91.47%。草案中,持股员工不超过3000名,后来准确的数字是2428名。
公司研究室注意到,由于五粮液员工持股计划拖的时间太长,等到计划正式落地时,二级市场股价已经远远超过2015年时拟定的发行价,但公司还是依照相关法规,按照当初设定的价格增发。回头来看,这个员工持股计划,事实上成了五粮液核心员工的“造梦计划”,参与者都是大赚特赚。
当然,这一切都不是白来的。这个世上没有天上掉馅饼的好事。事实上,这些年,五粮液股价狂飙的背后,是营收的的大幅增长。除了正好赶上新一轮白酒黄金增长周期外,公司管理层与核心员工自然不可小觑。事实上,从2017年起,五粮液营收几乎一年增加100亿,连续保持了3年,而这一切,当然与股权激励分不开。

山西汾酒:管理层打通全国性经销渠道,激励对象持股狂赚18倍
前些年,山西汾酒(600809.SH)偏居一隅,品牌虽然不错,但营收始终不出众,股价表现也一般。眼看曾经一个起跑线上的五粮液、泸州老窖的营收蹭蹭往上涨,山西汾酒的管理层终于坐不住了,于是积极申请实行股权激励。

2018年12月26日,山西省国资委出具批复,同意山西汾酒激励计划相关事宜。2019年3月11日,公司在内部网站公示了激励对象名单。2019年3月26日,公司确定授予价格为19.28元/股,授予人数为395名,授予数量为568万股。
此次股权激励采取双重考核,公司层面:19-21年相比17年营收增长率不低于90%、120%、150%,且三年净资产收益率不低于22%;个人层面亦设置了绩效考核体系。公司业绩考核指标对比同行20家有代表性的上市公公司。
2021年4月9日,除2人业绩未达标外,剩下的人持股均达到限制性股票激励计划第一个解除限售期个人解除限售条件。此时,山西汾酒股价已高达248.43元,考虑到这是公司10送4后前复权的价位,当日收盘价实际上相比当初的认购价已经大涨1800%。
虽然这些核心员工收获丰厚,但山西汾酒近几年的营收与业绩增长也是有目共睹。公司在全国大力开拓营销渠道,3年时间,让这家以往偏居一隅的清香型老酒,真正走出杏花村,成为真正的全国性名酒。

舍得酒业:大股东换人未影响股权激励,核心员工分期解禁收获意外之喜
舍得酒业(600702.SH)曾是川酒六朵金花之一。这几年,这家公司的大股东换来换去。天洋入主期间,虽然长期挪用上市公司款项,不过,为了维持酒厂正常运营,也对公司管理层等核心员工进行了股权激励。
2018年12月24日,舍得酒业员工激励计划方案出台,激励计划股票来源为公司从二级市场回购的舍得酒业A股普通股,授予价格为10.51元,拟授予限制性股票数额合计不超过919.3万股,占总股本的2.73%。激励草案激励对象总人数为421人,为公司任职的董事、高级管理人员、中层管理人员及核心骨干。
2019年2月25日,舍得酒业限制性限股票的授予登记完成,股票激励计划正式落地。不过,由于公司大股东与酒厂管理层之间的冲突,部分核心员工离职,最后实际授予人数要比原计划少不少。这次激励,采用公司层面和个人层面双重考核。后来,大股东易主,但股权激励计划照常进行。

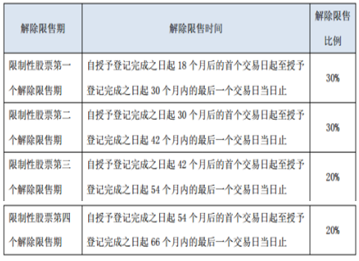
值得注意的是,舍得酒业的激励性股票,分4个时间分批解禁。这样安排,有利于鼓励管理层持续经营,不搞短时间打鸡血的一锤子买卖。2020年底大股东更替后,由于市场看好复星系的综合实力,舍得酒业股价一发而不可收,那些股权激励参与者的收益也水涨船高。

舍得酒业股权激励方案照常推进后,水井坊(600779.SH)、今世缘(603369.SH)等二线白酒公司纷纷跟进。不过,这两年营收增长较快的酒鬼酒(000799.SZ),2020年11月回答投资者提问时称公司将持续关注员工激励方面的探索,不过至今也没有听到相关消息。
让人意外的是,一些营收百亿的头部白酒公司反而在股权激励方面没什么动作。
贵州茅台(600519.SH),当初股改时曾承诺要在上市公司层面实施股权激励,然而,一直蹉跎至今未见推出。而顺鑫农业(000860.SZ)似乎一直未见这种想法,2020年回复网友提问时公司称尚未推出相关方案。倒是洋河股份(002304.SZ),在张联东走马上任后,加速推出第一期核心骨干持股计划,9月11日这一计划已完成非交易过户。


评论