文|娱乐硬糖 魏妮卡
编辑|李春晖
“史上最强XX档”已经成了这几年电影行业必备的打鸡血口号。今年暑期档基本等于没有,按说行业也积蓄了一些作品,国庆档还有十多天的时候,“史上最强国庆档”的口号如约而至。但随着国庆档真正临近,所谓的“史上最强”突然变成了“史上最离谱”。
原本定在国庆档的《铁道英雄》《十年一品温如言》悄然撤走后,国庆档形成了反常的“2+7”格局。第一梯队的重磅片只剩俩主旋律,第二梯队的轻体量包含一部青春片+六部动画片,六部动画片厮杀国庆档,简直前所未有。难道是因为去年国庆档《姜子牙》的16亿票房,给了动画片想象的空间?

从国庆档预售票房来看,其实能打的片子也就那俩——《长津湖》《我和我的父辈》。两部主旋律大片预售相继破千万,《长津湖》更是三倍多领先《我和我的父辈》,目前预售达到8579万(猫眼实时更新数据),预售势头暂且配得上这部据说中国史上投资最高的电影。

而第二梯队的七部片子,预售票房均不足300万,明显有点炮灰的趋势。更令人震惊的是:去年凭借《姜子牙》风风光光拿下16亿票房的光线影业,今年拿来征战国庆档的只是一部卖相一般的日本翻拍青春片《五个扑水的少年》,预售票房甚至低于两部低龄动画片。
原本今年暑期档受疫情影响票房遇冷后,整个行业寄希望于国庆档提振市场信心。如今这“离谱”的国庆档格局真让人捏一把汗。加上新一轮疫情和新状况限电政策下,今年国庆票房会达预期吗?总是不看电影,人们会不会把去电影院看电影这茬儿给忘了,已经转头找到别的乐子了。
吃一堑长一智,谁也不敢再冒险?
“是因为去年国庆档有人亏钱了,所以今年才有今年这格局。”当硬糖君向某平台数据分析师问及今年国庆档的“反常格局”时,他解释说其实去年才是反常的表现,今年反而是符合市场规律的正常表现。
去年《姜子牙》《我和我的家乡》两部大片无论从映前到映后,一直处于遥遥领先的位置。而《急先锋》《一点就到家》看似补充了市场,一部成龙主演动作片,一部青春版的《中国合伙人》,各自有各自的类型卖点,但最终被大片挤压到生存空间仅剩三亿左右票房。

所以今年国庆档有了《长津湖》《我和我的父辈》这样的大片后,其他片子悉数自知自觉地溜走了。因为若是不走,很可能落得去年《急先锋》《一点就到家》的下场。不过去年《急先锋》《一点就到家》之所以敢去国庆档,也是因为2019年的国庆档给了片方信心。
2019年的国庆档被称为名副其实的“小春节档”,惊现两个30亿票房体量的爆款《我和我的祖国》《中国机长》,和一个10亿票房体量的小爆款《攀登者》。不过值得注意的是,疫情前后是有差别的,疫情后的票房大盘始终还没有恢复到往年水平,拿过去数据来衡量今年国庆档,必然是有偏差的。

“虽然目前头部影片的大局已定,但第三名的争夺很激烈。”某一线城市影院经理给硬糖君分析道,国庆档大盘还存在两个不确定性因素:一个是光线的《五个扑水的少年》,一个是万达的《皮皮鲁与鲁西西之罐头小人》。
光线原本早早定档国庆的是一部IP爱情片《十年一品温如言》,演员班底也比现在留下的青春片《五个扑水的少年》更有名气,由光线当红“小生”丁禹兮、“小花”任敏主演。据业内人士透露,光线之所以撤下《十年一品温如言》,留下《五个扑水的少年》,应该是对后者的质量更有信心,力争今年国庆档的票房第三名。
万达今年首次联手“童话大王”郑渊洁,押注了郑渊洁涉足电影领域的第一部监制作品《皮皮鲁与鲁西西之罐头小人》。该片改编自郑渊洁经典童话《罐头小人》,原著最早创作于1984年。皮皮鲁鲁西西是不少80、90后的童年“回忆杀”,如今正好带上孩子去看,存在一定票房潜力。目前在国庆档六部动画片的预售中,《皮皮鲁与鲁西西之罐头小人》仅以微弱票房差低于《探探猫人鱼公主》。
有望破40亿,追平2019年?
“破40亿”是全行业多家数据平台对国庆档7天出奇一致的票房预测。
比如拓普数据预测,在《长津湖》《我和我的父辈》两部超级大片的助推下,国庆档大盘将达到40.45亿的票房高度,较去年增幅达2%。有更乐观的数据分析认为,今年甚至有望达到2019年的巅峰水平——43.8亿票房,甚至破个纪录。
可以说,这一切市场信心的来源都是《长津湖》。

博纳孤注一掷押注的这部超级大片未映先火,除了它找了“京玺”——吴京和易烊千玺搭档,还因为它的昂贵——此前多方报道称,《长津湖》成本预估2亿美金,约13亿人民币,超了《封神》三部曲10亿的单片成本,成为中国电影史上最贵的电影。
有了如此昂贵的成本,《长津湖》只能骑虎难下地冲着50亿高票房去了,被业内寄希望于破《战狼2》56亿的票房纪录。然而,因为疫情错失今年暑期档后,来到国庆档的《长津湖》想要50亿,悬了。因为国庆档电影的单片票房纪录《我和我的祖国》才31亿,直接要跨两个10亿级体量,太难。

目前各家平台均预测《长津湖》能破纪录,拓普数据预测最终落点为45亿,票房探照灯预测仅为34亿,但没有一家预测其单片体量能达50亿。
而且《长津湖》的票房预测已经大幅优于对手《我和我的父辈》,《我和我的父辈》票房预测区间仅为14-20亿。这可能是目前《我和我的父辈》失利的宣发造成的。《长津湖》于9月25日率先开启全国33城点映,抢占了先机。而《我和我的父辈》点映时间晚了两天,9月27日才开启,口碑反馈明显晚于前者。
《我和我的父辈》这次宣发明显被动,不如《我和我的祖国》《我和我的家乡》。距上映还有三天才释出王菲的推广曲《如愿》(而众所周知,由王菲唱推广曲的电影几乎都垮了),还有两天才放出51位演员的全明星阵容海报。
这可能跟该片8月才正式杀青有关,毕竟时间太紧来不及。但也可能是因为这次没有成熟的民营公司操盘。

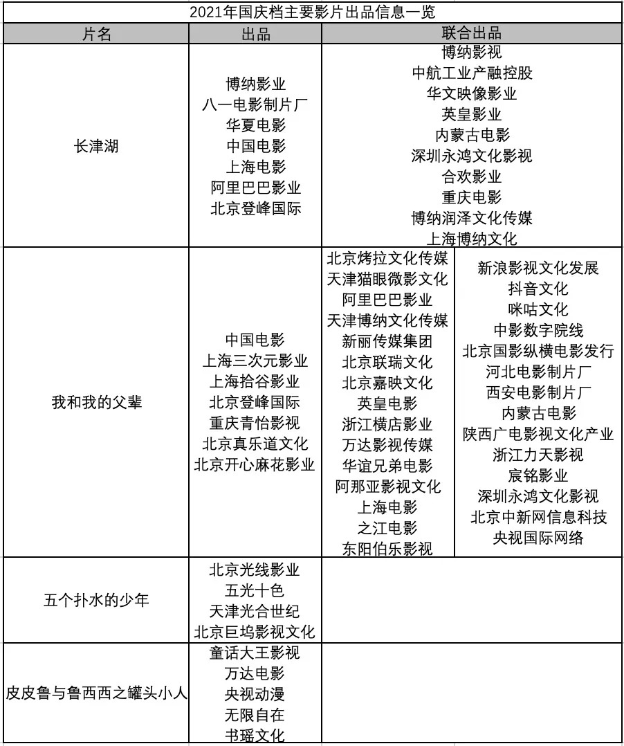
前两次“我和我的”系列背后的真正操盘手是博纳和北京文化。而这次除了“国字号”的中影外,紧随其后的便是主创的个人公司——
排在出品方第二位的是监制黄建新控股的三次元影业,排在第三位是策划张一白的拾谷影业,第四位是导演吴京的登峰国际,第五位是导演章子怡间接控股的青怡影视,第六位是导演徐峥的真乐道,第七位是导演沈腾所在的开心麻花,各自的重要程度一目了然。
虽然从入局的联合出品公司数量来看,资本是明显更看好《我和我的父辈》的,《我和我的父辈》29个联合出品方远超《长津湖》的10个。但因为《我和我的父辈》是该系列首次启用知名演员当导演,沈腾、章子怡都为首次执导,最终呈现质量上会有一定风险。
疫情、限电有影响吗?
疫情因素如今已经成了影响电影市场的常态因素。福建这轮疫情好不容易进入尾声,黑龙江新一轮疫情又起来了,近日福建厦门新增2例本土,黑龙江哈尔滨新增11例本土。
加上9月下旬,东北三省多地出现限电的突发情况,更是让很多电影院被迫关门。有网友调侃25号在东北看《长津湖》首映,看一半就没了。据悉,国家电网相关人员表示,电力供需紧张情况缓解后,会优先恢复居民用电,但电影院在内的商用电恢复时间还未知;而且因为限电的突发情况,有东北观众表示害怕突然停电,而不敢去电影院。
面对疫情和突然情况,拓普数据分析认为,这轮疫情和限电主要发生在东北,而东北三省票仓本身占比较小,对全国影响不大,有没有影响主要看南方重镇广东、江苏等地情况。

此前不少文章分析过东北票仓影响变弱,主要是和东北经济衰退、GDP下降有关系。以票房冠军《战狼2》为例,东北地区票房仅以微弱优势高于人烟稀少的西北地区。东北三省票房最高的辽宁省仅排全国的14位,甚至低于广西壮族自治区的票房。而辽宁省内的票房,一半又靠大连一个城市撑。所以要担心东北三省票房,应该主要担心大连票房。
但就在9月26日,东北限民用电事件后,广东省发布了节约用电倡议书,虽然不像东北没通知的强制拉闸限电,但可以预料到,广东接下来也将落实相关限电政策。此前,广东已经对工厂进行了“开三停四”甚至“开二停五”错峰用电的策略限电,如今新一轮政策是进一步针对民用限电,电影院也不可避免地受到了波及。已经有广东观众被电影院提前告知,可能有突然停电的风险。

有博主调侃电影院艰难处境:逃得过疫情,逃不过限电。

尽管如此,拓普数据负责人程飞对此持比较乐观的态度,他认为商场(大多电影院的所在地)在国庆档限电的可能性不大,不然一堆人吃饭都成问题了,那不止电影人悲哀了,是整个实体经济的悲哀。
硬糖君也希望如此。无论国庆档影片成色如何,至少公平的交给观众选择,别让限电成了“拦路虎”。既然是过节,总要高高兴兴热热闹闹的过个节。


评论