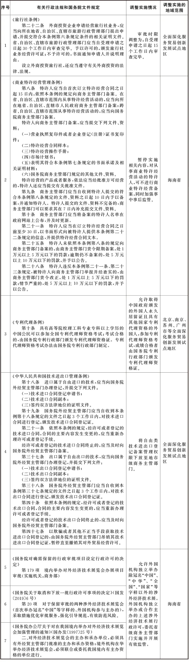
近日,国务院批复同意自即日起至2023年8月1日,在全面深化服务贸易创新发展试点地区暂时调整实施《旅行社条例》等7条有关规定。
其中,暂时调整实施《商业特许经营管理条例》《国务院对确需保留的行政审批项目设定行政许可的决定》《国务院关于取消和下放一批行政许可事项的决定》和《国务院办公厅关于对在我国境内举办对外经济技术展览会加强管理的通知》的有关规定等4条为海南特有。
国务院关于同意在全面深化服务贸易创新发展试点地区暂时调整实施有关行政法规和国务院文件规定的批复
国函〔2021〕94号
北京市、天津市、河北省、辽宁省、吉林省、黑龙江省、上海市、江苏省、浙江省、安徽省、福建省、山东省、湖北省、广东省、海南省、重庆市、四川省、贵州省、云南省、陕西省、新疆维吾尔自治区人民政府,商务部、司法部:
商务部、司法部关于在全面深化服务贸易创新发展试点地区暂时调整实施有关行政法规和国务院文件规定的请示收悉。现批复如下:
一、按照《国务院关于同意全面深化服务贸易创新发展试点的批复》(国函〔2020〕111号)要求,同意自即日起至2023年8月1日,在全面深化服务贸易创新发展试点地区暂时调整实施《旅行社条例》、《商业特许经营管理条例》、《专利代理条例》、《中华人民共和国技术进出口管理条例》、《国务院对确需保留的行政审批项目设定行政许可的决定》、《国务院关于取消和下放一批行政许可事项的决定》、《国务院办公厅关于对在我国境内举办对外经济技术展览会加强管理的通知》的有关规定(目录附后)。
二、国务院有关部门、有关地方人民政府要根据上述调整,及时对本部门、本地区制定的规章和规范性文件作相应调整,建立与试点工作相适应的管理制度。
三、全面深化服务贸易创新发展试点期满,国务院将根据实施情况对本批复的内容进行调整。
附件:国务院决定在全面深化服务贸易创新发展试点地区暂时调整实施的有关行政法规和国务院文件规定目录
国务院
2021年9月15日
(此件公开发布)
附件
国务院决定在全面深化服务贸易创新发展试点地区暂时调整实施的有关行政法规和国务院文件规定目录
来源:海南自由贸易港
原标题:国务院批复!海南榜上有名→


评论