文 | 聚美丽 岚
编辑|@夏天童鞋
医美即医疗美容行业是兼具医疗与消费双重属性的新兴行业,尤其是近年来资本大规模投资医美市场,整体市场呈现出快速发展的趋势。随着经济条件得到改善、生活水平不断提高,大众对美的需求、对美好生活的向往不断增强,医疗美容也从原来单一的手术形式逐渐发展成为手术和非手术相结合的多种形式。
其中,非手术类产品(又称轻医美)主要有注射填充剂、肉毒毒素、埋植线等,由于创伤小、风险低、恢复时间短,具有更高的市场接受度和复购率,近年来市场规模增速高于同期手术类项目的市场增速。
化妆品行业流传着一句半开玩笑的话“功效护肤的尽头是医美”,意思是随着消费者对功效追求的不断提升,总有一天会“升级”成医美用户,中国的化妆品与医美市场会不会是这样的“结局”?要探索这个问题,我们先从医美的概念、以及中国医美市场的发展现状说起。
初探医美
《医疗美容服务管理办法》对美容医疗市场各概念的定义:
根据相关规定了解到医美的本质是医疗,在《医疗美容服务管理办法规定》第二条表示:医美是指运用手术、药物、医疗器械以及其他具有创伤性或者侵入性的医学技术方法,对人的容貌和人体各部位形态进行的修复与再塑。
医美项目按照是否需要手术,可以划分为手术类、非手术类(又称轻医美)两个大类。顾名思义,手术就是要动刀的,丰胸、抽纸、隆鼻、削骨都属于手术类。非手术类则更多的被称为是“轻医美”,有着创伤小、风险低、价格低、恢复快等特点,与此同时相较于贵价美妆护肤类产品,轻医美的价格并没有高出许多,却更加立竿见影,也更加效果拔群。

医美分类
医美:医美指的是“医学美容",就是指运用手术、药物、医疗器械以及其他具有创伤性或者侵入性的医学技术方法对人的容貌和人体各部位形态进行的修复与再塑的,都属于医疗美容范畴。
轻医美:轻医美指的是“非手术”的医美项目,包括光电治疗、注射微整形和线雕,以是否需要进手术室,作为划分轻重的标准,恢复期比传统医美要短。非手术美容项目,如激光、射频、注射填充、生物技术、化学剥脱,水剥离等。
目前轻医美主要分为两种模式:一是提供非手术的、专业规范的医疗美容服务的医美机构模式;二是以药学理论作支撑,采用科学先进的制备工艺研发生产的,具有轻医美级护肤效果的功能性护肤品模式。
医美行业的发展历程

中国医美市场的发展历程
中国医美行业起步较晚,自诞生以来大体经历萌芽期、探索期、起步期、成长期这四个阶段。对比美日等国,中国医美起步较晚,仍处于发展早期,处于较低水平,未来仍具有很大发展空间,尤其是监管日趋严格,黑医美的消失将释放新的市场空间,这也让相关医美企业纷纷有了新动作,试图占据新的市场份额。
医美市场结构
中国医美产业链上游主要包括医美原料供应商和医美器械提供商,如生产玻尿酸、A 型肉毒毒素等注射类产品以及射频、激光等皮肤设备类;中游为医疗美容产品和器械的提供商;下游包括正规机构和非正规机构,正规机构主要是指公立医院的整容科、大型连锁医美集团、中小型民营医美机构等,非正规机构是指私人诊所和美容院等。

中国医美产业链

医美产业链具体情况
从产业链来看,上游原料商及中游药械生产商凭借技术壁垒,打造的护城河深厚,整体产业链条上附加值最高。
下游格局分散,获客渠道多元,存在大量的中小型机构和非正规机构,因此竞争格局高度分散,对上游的议价能力较弱,获客成本较高。高度分散的竞争格局和高企的推广销售费用,造成了下游机构的净利率普遍偏低。
同时下游的医美机构也划分三个层次:
大型指在一线城市的旗舰医院,配备专家级医生,一流设备,充足的医护力量,起到标杆示范作用。
中型指在有一定品牌知名度的二线城市兴建的医院,基本能从事全部医疗项目(拥有经营牌照,但是医生资源劣逊于第一梯队的医院,通常必要时会从周边医院调配医生、护士进行手术)。
小型指在三四线城市兴建的卫星诊所,主营微整形项目,月经营成本在 10 万左右。梯度布局的战略:旗舰医院的医生带着 高端设备定期/不定期地在卫星诊所会诊,给三四线城市的客户带来高端服务,从而实现优质资源的有效配置,降低运营成本。
获客渠道,在社媒时代来临之际出现了新氧、更美、悦美等互联网医美平台,将求美者和医美机构有效连接,通过医美内容服务打造新媒体矩阵,全面普及医美知识,降低了信息不对称性。
2021上半年各大医美企业经营状况
对医美行业产业链有了认识后,聚美丽梳理了截止今年上半年医美上市企业在医美方面的营收情况以及各大企业旗下的医美品牌。
医美相关上市企业营收情况

医美相关上市企业营收情况
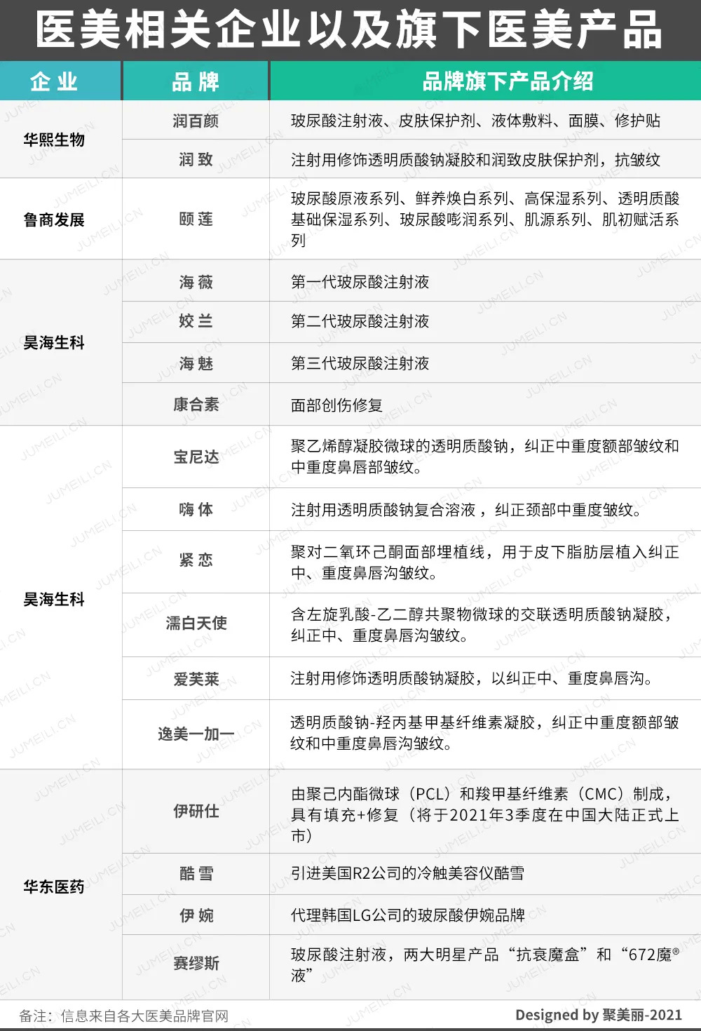
医美相关企业以及旗下医美产品

医美企业及其品牌
可以看到绝大部分的医美企业增长都在50%以上,说明了中国医美市场仍处于较快的发展阶段。同时,各大企业旗下的医美品牌产品都以玻尿酸注射剂为主,而肉毒素还未普及开来,说明医疗美容渗透率还远远偏低,预计未来十年仍将维持高速增长。
同时,在2021年国家开始对医美行业进行严格的监管,市场监管有望逐渐成熟。规范的市场利好正规的医疗美容机构,未来行业集中度有望大幅提升,优质企业将以远高于行业平均水平的增速快速成长,行业市场得到进一步的释放,因此未来市场集中度有望提升。
医美在化妆品行业的发展
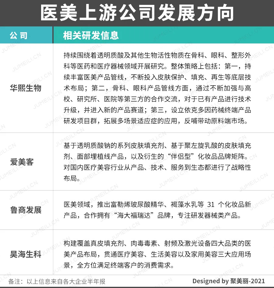
上游医美企业在护肤品+医美方向的探索

医美上游公司发展方向

生活美容和医学美容的特点
基于生活美容与医学美容的特点,医美上游公司结合2者的特点与优劣,都纷纷开始布局完善的医美+护肤品的服务体系,形成完整的医美消费生态链,打造配套的医美服务。
近些年来出现的医美面膜、医用敷料,区别于普通护肤品,具有更高的安全性和人体临床的验证的特点,而且医用护肤品原料严格筛选,不含或尽量少含易损伤皮肤或引起皮肤过敏的物质;配方更精简,其保湿修复皮肤屏障功能的主要成分作用机制明确,并经过科学的实验研究证实,在上市前均通过人体试验,验证产品的临床功效和安全性。
功效护肤品配套医疗美容服务
值得注意的是医美虽然可以快速解决皱纹、色斑、痘坑等皮肤问题,但是它在预防老化、修复皮肤屏障方面并不具有功效护肤的作用,而且大部分医美疗效持续时间仅有几个月,用户日常的皮肤问题依然要结合功效护肤品,这让大部分医美企业开始探索医美结合功效护肤产品的可行性。
功能性护肤品是相对普通护肤品而言,随着消费者对护肤知识和自身皮肤状况的了解日渐深化,护肤消费日趋成熟,消费者从基础护肤品升级为功能属性更强的专业护肤品,再到见效更快的医美,需求不断升级且不可逆,开始呈现细分化发展趋势。现阶段的医美行业开始追求轻医美结合配套的功效护肤产品,就是生物医学级的原料结合美容专业保养概念而成的专业疗养产品,具有低敏、安全、高效的特点。

各大医美品牌医用敷料以及护肤品
以上品牌都是正规医美品牌,它们通常带有械字号来区别于普通妆字编号,械字号代表着这个是属于医疗器械用品,不添加任何激素、抗生素、重金属以及其他易引起皮肤反应的化学制剂,主打医美手术恢复效果。同时围绕着械字号医用敷料,衍生出一系列护肤产品,形成品牌产品矩阵,上图中几大上游医美企业的护肤品牌在天猫渠道都取得了不错的销量。
护肤的尽头是否是医美吗?
各大医美企业在医美+护肤品方面的探索,可以看到大多数上中游医美企业纷纷开始探索医疗美容结合护肤修复,打造配套的美容服务矩阵,从医美“下探”化妆品。
同时,化妆品企业们纷纷布局功效护肤甚至轻医美,从化妆品“向上”医美。
鸥美药妆医美负责人崔彤玥在接受聚美丽采访时表示:医美,功效护肤品,基础护肤会以一定的速度调整它们的占比,谁也不会取代谁。我们参考美国和韩国的市场情况就会发现,医美可能在某个阶段会加快渗透速度,或者某些阶段功效护肤品会加速,这个取决于政策法规,皮肤科医生参与功效护肤的热情,平台KOL的科普方向,我觉得未来只有医美(破皮,医生,诊所),护肤(非破皮,个人,居家),至于是功效护肤,基础护肤慢慢会融合,功效护肤也会有基础护理,基础护肤也会更多的像功效护肤靠近,大家只是渠道,定位,品牌的差异。
一位接受聚美丽采访的医美手术医生表示:医疗美容应用技术是在医学美学尤其是医学人体审美理论的指导下,应用医学美学技术、仪器、用品来维护、改善人体容貌和形体美的一个应用性技术群,效果非常显著,也被越来越多的女性所熟知与认可,可以说它已经逐渐被人们当做是日常保养的一种手段。而我们每天都会用护肤品,它是日积月累产生效果的,我认为他们结合起来效果最好,没有孰优孰劣,功效护肤和医美在美容护肤市场上依然有着存在价值。
纵观近来火热的美容市场,我们可以看到医美、功效护肤、基础护肤都在市场上都占据了一席之地,各大医美品牌都推出了配套的护肤品,来占据新的市场份额,表明了消费者对医疗美容和生活美容的双重消费需求,护肤的尽头并非是医美,而是两者兼而有之。
严监管时代来临
市场的火热伴随着一定的乱象,8月27日,国家市场监督管理总局网站就《医疗美容广告执法指南(征求意见稿)》发布征求意见,其中指出,将重点打击制造容貌焦虑的医美广告问题。

在不久前,国家卫健委、市场监管总局、国家药监局、国家中医药局等八部委联合发文,决定于2021年6月-12月联合开展打击非法医疗美容服务专项整治工作,并发布了《打击非法医疗美容服务专项整治工作方案》。本次对非法医疗美容服务的专项整治将有助于肃清市场格局,提升合规头部机构的市场份额,保障医美行业规范化发展;同时将有助于降低医美机构的获客成本,缓和机构之间的价格战,从而提升头部机构的盈利能力,所以此次专项整治工作对医美行业来说是中长期的利好。
总体看来中国的医美市场前景宽阔,尤其在政策法规陆续出台以及资本大规模投入的双驱动下,整个行业将迎来健康高速的发展时期。
参考资料:[1] 中金:从美妆到医美,“颜值经济”新时代
[2]医美产业,迎来供给侧改革!
[3]国家八部委发文整顿,医美行业将何去何从?
[4]财说| 医美行业半年报解读:“三剑客”业绩大分化,医美医院盈利承压
来源:聚美丽
原标题:4000字认识医美


评论