文 | 张颗
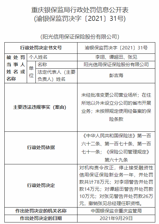
因未经批准变更公司营业场所、未按照规定使用经备案的保险条款等多项违规,10月14日,阳光信用保证保险股份有限公司(以下简称“阳光信保”)被中国银保监会重庆监管局共计罚款128万元,同时总经理被撤职,融资性信用保证保险新业务被叫停一年。
银保监网站数据显示,今年,阳光信保已多次收到《监管提示书》。
多项违规被罚128万元
10月14日,中国银保监会重庆监管局发布的行政处罚信息公开表显示,阳光信保存在未经批准变更公司营业场所、在住所地以外未设立分公司的省市开展业务、未按照规定使用经备案的保险条款的违法违规行为。
对于上述行为,中国银保监会重庆监管局依据《中华人民共和国保险法》第一百六十二条、第一百七十条、第一百七十一条,《保险公司管理规定》第六十九条对机构责令改正,阳光信保停止接受融资性信用保证保险新业务一年,并处罚款共计78万元,对李翊警告并处罚款14万元;对谭超田警告并处罚款10万元;对张见警告并处罚款26万元,撤销张见总经理任职资格。
第二季度保费投诉量居第一
天眼查APP显示,阳光信保是全国首家市场化运营的专业信用保证保险公司,成立于2016年1月11日,注册资本300000万,经营范围为信用保险;保证保险;上述业务的再保险业务;国家法律、法规允许的保险资金运用业务;经中国保险监督管理委员会批准的其他业务。
股权结构显示,阳光信保大股东为阳光财产保险股份有限公司,持股87.33%,另外重庆两江金融发展有限公司持股6.67%,安诚财产保险股份有限公司持股6%。
重庆银保监局网站显示,阳光信保今年已多次收到《监管提示书》。其中4月26日,重庆银保监局出具《监管提示书》(行政监管措施决定书〔2021〕1号),直指阳光信保产品开发管理方面的9个问题,并采取监管措施,要求阳光信保对公司产品开发管理方面存在的问题进行全面自查整改;同在4月,重庆银保监局出具《监管提示书》(金融监管提示书〔2021〕7号),指出阳光信保2018、2019两个年度再保后未到期责任准备金连续出现较大不利偏差,说明准备金计提存在一定风险,对公司提出了监管要求。
此外,根据中国银保监会消费者权益保护局发布的《关于2021年第二季度保险消费投诉情况的通报》显示,2021年第二季度阳光信保的亿元保费投诉量为274.32件/亿元,位列财产保险公司第一;保证保险纠纷投诉量12件,环比增长100.00%。
成立五年亏损12亿
作为一家主要经营信用险和保证险的公司,阳光信保的业绩并不“漂亮”。
阳光信保官网显示,公司2020年营业收入163,519,405元,营业支出972,811,694元,营业亏损809,292,289元。
其中,保险业务收入仅为0.25亿元,但净利润亏损接近8亿元,成为2020年保费收入最少、亏损却最多的险企。
自成立以来,5年间阳光信保累计净利润亏损高达12亿,累计保费收入却不到6亿。
具体来看,2016年阳光信保保险业务收入0.33亿元、2017年收入1.3亿元、2018年收入2.52亿元、2019年收入1.53亿元、2020年收入0.25亿元。期间净利润分别为-0.8亿元、0.08亿元、0.28亿元、-3.9亿元、-8亿元。


评论