首批系统重要性银行名单出炉。10月15日,央行网站发布消息称,为完善宏观审慎政策框架,加强系统重要性银行监管,根据《系统重要性银行评估办法》,中国人民银行、中国银行保险监督管理委员会基于2020年数据,评估认定了19家国内系统重要性银行,包括6家国有商业银行、9家股份制商业银行和4家城市商业银行。
具体来看,按系统重要性得分从低到高分为五组。第一组8家,包括平安银行、中国光大银行、华夏银行、广发银行、宁波银行、上海银行、江苏银行、北京银行;第二组4家,包括浦发银行、中信银行、中国民生银行、中国邮政储蓄银行;第三组3家,包括交通银行、招商银行、兴业银行;第四组4家,包括中国工商银行、中国银行、中国建设银行、中国农业银行;第五组暂无银行进入。
蓝鲸财经注意到,此前多位业内人士根据各家银行表内外资产规模排名预测,北京银行、上海银行、江苏银行、宁波银行、南京银行五家规模较大的城商行或纳入备选名单,但从本次评定结果来看,南京银行并未被认定为国内系统重要性银行。值得一提的是,截至今日收盘,在未上榜的A股上市银行中,南京银行总市值最高。
同日,央行网站发布消息显示,为完善我国系统重要性银行监管框架,明确系统重要性银行附加监管要求,中国人民银行会同中国银行保险监督管理委员会制定了《系统重要性银行附加监管规定(试行)》(以下简称《附加监管规定》),现正式发布。
《附加监管规定》共五章二十二条,包括总则、附加监管要求、恢复与处置计划、审慎监管和附则。主要内容包括:一是明确附加监管指标要求,包括附加资本、附加杠杆率等。二是明确恢复与处置计划要求。系统重要性银行要制定集团层面的恢复计划和处置计划建议,并按规定提交人民银行牵头的危机管理小组进行审查。三是明确审慎监管要求,包括信息报送与披露、风险数据加总和风险报告、公司治理要求等。中国人民银行、中国银行保险监督管理委员会可基于监测分析和压力测试结果,适时向系统重要性银行提示风险,督促降低系统性金融风险。
不同组别系统重要性银行的附加监管要求如何规定?两部门有关部门负责人表示,系统重要性银行分为五组,分别适用0.25%、0.5%、0.75%、1%和1.5%的附加资本要求,附加杠杆率为附加资本的50%,分别为0.125%、0.25%、0.375%、0.5%和0.75%。
不同组别系统重要性银行在恢复与处置计划、信息报送与披露、公司治理等方面的要求是相同的。后续,人民银行、银保监会将结合监测分析和压力测试情况,基于对系统性金融风险的判断,完善监管指标设计,对系统重要性银行提出差异化的要求,推动系统重要性银行保持充足的损失吸收能力。附加监管要求不影响现有宏观审慎评估(MPA)规定的实施。
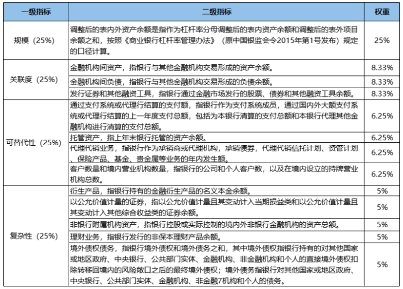
据了解,去年12月3日,人民银行、银保监会联合发布《系统重要性银行评估办法》(下称《评估办法》)。《评估办法》明确了我国系统重要性银行的评估方法、评估范围、评估流程和工作分工,从规模、关联度、可替代性和复杂性四个维度确立了我国系统重要性银行的评估指标体系。
人民银行、银保监会根据参评银行的规模、关联度、可替代性和复杂性等一级指标,评估其系统重要性程度和变化情况。其中,规模指标权重为25%;关联度指标总权重为25%;可替代性时指标总权重为25%;复杂性类指标总权重为25%。
银保监会在完成数据收集后,计算参评银行系统重要性得分。按系统重要性得分进行分组,实行差异化监管。具体各组分界值为:100分至299分;300分至449分、450分至749分、750分至1399分;1400分以上。

(蓝鲸财经根据《评估办法》整理)


评论