杨幂入驻北京杜莎夫人蜡像馆 成“小花旦”第一人
阔别荧屏两年,大幂幂凭借电视剧《亲爱的翻译官》强势归来,首播收视率就斩获同时段第一的好成绩。不仅如此,5月27日上午,北京杜莎夫人蜡像馆官方微博发消息称,杨幂将成为第一位入驻北京杜莎夫人蜡像馆的“小花旦”,并公布了由英国杜莎夫人蜡像馆的艺术家们为杨幂量身的私家图片。照片里杨幂笑容甜美、嘟嘴卖萌,喜事连连的大幂幂看上去心情非常不错。



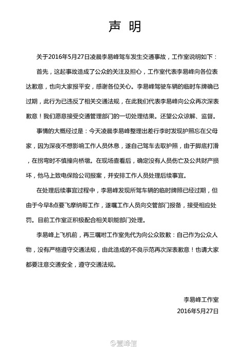
李易峰工作室为车祸道歉:违反交规接受处罚
今日上午,多家微博爆料,北京一辆白色兰博基尼跑车在朝阳区大郊亭桥北侧撞上桥墩,左侧车头严重损毁。根据临时牌照的信息显示,车主为李易峰。

李易峰的经纪人随后承认发生了车祸,并称李易峰是因为要赶回家拿护照才出了车祸。但是李易峰出事地位于大郊亭桥西北角就是金茂府,此处也正是杨幂的住处,所以脑洞大的网友纷纷猜测李易峰为了去看杨幂才出了车祸。不过随后,有媒体联系双方经纪人,二人均否认。
中午,李易峰工作室发声明道歉,承认临时号牌已过期,并表示车祸原因是“脚底打滑”。

声明称,李易峰驾驶车辆的临时车牌确已过期,此行为已违反了相关交通法规,在此我们代表李易峰向公众再次深表歉意,并愿意接受交通管理部门的一切处理结果。并称,李易峰深夜自己驾车去取护照,由于脚底打滑,在拐弯时不慎撞向桥墩。在现场查看后,确定没有人员伤亡及公共财产损坏后,致电保险公司保安,并安排工作人员处理后续事宜。在处理后续事宜过程中,李易峰发现驾驶车辆的临时牌照已经过期,但由于今早8点要飞摩纳哥工作,遂嘱工作人员向交管部门报备,接受相应处罚。
网传昆凌与男化妆师拥吻图 女方另有其人

5月26日,有网友曝出昆凌与男化妆师Masun的旧照,二人不仅贴脸互搂,更有一张疑似的接吻照。
随后,有网友寻找了化妆师的ins原图,发现接吻照中标签标注的女子是演员雷瑟琳,而且雷瑟琳的ins也上传了类似的亲密图片。化妆师发与昆凌的合照都会标其英文名,而且从雷瑟琳的ins来看,昆凌当时身穿黑色衣服。所以照片中的女子应该不是昆凌。

据悉,Masun曾是昆凌专属化妆师,两人关系较好,合照不足为奇。有台湾媒体向昆凌经纪人求证,对方暂时并未回应。



评论