国家企业信用信息公示系统显示,10月25日,海银资产管理有限公司(下称 “海银资产”)完成注册资本变更,从3亿元变更为1.5亿元。

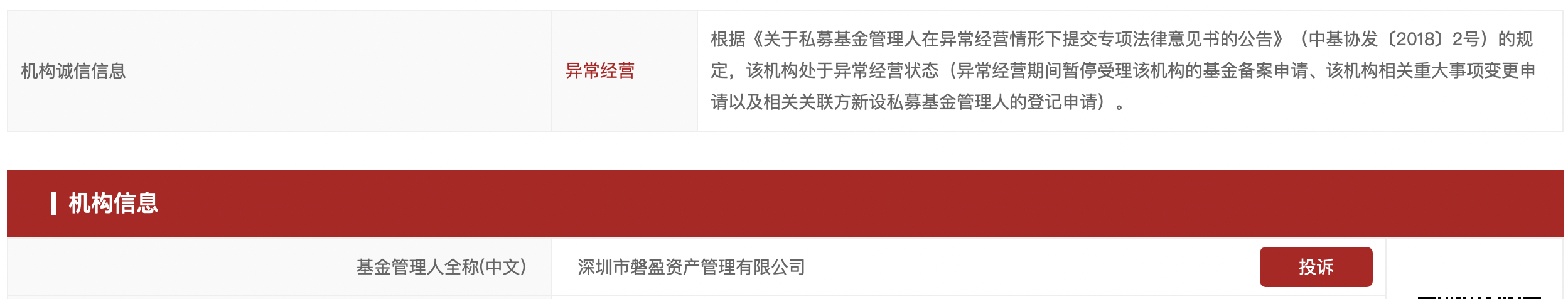
与此同时,中基协披露,根据《关于私募基金管理人在异常经营情形下提交专项法律意见书的公告》(中基协发〔2018〕2号)的规定,海银资产处于异常经营状态。中基协提示,异常经营期间暂停受理该机构的基金备案申请。

值得注意的是,7月,海银资产关联的私募机构上海五牛股权投资基金管理有限公司、上海五牛锦迂投资管理有限公司、上海银领股权投资基金有限公司因不能持续符合管理人登记要求,已被中基协注销。
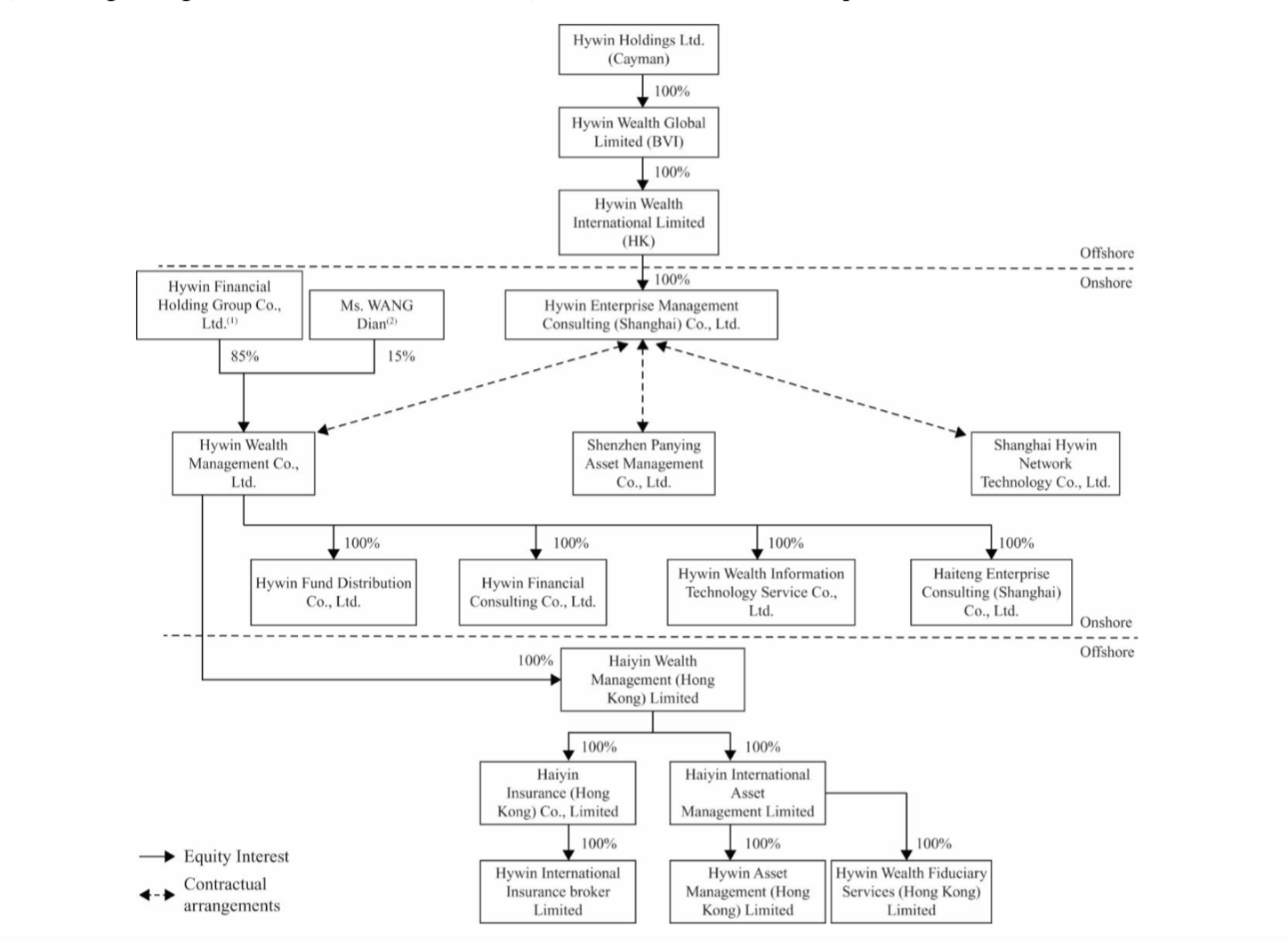
3月26日,海银财富(NASDAQ:HYW)登陆纳斯达克。据近期披露的年报,上市公司国内实体为海银企业管理咨询(上海)有限公司,通过合约协议控制包括海银财富管理有限公司(下称 “海银财富管理”)、深圳市磐盈资产管理有限公司(下称 “磐盈资产”)以及上海海银信息技术有限公司。

5月,海银资产股东变更,现由韩宏伟控股的海银金融控股集团有限公司(下称 “海银金融控股”)全资持有,应可不归于上市体系之内。海银金融控股对外投资包括西安海银网络小额贷款有限责任公司、上海原融资产管理有限公司、海银财富管理、豫商集团有限公司等,实控包括上海惠成金融信息服务有限公司、海银基金销售有限公司等。在海银财富上市体系内,磐盈资产也是注册私募管理人。中基协信息显示,磐盈资产也被列为异常经营。

据中基协官网,海银资产尚未清算的基金包括海银月月盈私募投资基金、海银日日盈现金管理私募投资基金、海银日日盈现金管理1期私募投资基金,显示正在运作;磐盈资产的在管基金为杭州富煊投资合伙企业(有限合伙)。
年报披露,截至2021年6月30日,海银资产2021财年营收为18.34亿元,净利润2亿元。截至报告期末,旗下财富管理服务收入17.92亿元,资产管理业务收入仅1494万元。报告披露,资产管理服务主要通过海银资产管理(香港)有限公司在香港提供服务。截至报告期末,在管总资产为20亿元。
海银财富曾在三季报中表示,资产管理业务增长原因是客户对于离岸基金等的兴趣增强。3月,VP Bank宣布入股海银财富,给海银客户提供全球财富管理服务。
海银财富的财富管理业务代销包括一级市场、二级市场和其他金融产品,其中主要是一级市场产品,包括房地产证券化产品、风投基金和私募股权基金以及对冲基金。

年报提到,2019年6月以来,海银财富提供房地产投资服务,主要用户住宅地产,向海外房地产开发商提供客户中介服务,报告期内收取房产购买价值2%到8%佣金作为中介服务费。
截至9月30日,韩宏伟通过Grand Lead Group Limited持有71.16%的公司股份,拥有实控权;王滇通过Vigor Advance Limited持有公司13.39%股份。韩宏伟是海银集团创始人,海银中心大厦前曾立牌海银金控集团。此前,海银金控介绍其成立于1989年,其以汽车零配件等实业起家,在2003年后转型房产和财富管理业务。
报告期内,海银财富统计的活跃客户数为3.8万人,目前在87个城市有177家财富中心。截至27日收盘,海银财富单价6.29美元,总市值1.76亿美元。


评论