文 | 张力
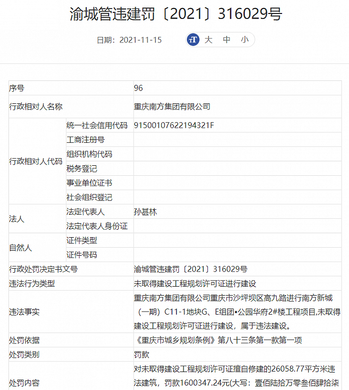
因在公园华府项目建设中,未取得建设工程规划许可证擅自修建违法建筑超过26000平方米,重庆南方集团有限公司(以下简称“南方集团”)被罚款160.034724万元。
公开资料显示,公园华府曾由南方集团和蓝光集团联合开发,其2号楼曾因小区建设红线与旁边的环宇塑料厂存在纠纷而停工。不过,由于近年蓝光集团业绩不佳,目前项目的建设和营销都由南方集团在实施。
项目由南方集团和蓝光集团联合开发
公告信息显示,南方集团位于重庆市沙坪坝区高九路的南方新城(一期)C11-1 地块 G、E 组团公园华府 2# 楼工程项目 , 未取得建设工程规划许可证进行建设,属于违法建设。
重庆市城市管理局依据《重庆市城乡规划条例》第八十三条第一款第一项,对未取得建设工程规划许可证擅自修建的 26058.77 平方米违法建筑,罚款1600347.24元。
11月16日,界面重庆来到现场,据一名南方集团的项目负责人介绍,他们已缴清了罚款。
据了解,南方新城(一期)C11-1地块G、E组团公园华府2#楼工程为公园华府所属项目。该项目负责人称,公园华府是由于南方集团和蓝光集团联合开发的楼盘。“前几年蓝光名气大,就想用他们的名,交给他们来操盘。”
2002年,南方集团有限公司拿下地块。
2017年1月13日,蓝光集团旗下重庆蓝光与南方集团签订合作协议,其中就包括建设公园华府项目。
不过,该负责人也表示,由于近年蓝光集团业绩不佳, “目前公园华府的建设和营销都由我们南方自己在搞。”
公园华府2号楼曾因纠纷停工
据了解,公园华府项目在建设和销售过程中麻烦不断。
2018年,该楼盘5号楼开盘预售,根据合同约定,需在2020年6月底完成交付,但交房时间却拖延至2020年12月底。在今年1月25日二三里资讯报道称,公园华府5号楼业主反映,该楼交付时并未按照相关要求完成环宇塑料厂整体搬迁及塑料厂土壤评估,交付涉嫌违规。
2019年年初,楼盘完成了2号楼住宅和公寓主体工程后便停工,原因是小区建设红线与旁边的环宇塑料厂存在纠纷。
今年7月22日,该项目所属的南方新城(一期)C11-1地块GE组团公园华府3#楼工程,同样因为未取得建设工程规划许可证进行建设,重庆市城市管理局对南方集团开出53万元罚单。
南方集团曾开发南方花园等项目
本次因擅自修建公园华府项目被罚的南方集团,在重庆商品房历史上也颇为有名。
天眼查APP显示,南方集团成立于1992年2月18日,法定代表人为孙甚林,注册资本为 10000万元人民币。
1992年,原本做汽配的孙甚林拿出几乎全部家当3000多万元投入房地产行业,以每亩42万元的价格买下后来的南方花园(A/B/C区)地块,经过两年开发,令人耳目一新的南方花园面世,这是重庆第一个成规模的商品房小区、是重庆市第一个采用电梯的商品房小区、是第一个大型底商式住宅,当时入住南方花园的,都是重庆最先富起来的一部分人。之后孙甚林和南方集团又打造出南方上格林、南方新城、南方碧水康桥等重庆人耳熟能详的项目。
2008年,孙甚林号称计划斥资22亿元,建设南方金山谷畜牧科技城,投入到养猪这个行业。
2016年前后,南方集团业绩出现下滑,2017年7月,孙甚林忍痛将南方翻译学院转手给新欧鹏集团。同年,又将南方玫瑰城转给给四川蓝光地产。
目前,在重庆房地产公司10强名单中,已看不到南方集团的名字。
蓝光未偿债务达241.71亿元
曾与南方集团一起开发公园华府项目的蓝光集团,近年来业绩不佳,多个在渝项目受到影响,不少购房者向重庆网络问政平台反映,其蓝光未来城、蓝光芙蓉公馆、蓝光鹭湖长岛等项目已停工。
蓝光发布的2021年三季报数据显示,前三季度巨亏67亿,一把就亏掉了两年的盈利。
11月5日,蓝光发布公告称,近期,公司及下属子公司新增到期未能偿还的债务本息金额26.64亿元。截止2021年11月5日,公司累计到期未能偿还的债务本息金额合计达241.71亿元。
11月9日,中国证券监督管理委员会四川监管局对蓝光发展股份有限公司出具警示函,经查,该公司以自有资金参与认购“21蓝光MTN001”,与《四川蓝光发展股份有限公司2021年第一期中期票据发行情况公告》披露的“公司未直接认购或者实际由本公司出资”情况不符。


评论