记者 |
A股“民营医疗第一股”*ST恒康的破产重整已经前期各家争夺主导权,到进入正式重整程序已经前后持续了近2年,期间新里程、海王集团、益佰制药、民生医疗等各方势力陆续登台,而随着今年8月*ST恒康破产重整正式开始3个月后,这起备受关注的上市公司重整之路又突生波折。
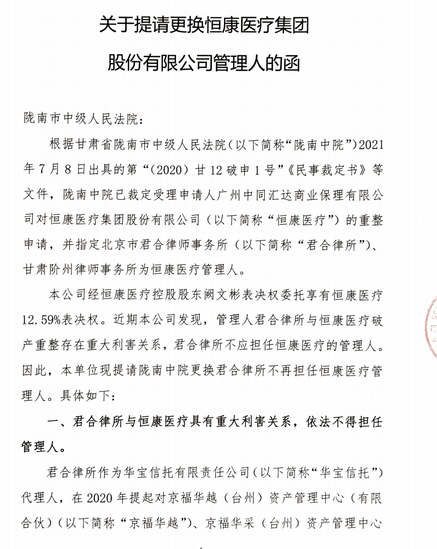
界面新闻11月16日独家获悉,作为*ST恒康实际上的第二大股东、同时也是*ST恒康破产重整联合投资人的五矿金通股权投资基金管理有限公司(以下简称“五矿金通”)已向甘肃省陇南市中级人民法院发出《关于提请更换恒康医疗股份有限公司管理人的函》,认为目前法院指定的两位*ST恒康破产重整管理人之一的北京市君合律师事务所(以下简称“君合律所”)“与*ST恒康破产重整存在重大利害关系”。君合律所不应担任管理人,提请进行更换。
五矿金通目前所持有的*ST恒康原实控人阙文斌委托的上市公司12.59%的表决权,据了解其同时也是新里程牵头的*ST恒康破产重整联合投资人中的一员,而其所称的“重大利害关系”即君合律所作为华宝信托的代理人,已在2020年提起对*ST恒康旗下两只并购基金京福华越与京福华采的强制清算,君合律所方律师同时担任两只并购基金强制清算案件的清算组成员推动两只并购基金强制清算;君合律所还作为华宝信托代理人并起诉*ST恒康回购两只并购基金的优先级份额,其又多个与上市公司相关的案件在审。“君合律所作为华宝信托代理人,其唯一要做的就是尽最大努力维护华宝信托的利益,而恒康医疗管理人应维护的是全体债权人、债务人、出资人和投资人的利益”,二者之间“存在巨大的利益冲突”。
五矿金通还认为,根据相关法律规定及行业自律规则、君合律所的行为属于“违法规定接受有利益冲突的案件”的违法行为,其可能面临司法行政机关的行政处罚和行业协会的纪律处分、会影响后续的破产重整。
界面新闻记者同时获悉,包括破产重整提请方广州中同汇达商业保理有限公司(以下简称“中同汇达”)、目前上市公司实际上的大股东新里程、以及部分债权人都对君合律所担任*ST恒康破产重整管理人时的诸多做法存在反对意见,而核心便在于破产重整时的投票权问题。

根据界面新闻获取的一份瓦房店第三医院责任有限公司(以下简称“瓦房店第三医院”)署名的《关于要求参与恒康医疗集团股份有限公司破产重整投资方案评选的函》,函中称“瓦房店第三医院是经管理人确认的恒康医疗最大的债权人...为公司发展做出了突出贡献”,但却并未被邀请参加*ST恒康破产重整投资方案评选。
瓦房店第三医院办公室主任,党办主任矫传东随后向界面新闻记者证实了此事,并表示,最近关于*ST恒康破产重整事项,医院方一直未接到管理人方面的沟通。而多个信源向界面新闻记者透露,君合律所方面计划在11月19日召开破产重整投资方案评选会议,但在当下国内出现疫情的情况下,君合律所却要求债权人必须到甘肃陇南现场参会,不接受线上参会。
中同汇达董事总经理王锡涛则向界面新闻记者透露,中同汇达作为破产重整的发起方,一开始接到了管理人方面的参会邀请,但在11月16日下午,管理人方面忽然告知中同汇达被排除在了参会名单之外,且并未给出详细理由。王锡涛则质疑,管理人如此草率随意的决定参会方,缺乏相应的选择标准,管理人方面是否是想故意操纵破产重整投资方案评选结果。
而中同汇达实际上的债权金额并不大,这也从另一方面证明了瓦房店第三医院所称的“一些小金额债权方收到了邀请,而瓦房店第三医院作为管理人确认的恒康医疗最大的债权人却没有收到邀请”。
此外,作为此前被认为已经稳稳拿下*ST恒康破产重整主导权的新里程,其在此事上所拥有的债权以及相应的投票权也突然不被管理人君合律所所认可。
新里程法律副总裁关恒业对界面新闻透露,新里程所享有的*ST恒康两只并购基金1.3亿中间级份额债权以及通过华宝信托享有的8亿优先级份额债权,管理人一直未予确认,处于暂缓确认状态。对于中间级债权的暂缓,管理人没给出明确理由,对于优先级债权的暂缓,管理人是以该笔债权涉及的诉讼处于二审过程中,属于诉讼未决债权。
他认为,即便如此,根据破产法规定,对于因诉讼未决而暂缓确认的债权,债权人有权申请临时投票权,以确保债权人投票权利得以行使。新里程亦提出了临时投票权的申请,但管理人亦没有予以回应,未给到新里程(通过华宝信托份额行使)临时投票权。
据悉,新里程在*ST恒康破产重整工作开展后便进行了债权申报,在申报时,*ST恒康所在当地的管理人陇南阶州律师事务所并无异议,但这笔债权却忽然在今年9月16日召开的第一次债权人委员会上被列为了待定债权,仅仅保留债权主张权利,而无法行使投票权。新里程随即对此提出异议,但至今未得到具体解释,管理人也未提出解决方案。
而据悉,上述决定同样由君合律所做出,对于上述诸多疑问,界面新闻11月16日致电负责此次破产重整的君合律师事务所主办合伙人律师连晶,但其表示不方便接受采访,未对相关问题进行回应。



评论