文|聚美丽 Echo
这二天,处在舆论风口浪尖的非欧莱雅莫属,不仅接连登上微博热搜,而且遭到近万消费者集体投诉。而微博热搜和黑猫投诉平台上,“虚假宣传”是欧莱雅被指控和投诉的主要原因。(详情可查看聚美丽历史报道)
无独有偶,护肤博主龙momo发布视频表示国货护肤品牌谷雨”光甘草定系列“产品存在成分涉假、专利涉假、功效涉假等问题。(详情可查看聚美丽历史报道)
今年,“虚假宣传”在化妆品领域已经成了处罚雷区,也成为了业内乃至全社会都广泛关注的焦点。
近几个月以来,#欧莱雅被指虚假宣传#、#为何国际品牌频因虚假宣传被罚#、#宝洁因虚假宣传被罚20万#、#李佳琦公司因虚假宣传被罚30万#、#雅诗兰黛因虚假宣传被罚40万#等也成为了微博平台上网友热议的话题。
聚美丽也梳理了近年来因为虚假宣传而被罚的化妆品企业/品牌,其中既有国际大牌,又有国内品牌。

结合中国医药报的《如何认定化妆品虚假宣传行为及其法律责任》一文,聚美丽也梳理了近年来典型的虚假宣传案例所涉及的法律风险,希望为促进行业健康发展尽绵薄之力。
实际上,聚美丽在梳理的过程中发现,在化妆品宣传方面,成分标注不实、虚假功效宣称等是较常见的虚假宣传行为。
成分标注不实
由于成分党的兴起,越来越多的品牌在宣传时会带上着重宣传一些热门成分及成分含量。甚至有些品牌为了追求良好的宣传效果,在成分上“大作文章”、打“擦边球”,罔顾产品的实际效果。
成分标注不实一般有两种表现形式,一种是“概念性添加”,另一种是通过产品名暗示含有相关成分。
首先,所谓“概念性添加”,就是化妆品生产企业/品牌宣称化妆品含有某种功效性原料,但实际上化妆品中该原料实际含量非常低,并不具备对应功效,
对此,《化妆品标签管理办法》第十二条规定,化妆品配方中存在含量不超过0.1%(w/w)的成分的,所有不超过0.1%(w/w)的成分应当以“其他微量成分”作为引导语引出另行标注,可以不按照成分含量的降序列出。以复配或者混合原料形式进行配方填报的,应当以其中每个成分在配方中的含量作为成分含量的排序和判别是否为微量成分的依据。这也意味着概念性添加的化妆品将无处遁形。
其次是通过产品名暗示含有相关成分,对消费者产生误导。化妆品的产品名称通常应由商标名、通用名和属性名三部分组成。目前市场上一些化妆品会通过商标名、通用名暗示产品含有某类原料,进而误导消费者。
信用中国信息显示,广州市澳福日用化工有限公司就在这上面“栽了跟头”。据悉,该公司所生产的“金银花中草药牙膏”在其包装盒及软管上标有“含清热去火的金银花、野菊花、鱼腥草”字样。但该公司在生产“金银花中草药牙膏”过程中并未添加金银花、野菊花、鱼腥草,造成误导、欺骗消费者的情形,也构成了发布虚假广告的违法行为。
根据《化妆品标签管理办法》第八条规定,如果以暗示含有某类原料的用语作为商标名,产品配方中含有该类原料的,应当在销售包装可视面对其使用目的进行说明;产品配方不含有该类原料的,应当在销售包装可视面明确标注产品不含该类原料,相关用语仅作商标名使用。对于通用名来说,使用具体原料名称或者表明原料类别的词汇的,应当与产品配方成分相符,且该原料在产品中产生的功效作用应当与产品功效宣称相符。
虚假功效宣称
今年6月22日,上海静安监管局对丝芙兰做出行政处罚,认为其违反《中华人民共和国反不正当竞争法》“经营者不得对其商品的性能、功能、质量、销售状况、用户评价、曾获荣誉等作虚假或者引人误解的商业宣传,欺骗、误导消费者”的规定,构成对商品性能作引人误解的虚假宣传的违法行为,责令停止违法行为,并处罚款40万元整。
而其中一款涉事产品就涉及到虚假功效宣称。据了解,2018年3-7月,丝芙兰在1号店“丝芙兰官方旗舰店”所销售的“宠爱之名(For Beloved One)亮颜晶化维生素 C 系列套装”,备案显示该商品为进口非特殊用途化妆品。但在商品的销售内“规格及包装—功效”版块中,丝芙兰使用了“美白”的宣传用语。根据行政处罚文书,丝芙兰无法提供“美白”功效的相关依据。
实际上,丝芙兰的这款产品是普通化妆品宣称特殊化妆品功效,属于虚假功效宣称的一种表现形式。
国家对特殊化妆品实行注册管理,对普通化妆品实行备案管理。此外,《化妆品标签管理办法》禁止“使用未经相关行业主管部门确认的标识、奖励等进行化妆品安全及功效相关宣称及用语”。因此,普通化妆品在标签中标注“美白”“淡斑”“防晒”等特殊化妆品功效,实际上超出了化妆品备案的功效用途,属于虚假功效宣称行为。
此外,宣称具有医疗效果和虚构概念宣称也是虚假功效宣称的另外两种表现形式。
其实,《化妆品标签管理办法》严格禁止各类明示或暗示产品具有医疗作用的标注行为。
首先,化妆品不得以商标名的形式宣称具有医疗效果,例如,宣称消炎、抗菌、抑菌、毛发再生、止脱、活血、解毒、祛疤等功效。
其次,化妆品不得在标签中使用医疗术语、医学名人的姓名、描述医疗作用和效果的词语或者已经批准的药品名明示或者暗示产品具有医疗作用,也不得利用商标、图案、字体颜色大小、色差、谐音或者暗示性的文字、字母、汉语拼音、数字、符号等方式暗示医疗作用或者进行虚假宣称。
最后,化妆品不得利用医疗机构及其工作人员、聘任专家的名义、形象作证明或推荐,如以“XX医生”“XX护士”等命名的化妆品。
天眼查显示,今年8月26日,上海华伊美化妆品有限公司就因虚假宣传被罚款10万元。据悉,该公司于2021 年7 月3 日在其天猫平台“泽平化妆品旗舰店”上,为提高产品销售率,在“泽平痘印净精露10ml祛痘印修复痘坑淡化去痘疤膏凝胶消炎红肿男女”的产品广告页面使用“消炎”的宣传用语。
根据处罚文书,该产品的广告宣传违反了《中华人民共和国广告法》第十七条——除医疗、药品、医疗器械广告外,禁止其他任何广告涉及疾病治疗功能,并不得使用医疗用语或者易使推销的商品与药品、医疗器械相混淆的用语。
另外值得注意的是,目前市面上有部分化妆品以“Dr.”或“Doctor”命名,而“Doctor”一词有“医生”和“博士”双重含义,这种命名方式容易让消费者产生误解。《化妆品标签管理办法》第九条规定,产品中文名称中的注册商标使用字母、汉语拼音、数字、符号等的,应当在产品销售包装可视面对其含义予以解释说明。因此,这类化妆品必须在包装上向消费者说明产品名称中的“Doctor”的具体含义。
除此之外,虚构概念宣称也凭借着天花乱坠的宣传用语,具有极强的误导性。《化妆品标签管理办法》禁止“使用尚未被科学界广泛接受的术语、机理编造概念误导消费者”。例如,使用“量子技术”概念进行化妆品功效宣称。目前,量子技术还难以普遍应用于民用领域,如果化妆品在标签中宣称产品利用“量子技术”具备多项神奇功效,就属于虚构概念宣称。
而此前药监局在科普文章《“干细胞化妆品”是个伪概念》中也表示,“目前,干细胞技术在医学领域大多仍处于临床研究阶段。在卫生健康部门备案的干细胞临床研究中,尚无干细胞在美容、抗衰方面的研究。”同时,药监局还特别强调,“根据《化妆品监督管理条例》,化妆品标签禁止标注‘虚假或者引人误解的内容’。化妆品的标签宣称含有‘干细胞’,违反了化妆品标签管理的法规规定,应予禁止。”
另外,聚美丽在梳理化妆品虚假宣传相关处罚时,还发现了两个具有典型意义的案例。
其一是无法提供有效实验数据或相关功效验证材料。与天花乱坠的广告宣传相比,数据显然更加具有科学性与说服力。在利益的驱使下,一些品牌又开始打数据的主意。看似有理有据,实则胡编乱造。
今年刚被罚40万的雅诗兰黛就“栽”在了这上面。据了解,雅诗兰黛在涉事产品之一——倩碧鲜活维C修复精华液的宣传内容中称,其具有“4weeks 改善痘印”“12weeks提升肌肤自愈力”的功效。然而该企业却无法提供其宣称的功效的相关依据。
其二是在化妆品标签标注未经授权的“产学研合作”信息,构成生产标签含有虚假内容的违法行为。
今年8月30日,广州品硬生物科技有限公司因为在化妆品标签标注“华南理工大学产学研合作”,被罚没5.9万元。据悉,在其生产的眼霜和洁面乳两种产品外包装标签上标注有“华南理工大学产学研合作”字样。经调查,该企业提供了其与华南理工大学医学院签订的《产学研合作协议书》,无法提供和华南理工大学签订的相关协议。
因此,其承认未与华南理工大学签订相关协议,且其与华南理工大学医学院签订的《产学研合作协议书》中仅规定了人力资源、科研技术等合作内容,未规定可将“华南理工大学”等字样用于产品宣传,所以该企业在产品标签上标注的“华南理工大学产学研合作”属于虚假内容。
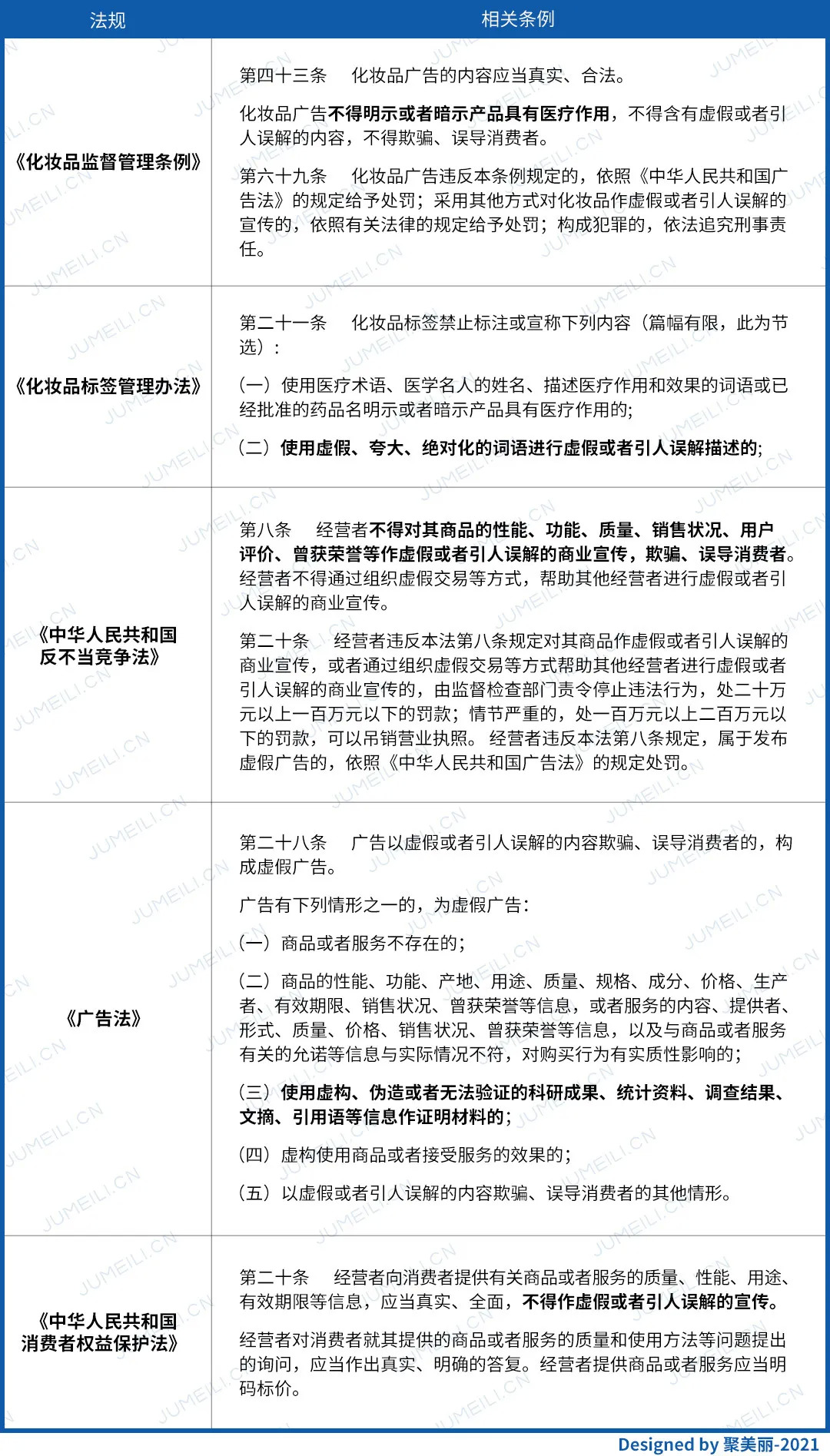
从上文的众多案例中可以发现,化妆品虚假宣传所涉及到的法律条例主要是《化妆品监督管理条例》、《化妆品标签管理办法》和《广告法》等。另外,此前曾公开征求意见的《禁止网络不正当竞争行为规定》也即将面世。可以说,在法律层面,化妆品的虚假宣传已经无处遁形。

事实上,相关部门也在多维度、全方位加强化妆品企业的虚假宣传监管力度。
一方面,专门针对化妆品宣传的法规也密集出台,试图从源头解决问题。《化妆品监督管理条例》第22条规定化妆品的功效宣称应当有充分的科学依据。另外,5月1日正式实施的《化妆品功效宣称评价规范》也明确表示,具有祛斑美白、防晒、防脱发等功效的化妆品,应按强制性国家标准、规范规定的试验方法开展人体功效评价试验。而且,化妆品所宣称的功效需要充分的依据证明。
一方面,相关部门也全面收紧了虚假宣传监管。今年8月,国家市场监督管理总局发布了《禁止网络不正当竞争行为规定(征求意见稿)》。根据规定,虚假或者引人误解的商业宣传将依据反不正当竞争法第二十条的规定处罚,罚款20至200万元,情节严重的将吊销营业执照。紧接着,10月11日,国家药品监督管理局发布通知称,自2021年10月至2022年10月,将再次在全国范围内组织开展化妆品“线上净网线下清源”专项行动。据悉,此次专项行动将重拳打击未注册或者未备案、标签违法宣称、存在质量安全风险的化妆品。
相应地,相关法规的实施与监管的收紧就需要品牌方不断加强自身的合规经营,具备鉴别虚假宣传内容的能力。
山东福瑞达生物工程有限公司副总经理杨素珍此前在接受聚美丽采访时曾表示:“国家密集出台一系列法规政策,规范功效宣称评价,有利于避免近些年来违法宣称、虚假宣传等乱象丛生的行业现象,使整个行业秩序朝着更良好的方向发展。”
千亿规模的中国化妆品市场正在蓬勃发展,而过度宣传的乱象必然会阻碍其健康有序发展。“线上净网线下清源”专项行动已经启动,化妆品市场也将迎来新一轮专业监管和精准治理,持续向严规范、高质量发展。对化妆品企业和品牌来说,合规宣传不仅是大势所趋,更应成为必然要求。


评论