文 | 张媛 孟令稀
编辑 | 陈臣
2021年11月29日,据内蒙古满洲里疫情防控工作指挥部新闻发布会最新通报,11月28日12时至29日12时,内蒙古满洲里新增本土确诊病例8例,其中2例为无症状感染者转为确诊病例。
满洲里此次疫情在11月27日出现。当日,满洲里在“应检尽检”人员核酸检测过程中,发现3例新冠病毒核酸检测阳性人员。截至目前,传播源头尚未明确。
目前,满洲里是全国最大的陆路口岸。据满洲里政府官网,自沿边开放以来,满洲里口岸共疏运进出口物资3.1亿吨。在中俄贸易的陆路运输任务中,满洲里承担着65%以上。

3天确诊28例,扩散至省份内1地
据内蒙古卫建委,截至11月29日12时的3天内,满洲里此次疫情已累计报告本土确诊病例28例。

从“首发病例”流调情况来看,首次发现的3例阳性患者均为工人。2例为某公司装卸工人、1例为某公司木材加工工人。

从“扩散”地区来看,此次在满洲里出现的疫情已扩散至内蒙古省份内1地。11月29日,内蒙古通辽科尔沁区通报1例确诊、1例无症状患者。其中,无症状患者为满洲里确诊病例密接。
除此之外,11月28日,黑龙江齐齐哈尔讷河发现1例核酸检测阳性病例,为外省返回人员,有满洲里活动史。

3天内1地调整为高风险、2地调整为中风险区
在疫情出现的第二天(11月28日),满洲里市东山街道办事处怡园社区调整为高风险地区、满洲里市南区街道办事处阜城社区调整为中风险地区。
截至11月29日11时,内蒙古全省份共有1个高风险地区、2个中风险地区,分布在呼伦贝尔、通辽2市。

6个小时内全员核检采样超15万人次,首轮检出60份阳性
据满洲里市疫情防控指挥部,11月28日8时起,对满洲里市区内所有居民开展大规模核酸检测,在截至当日14时的6个小时内,首轮核酸采样已逾15万人次。
11月29日,内蒙古满洲里疫情防控工作指挥部新闻发布会通报称,满洲里首轮大规模核酸检测出阳性样本60份。

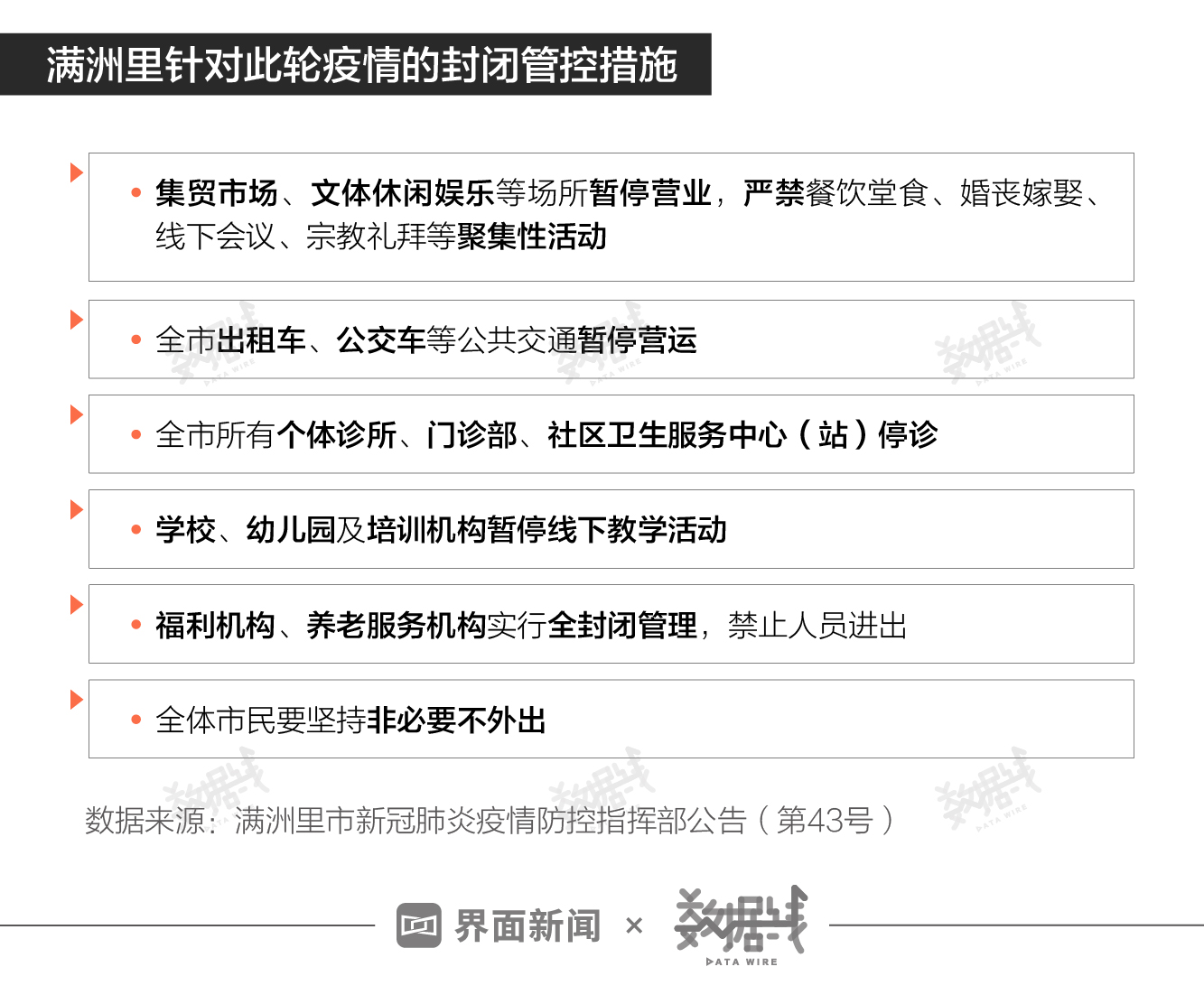
全体市民非必要不外出
11月27日疫情出现当日,满洲里市新冠肺炎疫情防控指挥部发布通告,即日起全体市民要坚持非必要不外出,学校、幼儿园及培训机构暂停线下教学活动,集贸市场、文体休闲娱乐等场所暂停营业,公交车等公共交通暂停营运。

那么,满洲里疫苗接种处在何种水平?据公开资料统计,截至2021年5月25日,满洲里全市首针新冠疫苗接种率为93.84%,两针接种率为40.82%。其中,口岸外事等重点领域、行业从业人员疫苗接种率已超90%。




评论