作者:郑忱阳、杜阳
新发展阶段,零售业务亮点频出,成为增长新引擎,银行业应进一步重视零售业务的战略地位,加速全球化、综合化、数字化转型,推动零售业务健康可持续发展。
一、上市银行零售业务发展新亮点
2021年上半年,我国上市银行普遍发力零售业务,业务发展亮点频出。
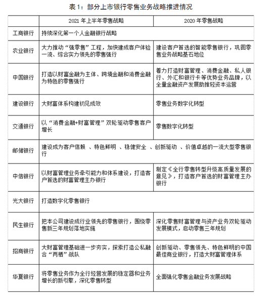
(一)“大零售”转型持续深入推进
2021年上半年,上市银行的零售战略持续深入推进,主要呈现四大特点:一是多家银行提出零售业务发展新战略,并将其放在更加重要的优先位置,作为经营发展的“稳定器”“压舱石”和业务增长的“新引擎”“发动机”。二是“大零售”“财富管理”“大财富”等成为银行战略的关键词,财富管理和消费金融是各行着重布局的领域,财富管理契合共同富裕理念,消费金融融入“双循环”新发展格局。三是零售业务战略从规划进入落地执行、加速推进阶段,并取得了初步成效。四是不同银行间零售业务战略侧重点有差异,大中型银行迈入零售转型的更高阶段,从零售银行向零售强行进军,利用综合化和全球化优势不断夯实零售业务基础;小银行的零售转型立足当地、回归本源,结合业务经营和区域特色,提出符合自身发展定位的策略,打造精品银行、场景银行等,提升财富管理能力。



(二)零售业务贡献度进一步提升
2021年上半年,上市银行零售业务发展速度明显加快,贡献度持续上升。
一是业务贡献度持续增加。从贷款来看,2017-2021年,57家A股和H股上市银行个人贷款占全部贷款的比例从36.2%上升到40.3%,与公司贷款占比差距进一步缩小;2021年6月末,六大行、股份制银行、城商行、农商行的个人贷款占比分别为40.7%、43.5%、31.3%、32.7%,六大行、股份制银行和农商行提升较快,分别同比增加0.5、1.4、3.6个百分点(图1)。从存款来看,2017-2021年,57家上市银行个人存款占全部存款比例从42.9%上升到45.3%,几乎占到半壁江山;2021年6月末,六大行、股份制银行、城商行、农商行的个人存款占比分别为53.2%、23.9%、34.4%、59.5%,分别同比增加1.7、0.7、2.3、4.1个百分点,其中六大行和农商行的个人存款占比已经超过对公存款(图2)。


二是盈利贡献大幅上升。从部分上市银行的数据来看,个人业务营收贡献持续上升,从2017年上半年的36.9%上升到2021年上半年的41.6%,2019年后上升速度明显加快;对公业务的营收贡献从2018年上半年的46.6%下降到2021年上半年的42.4%,领先个人业务的程度逐渐缩小,仅为0.8个百分点(图3)。税前利润贡献度波动性较大,2018年上半年个人业务已经超过对公业务;2019年上半年出现较大反转,对公业务利润贡献度再次领先;2020、2021年上半年个人业务贡献度连续两年超过对公业务,2021年上半年领先对公业务近10个百分点,达到43.4%,创历史新高(图3)。

(三)“大财富管理”助力营收结构优化
2021年上半年,上市银行零售业务最大的亮点是营收结构的变化,尤其是手续费及佣金结构的变化,体现了零售业务的发展方向。
一是利息净收入有所增加,但增速显著放缓。2021年上半年,15家代表性上市银行个人业务利息净收入同比增加5.6%,增速较2020年同期下降近30个百分点。在个人贷款规模增速基本持平的情况下,利息净收入增速放缓的主要原因是利差的收窄,2020年下半年以来银行持续降低个人贷款利率让利实体经济,监管趋严导致个人存款竞争力下降,利差持续收窄侵蚀银行的利息净收入。2021年上半年,代表性上市银行个人贷款平均收益率为5.68%,同比下降0.29个百分点,而去年同期个人贷款平均收益率同比上升0.35个百分点,贷款收益率大幅下降导致利息净收入增速明显下行。
二是财富管理业务发力,推动手续费及佣金净收入进入增长拐点。上市银行为应对利差收窄压力,纷纷发力中间业务收入,个人手续费及佣金净收入快速增长,2017、2018年同比增速均达到10%以上;2019、2020年,受资管新规等因素影响,个人手续费及佣金净收入连续下降。2021年以来,银行对资管新规的适应性明显增强,资管业务规范化发展步入正轨,大部分上市银行的代理业务、托管业务、理财业务手续费收入稳步上升,其中邮储银行的代理业务手续费增长超过1倍,中国银行、中信银行的托管业务佣金分别增加48%和53%,推动零售业务的手续费及佣金收入快速上升。2021年上半年,15家代表性上市银行个人手续费及佣金收入同比增长达到13%。与此同时,银行卡、支付结算等传统零售业务非息收入相对稳定或有所下降,尤其是大型银行,这主要与疫情下银行让利实体经济,减税降费下调支付手续费、跨境业务风险较大以及国际卡境外交易手续费收入下降等因素有关(表2)。

资料来源:银行年报
(四)资产质量稳中向好
2021年,上市银行资产质量进入修复期,6月末55家上市银行平均不良贷款余额同比增加7.6%,不良贷款率下降0.1个百分点,增幅收窄、降幅增加,呈现“一升一降”趋势。其中,零售贷款资产质量呈现以下特点:
一是零售不良贷款余额和不良率出现“双降”,资产质量明显改善。2021年6月末,上市银行个人平均不良贷款余额同比下降4.9%,不良贷款率下降0.12个百分点,与集团整体资产质量相比修复更加迅速。一方面,经济恢复,居民收入水平提高,个人还款能力和意愿持续增强,带动不良余额的下降;另一方面,宽松货币政策下零售贷款规模显著扩张,同比增加8.6%,分母效应驱动不良率稳中有降。
二是不同银行零售业务资产质量相对分化。得益于完善的风险管控体系和多渠道不良处置,六大行和股份制银行零售业务不良贷款余额和不良率实现“双降”,不良贷款余额分别下降6.6%、1.2%,不良率分别降低0.1、0.2个百分点(图4)。2021年初的个人不良贷款批量转让新规对零售业务资产质量改善发挥了一定的推动作用,多数大型银行和股份制银行率先进行尝试,个贷不良处置效果显现。城商行和农商行零售业务资产质量依然保持“一升一降”态势,个人不良贷款余额同比分别上升4.2%、7.1%,不良率同比下降0.1、0.5个百分点,与2020年同期相比个人不良贷款余额增幅收窄,不良贷款率下降较多,资产质量压力有所减轻。

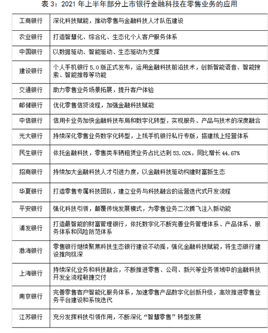
(五)金融科技赋能效应日益显现
在“大零售”转型成为上市银行的战略目标后,各银行普遍增加对零售业务的金融科技投入,加速零售业务的轻型化、数字化发展。2021年上半年,金融科技在零售业务应用中强调了几个关键词:一是“人才”,加强零售银行金融科技人才队伍建设,打造零售专属科技团队,以复合型、专业型人力资源转型升级带动零售经营能力提升;二是“技术”,运用大数据、云计算、人工智能、区块链等前沿技术创新零售产品和服务,实现零售业务与技术的深度融合,尤其多家上市银行提到了财富管理、理财业务的智能化,这也为金融科技赋能产品创新提供方向;三是“场景”和“生态”,这也是上市银行提及频率最高的两个关键词,场景是生态的基础,平台是二者间的桥梁,场景要先聚合成平台,再由平台搭建出生态,场景建设和生态驱动能够契合零售客户个性化、特色化、定制化的金融需求。2021年上半年多家银行提到加快养老、医疗、交通、产业链等各类与客户密切相关的场景布局,打造多元化生态金融服务圈,建立场景化、生态化、一体化的零售客户服务体系。


(六)零售转型呈现两极化
零售转型分化明显,零售大行规模和营收遥遥领先。从个人贷款排名前25的上市银行来看,个贷规模超过万亿的银行共13家,为六大行和7家股份制银行,处于第一梯队;华夏银行为第二阶梯的首位,但与第一阶梯末位的光大银行相差超过7000亿元;城商行、农商行中个贷规模最大的分别为北京银行和渝农商行,与头部银行的规模差距更大。从个人存款来看,前三大行个人存款超过10万亿元,股份制银行中规模最大的为招商银行,个人存款仅为2万亿元。从经营贡献来看,邮储银行、招商银行、平安银行的零售业务营收和税前利润占比均超过50%,其他银行占比最低的不到20%。

二、对我国银行业发展零售业务的建议
后疫情时期,盈利修复、稳健经营是银行业的重要任务,银行业向轻型化、轻资本的零售业务转型是大势所趋,应进一步重视零售业务的战略地位,加速全球化、综合化、数字化转型,推动零售业务健康可持续发展。
(一)进一步重视零售业务发展
银行业普遍将零售业务作为应对市场竞争、转变传统经营模式的发力点,零售业务转型上升到战略高度,确立了清晰明确的发展规划。未来应进一步重视零售业务的发展,大型银行和股份制银行下一步要考虑将零售业务从规模增长转变为高质量增长,细分普惠、绿色、科技零售等多领域的零售战略,重点突破、打造特色;提高零售业务经营水平,将零售营收和税前利润占比提升至50%或以上;巩固基础客群,拓展中高端客群,挖掘长尾客群,分类分层精细化运营。中小银行要提高对零售业务的重视度,制定符合自身经营情况和发展特色的零售战略,分阶段、渐进式实现零售转型;回归业务本源,下沉服务重心,以追求“小而美”为目标,做出零售特色;将资源匹配到位,增加对金融科技、渠道建设的资金和人才投入,为零售业务发展提供保障。
(二)坚持“大零售”战略,全面推进综合化经营
牢固树立“大零售”思维,在深耕个人消费贷款业务的同时,拓宽财富管理、私人银行等领域的业务边界。消费信贷方面,结合后疫情时代涌现的全新消费需求和消费群体,不断升级消费场景服务,比如面对“宅”消费群体,为其提供便捷的线上信贷服务;面对“银发”群体,聚焦场景建设提供更加人性化、无障碍的金融服务;拓展农村长尾客户,创新个人经营贷、农户贷、振兴乡村贷等消费信贷产品,服务“三农”扩面增效。财富管理和私人银行业务方面,根据客户需求定制兼顾收益和风险的资管产品,随着国内高净值群体比例不断提升,定制化、高端化、全生命周期的资管产品成为主流,银行要与理财子公司协同联动,彻底打破刚性兑付,加速净值化转型进程,回归“受人之托、代客理财”的本源。
(三)顺应对外开放趋势,提供高质量跨境零售服务
一方面,要坚持“走出去”战略,加快零售业务的全球布局,针对不同国家和地区要实行差异化推进战略。例如针对欧美等发达国家,由于人均可支持配收入水平相对较高以及消费观念相对超前,可以强化当地机构的经营能力,为当地居民提供定制化的零售金融服务;针对发展中国家,选择“一带一路”沿线重点国家,挖掘潜在消费客群,抢占零售业务市场,为整体业务布局打下客群基础。此外,还要以跨境电商为依托,支持跨境零售金融服务发展,支持国内优秀电商企业拓展海外业务,为其提供跨境结算等方面的金融服务。另一方面,要坚持“引进来”战略,以海南自贸港为例,允许非居民购房政策将会吸引更多外国人来中国买房定居,外商准入放宽也将助推境外消费群体的崛起,银行业需要抓住机遇,在海南等自由贸易港优先布局零售金融发展战略,推进人民币数字化,便捷外币兑换人民币流程,打造具有国际特色的零售客户金融服务。
(四)增加金融科技投入,加速零售业务数字化转型
在科技手段与业务发展不断融合的背景下,银行业要把金融科技放在更加重要的战略位置。一方面,要高度重视金融科技领域的资本投入和人力投入。商业银行要在现有基础上,进一步对金融科技的深化拓展倾斜资源。吸引相关领域的优秀人才,致力于关键核心技术的研究和试点应用,逐步解决制约业务与科技融合的“卡脖子”问题。同时要不断优化金融科技一级部门以及金融科技子公司的组织架构,在研究投入不断加大的同时强化合规管理,在规定范围内有序推动数字化转型进程。另一方面,促进金融科技与零售业务的深度融合。零售业务应充分发挥自身优势,在机遇和挑战中重新定位,结合新兴技术手段,打造全方位消费场景、创新线上安全支付方式、赋能零售业务转型发展。例如致力于数字货币的推广,创新便捷化的跨境支付手段,促进跨境零售业务的开拓创新。此外,应该重点开发人脸识别、语音识别等多模态生物核验技术,简化零售业务审批流程,提升客户与人工智能的交互体验。加强与头部科技公司的技术交流与深度合作,充分发挥规模效应,不断探索科技与金融的新型合作模式。
(五)加强风控管理,推动零售业务健康可持续发展
由于零售业务具有规模小、客户散的特点,其资产质量与公司业务相比压力较小,发生集中性、系统性金融风险的可能性不大。但疫情对个人客户的还款能力和还款意愿造成较大冲击,信用卡、个人消费贷等零售业务不良率有所抬头,零售业务的风险管理依然是转型中不可回避的问题。一方面,完善传统的风控流程,加强对个人客户的贷前审查,全面了解、评估客户的借贷能力和潜在风险;针对不同的业务场景灵活授信,监测、追踪客户的资金流向和交易过程,提高信息透明度;强化贷后管理,既要合理合规收回款项,又可以借此机会与客户拉近关系,实现二次营销。另一方面,健全数字化智能风控系统,通过大数据整合客户的资金、交易、物流等信息,建立智能信用评估和风险预警模型,将其应用于审批、营销、管理等全流程,及时进行风险提示和预警,确保风险管理降本增效。此外,多元化处置不良贷款,利用智能催收、核销、资产证券化、批量转让等方式提高个人不良贷款处置效率,前瞻性调整不良贷款规模和结构。
来源:中银研究



评论