文 | 文化产业评论 小军哥(文化产业评论作者团、三川汇文旅体研究院研究员)
编辑 | 王婷婷(三川汇文旅体研究院助理研究员)
文化和旅游“五年规划”是国家和地方国民经济和社会发展“五年规划”的重要组织部分,也是细化分解上位规划发展战略和重大任务的专项子规,主要包括总体要求、发展目标、空间布局、发展任务及保障措施等内容,对未来5年乃至15年文化和旅游发展具有重要的目标导向作用。
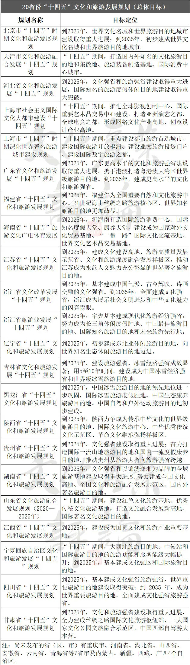
据不完全统计,截至2020年12月3日,已有包括北京、天津、上海、河北等在内的20个省份发布了省级层面的“十四五”文化和旅游发展专项规划(以下简称“文旅规划”),对“十四五”时期文旅发展进行顶层设计和系统谋划。
研读分析各地《文旅规划》发现,在其“总体目标”中,出现次数最多的两个关键词就是“国际化”“世界级”,彰显了各地国际化视野和前瞻性思维,同时也预示着,未来五年乃至十年,增强地区国际竞争力将成为新常态。

一是战略导向作用明确
紧扣国家发展战略,锚定二〇三五年远景目标,已经成为各地“十四五”文旅规划共同的焦点。如京津冀三地的《文旅规划》,“世界文化名城”“国际消费中心城市”“国际知名旅游目的地”等成为支撑“总体目标”的关键词。
北京作为首都城市和“双奥之城”,被国家赋予了担当“四个中心”和承接非首都功能纾解的战略使命,其在《文旅规划》提出,到2025年,文化和旅游服务保障国家对外工作大局和重大国事活动的能力和水平显著提升,服务首都城市战略定位、助力全国文化中心建设的作用持续增强,世界文化名城和世界旅游目的地城市建设取得重大进展。

京津冀空间格局示意图(来源:《北京城市总体规划》)
天津作为拱卫首都的门户城市、京津冀中世界级城市群之一,被定位为“全国先进制造研发基地、北方国际航运核心区、金融创新运营示范区、改革开放先行区”,在“十四五”《文旅规划》中则提出,强化天津城市形象的国际化、多元化、生态化、智慧化,打造国内外知名的文化旅游目的地和集散地、旅游装备制造基地、国际消费中心城市。并提出“一核一带两园三区六组团”文旅融合空间布局。

同样,河北省作为京津冀战略拓展的腹地,是“全国现代商贸物流重要基地、产业转型升级试验区、新型城镇化与城乡统筹示范区、京津冀生态环境支撑区”,在其《文旅规划》总体目标中明确,到2025年,文化强省和旅游强省建设取得重大进展,文化创新发展新高地、文化和旅游融合发展新样板、国际知名的旅游度假休闲目的地建设取得重大突破。

二是门户节点优势凸显
与北京和天津不同,上海作为长三角一体化发展龙头,承载着服务国家战略、建设开放型世界经济、代表国家参与全球合作与竞争的使命。其中,文化和旅游被赋予了重要任务。《上海市城市总体规划(2017—2035年)》明确提出,上海将建设成为卓越的全球城市、具有世界影响力的社会主义现代化国际大都市、世界著名旅游城市、世界一流的旅游目的地城市。
在新发展格局背景下,上海围绕打造“国内大循环的中心节点和国内国际双循环的战略链接”世界级城市核心枢纽功能,再次将提升文化和旅游全球影响力和竞争力列入“十四五”时期重点规划内容,分别以建设社会主义国际文化大都市和深化世界著名旅游城市建设为目标制定了“两个专项”。
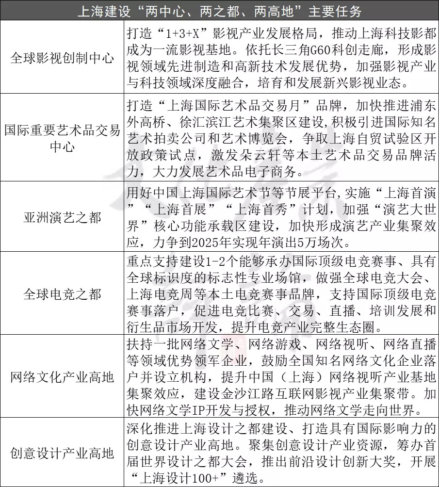
在《上海市社会主义国际文化大都市建设“十四五”规划》中确立,到2025年,快建设成为更加开放包容、更富创新活力、更显人文关怀、更具时代魅力、更有世界影响力的社会主义国际文化大都市”的总体目标。并围绕总体目标,重点聚焦“两中心、两之都、两高地”,加快推进全球影视创制中心、国际重要艺术品交易中心、亚洲演艺之都、全球电竞之都、网络文化产业高地、创意设计产业高地建设。

在《上海市“十四五”时期深化世界著名旅游城市建设规划》中将“一梁四柱”写进总体目标,即加快形成具有全球吸引力旅游产品体系、全球竞争力旅游产业体系、全球配置力旅游市场体系的高品质世界著名旅游城市新格局,着力将上海建设成为都市旅游首选城市、国际旅游开放枢纽、亚太旅游投资门户、国际数字旅游之都。

三是区域同题竞争加剧
随着长三角一体化发展战略向纵深推进,沪苏浙皖三省一市在文化事业、文旅产业逐步走向共建共享、互融互通,在全国文旅产业版图中有着举足轻重的地位。据相关统计,目前上海、江苏、浙江和安徽的GDP约占全国1/4,其中文化产业增加值超过全国1/4,在区域GDP中的占比也超过了5%,高于全国平均水平。
值得注意的是,“十三五”期上海都市圈乃至整个长三角区域都存在产业发展趋同且目标定位不明确等问题。因此,“十四五”期间,如何融入双循环新发展格局,在长三角整个区域内进一步做好产业分工与功能互补,增强区域文化和旅游国际影响力?成为沪苏浙皖三省一市“同题竞争”的重中之重和关键抓手。
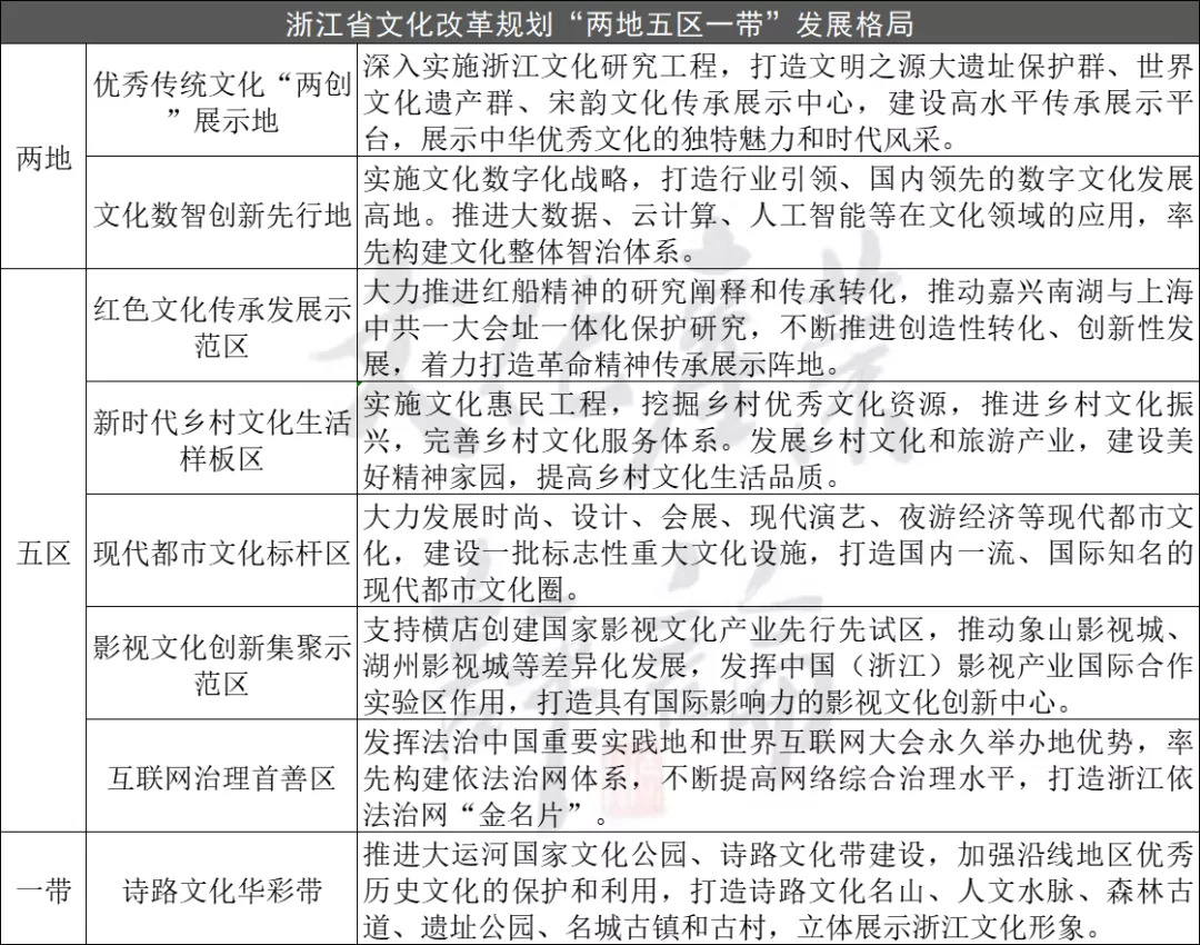
浙江省与上海同出一辙,分别制定了《浙江省文化改革发展“十四五”规划》《浙江省旅游业发展“十四五”规划》,以“两个专规划”同步推动文化和旅游高质量发展。浙江省在《文化规划》中提出,到2025年,基本建成中国气派、古今辉映、诗画交融的文化强省;到2035年,全面建成文化强省,浙江成为展示社会文明进步和中华文化魅力的闪亮窗眼。

而在《旅游规划》中则提出,到2025年,率先基本建成现代化旅游经济强省,努力成为长三角休闲度假胜地、中国最佳旅游目的地、国际知名旅游目的地和未来旅游先行地。浙江“十四五”期间的旅游总体目标与上海确立的“世界著名旅游城市、世界一流的旅游目的地城市”不相上下,甚至有点“曲同词不同”的文化意境。
与此同时,江苏省《文旅规划》目标定位是,到2025年优质旅游产品成为“人们心目中最美的江苏”重要窗口,江苏建成文化建设高地、旅游高质量发展示范省、文化和旅游深度融合发展样板区,推动江苏成为水韵人文魅力充分彰显的世界著名旅游目的地。并设置“打造国际国内知名旅游目的地”专章、“实施世界级旅游目的地重点产品培育计划”专栏。

江苏省《文旅规划》世界级特色旅游空间布局图(来源:江苏省政府官网)
目前,虽然安徽省“十四五”文旅发展规划尚未公布,但根据上述“两省一市”的规划目标,顺应长三角一体化发展的大势,抢抓国际化发展的机遇,肯定是文旅规划不可或缺的关键词。
四是文旅质量发展优先
在东南沿海地区主要包括山东、江苏、上海、浙江、福建、广东、海南“六省一市”,无论是经济总量还是文旅产业增加值,几乎占据了全国的半壁江山。接上而论,虽然沪苏浙“两省一市”文旅规划总体目标呈现“同题竞争”的态势,但“粤闽琼鲁”四省的《文旅规划》却显得自信和从容,总体目标更加注重质量发展优先和固强补弱。
在东南沿海及至整个泛珠地区,广东是无可替代的第一经济大省和文化产业强省。2019年广东的文化产业增加值为6227.18亿元,占全省GDP5.8%、占全国文化产业增加值14%,连续17年居全国第一。其《文旅规划》明确,到2025年,广东更高水平的文化和旅游强省建设取得重大进展,文化和旅游产业发展质量显著提高,携手港澳打造粤港澳大湾区世界级旅游目的地。总量之外,广东更加关注“质”的发展。

粤港澳大湾区9+2城市群(来源:《粤港澳大湾区发展规划纲要》)
海南是中国旅游的靓丽名片,被誉为旅游度假的天堂。但文化产业相对较弱,2020年文化产业增加值为205.48亿元,占GDP比重3.7%。对此,海南省在《文旅规划》中明确,到2025年,将海南打造国际旅游消费中心、国际知名度假天堂、康养天堂和会展高地,建设成为国家文化和旅游高质量融合发展先行区、国家对外文化贸易基地、“一带一路”国际文化交流基地、世界文化艺术品交易基地、彰显中国文化自信的重要窗口。强化了文化及相关产业目标取向。
福建省在《文旅规划》在中长期目标中提出,到2025年,文化强省建设和全域生态旅游省建设取得重大成果,文化和旅游领域高质量发展超越迈出重要步伐,文化产业和旅游产业在全国的位次明显提升。福建作为我国重要的自然和文化旅游中心、21世纪海上丝绸之路旅游核心区、世界知名旅游目的地的地位更加凸显。同样,对文化产业争先抢位非常关注。

山东省北接渤海,东临黄海、处在东亚经济圈和东亚文化圈的核心区域,是环渤海经济带的重要省份,地处中国最大的出游目的地城市群京津冀、长三角之间,文旅经济位居全国前列。“十四五”期间,山东省《文旅规划》提出,大力发展精品旅游,建设红色文化旅游基地、优秀传统文化旅游基地,打造文化旅游融合发展新高地、国际著名文化旅游目的地。发展规划彰显了齐鲁文化优势。

山东省红色文化旅游发展规划图(来源:本规划文本)
五是培塑硬核特色品牌
与东南沿海省份不同,东北地区三省四季分明,地区间差异性大,资源互补性强。辽宁南临黄海、渤海,东与朝鲜一江之隔,与日本、韩国隔海相望,是东北地区对外开放的门户;黑龙江位于东北最北端,东部和北部与俄罗斯为邻,冰雪旅游、生态旅游等资源丰富;吉林位于东北中部,处于日本、俄罗斯、朝鲜、韩国、蒙古与中国东北部组成的东北亚几何中心地带,冰雪旅游是其特色产业。从三省《文旅规划》发展目标看,也契合了各自的特色。
辽宁省在《文旅规划》中明确,到2025年,文化和旅游业高质量发展的体制机制更加完善,治理效能显著提升,文化事业、文化产业和旅游业成为辽宁经济社会发展和综合实力竞争的强大动力、重要支撑,初步形成东北亚休闲旅游目的地,向世界知名生态休闲旅游目的地迈进。同时,还将发展休闲旅游列入了《辽宁沿海经济带高质量发展规划》。
黑龙江省《文旅规划》则强调,到2025年,文化事业、文化产业和旅游业发展水平不断提升,文化强省建设稳步推进。中国冰雪旅游目的地的领先地位进一步巩固,国际冰雪旅游度假胜地、中国生态康养旅游目的地、中国自驾和户外运动旅游目的地初步建成。同时,还配套编制了《黑龙江省冰雪旅游产业发展规划(2020-2030年)》。从目标上看,冰雪旅游硬核品牌进一步强化。
同样,作为冰雪旅游大省的吉林,在《文旅规划》中指出,到2025年,旅游产业全面提升,冰雪经济突破创新,文化产业加快发展,建设旅游强省、冰雪经济强省成效显著,为建设文化强省远景目标奠定基础。力争用5至10年时间,建设成为中国冰雪经济强省和世界级冰雪旅游目的地。也配套编制了《吉林省冰雪产业高质量发展规划(2021-2035年)》,形成了多点同向发力的态势。

六是规划设计周期偏长
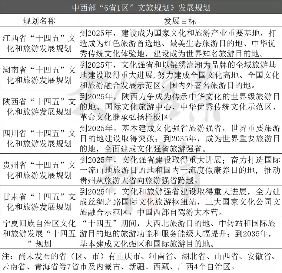
文化产业评论(ID:whcypl)对已公布的20个省份进行盘点后发现,目前东部地区和东北地区已经全部发布相关规划,中西部地区的18个省份,除中部江西、湖南及西部陕西、四川、贵州、甘肃和宁夏“6省1区”亦发布了规划,未发布的11个省份(河南省、湖北省、山西省、安徽省、重庆市、云南省、青海省等7省市及内蒙古、新疆、西藏、广西4个自治区)均在中西部地区。

从目前中西部“6省1区”发布的《文旅规划》内容看,与东部地区相比较,这些省份也不甘人后,同样有国际化和世界级的目标定位。中部地区文旅大省江西在《文旅规划》中提出,到2025年,建设成为国家文化和旅游产业重要基地,打造成为红色旅游首选地、最美生态旅游目的地、中华优秀传统文化体验地,建设成为世界知名旅游目的地。
湖南省在《文旅规划》中明确,到2025年,文化强省和以锦绣潇湘为品牌的全域旅游基地建设取得重大进展,建成全国文化高地、全国文化和旅游融合发展示范区、国内外著名旅游目的地。此外还特别提出,到2025年,规模以上文化企业数量超过5000家,营业总收入超过5000亿元,建成3家国家级文化产业园区。
西部地区“4省1区”资源禀赋相当,但在文旅经济实力上呈“南强北弱”的态势。四川省在规划中提出,到2025年,基本建成文化强省旅游强省,世界重要旅游目的地建设取得突破;陕西省提出,到2025年,陕西力争成为传承中华文化的世界级旅游目的地、国际文化旅游中心、中华优秀传统文化示范区、革命文化继承弘扬样板区;贵州省提出,到2025年,文化强省建设取得重大进展,打造国际一流山地旅游目的地和国内一流度假康养目的地。
西北地区的甘肃省《文旅规划》中提出,到2025年,文化和旅游强省建设取得重大进展,全力建成丝绸之路国际文化旅游枢纽站,三大国家文化公园文旅融合示范区,中国西部自驾游大本营;宁夏回族自治区则提出,“十四五”期间,大西北旅游目的地、中转站和国际旅游目的地的旅游功能和服务能级大幅提升;到2035年,基本建成文化强区和国际旅游目的地。明显感到,两地目标更加具象。
结语
开局关系全局,目标催生使命。从某种意义上讲,各地“十四五”《文旅规划》所确立的总体目标,决定一个地区未来文旅产业结构性改革和发展方向。
不管目标高低,难度有多大,唯有坚持“一张蓝图绘到底”,按照既定目标真刀真枪地干、真金白银地投,能真正让“规划图”变成“实景图”!


评论