文 | 张力
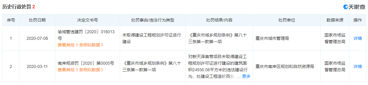
同一个项目,两天内,因同样的违法行为连续被罚,这在重庆市城市管理局公布的行政处罚中,并不多见。
新天泽首誉(二期)工程项目开发商重庆恒德远景实业有限公司(以下简称“恒德远景”)就接受这样处罚。因未批先建,在12月10日、11日接连吃到两张罚单,共计被罚款超过120万。
未批先建面积近2万平米
12月10日的行政处罚决定书显示,重庆恒德远景实业有限公司新天泽首誉(二期)工程项目22#、24#楼,未取得建设工程规划许可证擅自进行建设,违建面积达到6773.31平方米。
重庆市城市管理局依据《重庆市城乡规划条例》第八十三条第一款第一项,决定对其罚款436841.24元。
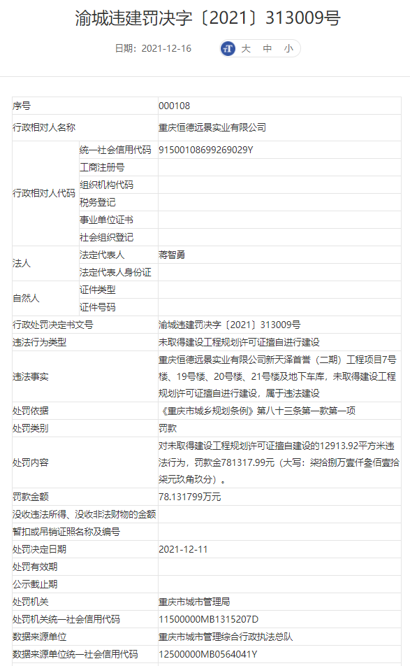
另一份日期为12月11日的处罚决定书显示,同样是新天泽首誉(二期)工程项目,其7号楼、19号楼、20号楼、21号楼及地下车库,恒德远景同样因未取得建设工程规划许可证擅自进行建设,违建面积达到12913.92平方米。被处以罚款781317.99元。
项目曾因公司破产重整“烂尾”
天眼查APP显示,恒德远景成立于2009年12月29日,注册资本1.7667亿元,法定代表人为蒋智勇。
股权上,重庆新华立地产(集团)有限公司(以下简称“新华立地产”)持有恒德远景94.34%股权,重庆市新天泽消防工程有限公司(以下简称“新天泽消防”)持有恒德远景5.66%股权。而重庆新天泽实业(集团)有限公司,则分别对新华立地产和新天泽消防持有100%股权和95.59%股权。
值得注意的是,在2015年,重庆新天泽实业(集团)有限公司(以下简称“新天泽集团”)因投资领域过多、负债过高等因素,出现资金链断裂、多个项目停滞,这其中就包括新天泽首誉。
2015年11月底,债权人就“新天泽系”三家企业:新天泽集团、新华立地产、恒德远景分别提出破产重整申请。重庆市江北区法院于2016年1月28日裁定受理破产重整申请。
2017年底,新天泽开始重整,渝康公司从中信银行手中收购了新天泽的不良债权, 停工项目逐渐恢复。
重启之后多次因未批先建被罚
本次被罚的新天泽首誉项目,位于重庆南岸茶园新区。在经历破产重整的危机后,项目重启,并打造了十分精致的售楼部,意在重新打响品牌名头。然而项目首开时间又一拖再拖。
随后在2020年7月,恒德远景在南岸经开区茶园鹿角组团C分区C23-4/02、C26-2/02号建设新天泽首誉(三标段)项目时,因未取得建设工程规划许可证擅自进行建设,被处罚款90万元。违建面积超过17000平米。
在今年12月14日,房天下公布新天泽首誉预计2021年年底交房的信息,随后在12月16日,重庆市城市管理局就公布了对恒德远景新天泽首誉(二期)未批先建的两份处罚。


评论