文|动脉网
近两年,康复市场正在不声不响地超速前进。
一系列的政策从宏观路径到落地实践,从医院建设到人才培养都为康复铺好了前进道路,社会办医受到鼓励,资本也闻风而动。
在一级市场上,2021年,康复领域一级市场发生了20余起投融资事件。在二级市场上,不少上市公司开始或持续通过收购、投资的方式加注康复行业。
康复行业将迎来新一轮发展机遇吗?行业还有哪些难点和痛点?又有哪些细分领域已经跑到了前面?动脉网拟通过观察2021年康复领域的一系列事件与趋势,摸到康复产业前进的动向。
政策审批放宽,康复医院迎来“建设潮”

近年来,康复医院和康复科诊疗量快速上升。2019年,与康复相关的诊疗人次达到了5267.7万人次,创下新高。2020年,受新冠疫情影响,康复医疗服务行业遭受了巨大冲击,许多地区的线下康复服务难以开展。康复相关的诊疗人次相对减少。高悬不下的诊疗数字也传达出一份警醒,那就是疾病的预后不容忽视,个人的康复及相关产业发展急需推进。

从全流程疾病管理的思想也逐渐被确立,康复事业也进入高速发展中,市场空白正在快速被缩小。在人口老龄化、疾病谱变化、技术演进的三大趋势下,康复正在成为一片创新创业的大蓝海。
国家也多次出台政策,从准入条件、行政审批、投融资渠道、分级诊疗等方面持续鼓励社会办医,并强调支持社会办医深入康复、护理等专科医疗服务领域,加快打造一批具有竞争力的品牌服务机构。
仅是2021年,《关于加快推进康复医疗工作发展的意见》《关于开展康复医疗服务试点工作的通知》等相关政策陆续出台,对康复医院的建设、人才队伍培养、创新康复疗法、康复支付等内容做了完整的设计和规划,对康复医疗及相关产业链构成重大利好。

即使把这些政策简单地堆砌在一起,我们也可以清晰地看到一个新康复时代道路的建设逻辑:康复是受到支付方推动催生、依赖人才前行的行业,要想保障康复医疗服务的稳步进行,人才队伍建设和支付体系完善这类制约性元素必须同步安排上。
资本市场各方闻风而动,进入康复医疗掘金,财大气粗的上市公司也名列其中。
5月26日,上海房地产商天宸股份公告称,公司拟筹建的上海天宸康复医院,已获得上海卫健委许可建设核准,并获取了《设置医疗机构批准书》;11月6日,三星医疗的医院收购案落下帷幕,以5.16亿元将杭州明州脑康康复、南昌明州康复纳入麾下;11月12日,览海医疗控股子公司上海览海康复医院收到了上海市卫生健康委员会颁发的《医疗机构执业许可证》……
上市公司涉足康复服务不是一个新话题。早些年,特别是在2012年之后,各大领域的大企业纷纷高调或低调地宣布跨界康复。据动脉网不完全统计,截止目前已有近16家上市公司进入了康复医疗服务产业,并有相应布局。

在众多上市公司建设的康复医院中,以神经康复、运动康复、脑康复和儿童康复为特色学科项目的医院不在少数。
社会资本加快掘金康复医疗行业速度,公立医疗系统也在跑步入场。
2021年,由武汉与华中科技大学同济医学院附属同济医院共建的武汉统计国际康复医学中心、有望成为江苏省首家规模化康复医院的江苏省康复医院、耗资28.9亿元的浙江绍兴第二医院兰亭园区、规划床位有1200张的昆明医科大学第一附属医院康复医院等十余家康复专科机构都开始投入建设或已经建成。
根据国家卫健委发布的《2021中国卫生健康统计年鉴》显示,2019年全国康复医院数量为706家,2020年有739家,与综合医院20133家相比,仅占比3.6%左右,远不能满足人们的康复需求。
其中,公立康复医院2010年为150家,2020年166家,十年来保持近乎稳定的水平。2015-2020年民营康复医院占比从63.8%持续上升至77.5%。从数量来看,民营医院占据着主导地位。
智能康复医疗器械正在从实验室走向市场,脑科学技术介入康复
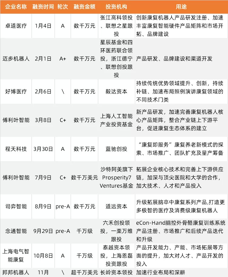
在一级市场,2021年的康复医疗器械产业开始升温。

2021年康复医疗器械领域融资
今年,邦邦机器人和傅利叶智能完成了大额美元融资,其他康复医疗器械企业融资阶段尚处于早期。在资金用途上,各家企业也主要集中在产品的打磨优化上。
在康复的需求满足上,邦邦机器人将产品线分为消费级和专业级两个等级,完整覆盖了三级医疗康复需求从专业到家庭的环节。
在专业市场中,邦邦机器人推出了下肢康复机器人产品,并通过邦邦机器人的专业康复软件服务系统连通社区康复站点和医院,把专业的康复正真下沉到家庭;在消费级市场,邦邦机器人推出了家庭康复辅助机器人和智能助行机器人产品。解决了用户居家的自理,康复以及出行三大需求。
从技术的角度来看,国产的外骨骼机器人产品性能在AI的帮助下正在快速追赶国外的步伐,人工智能技术的应用加速了康复机器人的落地,康复设备智能化已成行业变革的风口。
脑机接口技术与康复机器人的牵手,将人类与机器的“心灵感应”的科幻场景照进了现实。
2021年9月29日,脑科学企业念通智能宣布完成千万级Pre-A轮融资的同时,还透露了与上海交通大学、复旦大学附属华山医院开展的深入合作,面向脑卒中患者研发了eCon-Hand脑控外骨骼康复训练系统。
eCon-Hand由脑电头盔和外骨骼机械手组成,脑电头盔负责脑电波采集和实时解码,外骨骼机械手则根据脑电指令辅助患者的患侧手进行抓握或伸展训练。在系统的辅助下,患者即可通过自己的脑电波控制患侧肢体进行主动康复训练。
在今年8月举办的第二届康复与辅助技术论坛上,针对非侵入式脑机交互技术在康复领域的应用,西安交通大学腾飞教授、陕西省数字医疗器械与仪器国际联合研究中心主任徐光华演讲时说到:“相当于为大脑中枢神经到肢体动作的运动指令环路铺路搭桥,利用脑机交互技术将被破坏的神经环路重建起来。”
早在2017年,徐光华教授就开始探索了脑机接口在康复领域的应用。当年9月,西安交通大学徐光华教授团队负责研发的脑控下肢外骨骼康复机器人亮相2017丝绸之路机器人创意大赛决赛现场,通过一个头盔,即可检测患者的大脑神经信号,信号将传输给外骨骼康复机器人,外骨骼康复机器人根据患者的意念展开行动,实现站立、行走行为,实现康复训练和矫正步态的目的,同时可以适应不同的路面环境。这也是国内第一家用意念控制的脑控下肢外骨骼康复机器人。
资本推动研究成果产出,而要将研究成果落地市场,除了技术成熟度外,还需要通过资质这一关。相对于手术机器人的研发周期来说,康复机器人相对要短一些,进入医院只需要二类器械认证。
2021年3月底,由程天科技自主研发的国内首款且唯一一款适用范围为中枢神经病变(涵盖截瘫、偏瘫患者)的下肢外骨骼康复机器人再次获批,顺利拿下二类医疗器械注册证。
7月,医疗器械厂商伟思医疗发布公告称,其下肢步行外骨骼辅助训练装置获得二类医疗器械注册证,适用于因脊髓损伤导致的下肢运动功能障碍患者的步行康复训练。外骨骼康复机器人的商业化进程正式开启。
2021年10月,华鹊景三维上肢评估与训练机器人WisebotX5获得药监局的批准。它以神经可塑性和镜像神经元等康复理论为基础,为上肢运动功能障碍患者设计的智能康复机器人,创新提出了Brunnstrom分级和关节运动范围的智能评估技术,进而自动生成康复训练处方。
Wisebot X5在多个维度实时模拟人体上肢运动规律,不仅提供了主动、被动和主被动训练模式,而且首创了镜像训练模式,实现了双侧协调性的同步训练。Wisebot X5精心设计了多元化3D任务导向性训练项目,为患者提供运动-视觉-听觉多通道感官刺激,在改善上肢的控制能力、肌肉力量、关节活动度、协调能力等运动功能的同时,实现了认知能力、日常生活能力和作业能力等能力的训练。
在二级市场上,康复医疗器械也有不小的动作。
3月31日,翔宇医疗在科创板上市。成立于2002年的翔宇医疗是中国康复医疗器械行业研发引领型企业,现自有康复评定、康复训练、康复理疗三大门类产品。
作为国内领先的康复理疗器械厂商,翔宇医疗在智能化方面也进行了布局,如上肢反馈系统、智能下肢康复反馈训练系统等。新增的专利数量也可以看出翔宇医疗不断提高的创新水平。2021年中报显示,本期新增专利140项,累计获得971项,新增软件著作权8项,累计获得70项。
2021年12月,翔宇医疗发布公告,拟投资5.2亿元在郑州建设康复医疗器械产业园,以在已有的生产规模基础上,引进更先进的自动化、改良相关生产工艺,提高生产智能化技术水平。
11月7日,上市不到半月的可孚医疗连发两条重磅消息,开启了“买买买”:以1.77亿元全资收购“背背佳”母公司橡果国际,以5027.02万元收购轮椅代工厂吉芮医疗。通过这两笔收购,可孚医疗可补充在物理矫姿、塑性产品和轮椅、行动辅具上的自主研发及生产能力的空缺。
数字疗法在康复领域大有作为
康复治疗的涵义很广,包括神经康复、儿童康复、骨科康复、运动康复和心肺康复等。从融资事件的数据统计来看,运动康复、精神心理康复、儿童康复等学科在2021年发展势头强劲。
1、运动康复:不仅限于康复,更需要从治疗到康复的整体解决方案
运动康复是通过系统的、具有针对性的功能运动训练,并在充分考虑组织生理恢复周期的情况下,对相关组织结构以及身体整体器官产生刺激,使其达到生物形态和功能的积极适应。
2021年2月,距离上次完成上亿元融资不到半年的德美医疗器械,再获1.5亿元E轮融资,展现出了极佳的市场潜力。德美医疗致力于为患者提供全方位的运动医学治疗一体化解决方案,不仅将产品覆盖到了国内各个省市和自治区,还开始在韩国、日本、新加坡、东南亚等海外市场布局。
2021年1月,邦尔骨科医院集团完成3亿元D轮融资,刷新近两年来运动康复领域单笔最高融资记录。此次融资成功也将帮助邦尔骨科医院集团逐步实现 “以医疗本质为核心,将骨科领先技术和优质服务带给老百姓,成为世界骨科医院连锁品牌”的愿景。
2021年11月,优复医疗完成数千万美元B+轮融资。优复医疗通过线上管理平台“医数”、线下连锁优复康复门诊、以及大健康领域连锁优复拉伸在骨科与康复医学领域形成了诊疗闭环,并在上海开了12家门店,成为国内领先的能为患者用户提供完整的“院内+院外”、“线上+线下”的中长期解决方案的运动医学及骨科康复服务提供商。
在临床上,运动康复是一个漫长的过程,需要多板块紧密合作,才能达到最佳的康复效果。在未来,提供从治疗到康复再到长期护理的全康复服务链条或成为未来趋势之一。
根据《中国运动康复产业白皮书》数据显示,2020年中国体育锻炼人数已达4.3亿人,按10%-20%的运动损伤率来估算,运动损伤人数预计可达1亿人,未来运动康复需求潜力较大。在终端人群上,随着全民健身的普及,重视科学运动渐渐成为趋势,运动康复正在从针对职业运动员的小众市场向为运动爱好者提供服务的大众市场发展。
2、精神心理康复:以诊疗服务为主,结合AI、数字疗法的创新模式出现
2018年5月,国家卫健委在某次会议上公布了这样一个数据:截至2017年底,全国13.9008亿人口中精神障碍患者达2亿4326万余人,总患病率高达17.5%;严重精神障碍患者超1600万人,发病率超过1%,这一数字还在逐年增长。
在此严峻的问题面前,既存的心理健康供给是如此不足,行业急需新的模式、技术、理念介入。好的赛道不乏探索者。于是,一些创新者开启了他们的探索。而在他们的背后,资本也开始涌入,给其以加持。

除了这些创新企业,不少大企业也在积极布局精神心理领域,字节跳动为好心情C轮领投方;京东健康上线心理健康频道,推出线上线下结合的心理咨询服务。
从这些创新企业的资金用途来看,对精神心理疾病的诊断、治疗和专业人员的匮乏,以及市场教育是当下市场亟需解决的问题。其中,一些以诊疗服务为主,并能够结合人工智能、数字疗法的创新产品和商业模式开始出现。而心理健康作为一门交叉的学科,效果和临床数据是盘点这些创新技术和模式可靠性的指标之一。
在精神心理康复中,自闭症康复也是一个投资机构非常看好的领域。自闭症多发于婴幼儿时期,患者家庭对康复的需求非常强烈。
资本能够敏锐地感知到市场温度。继2021年2月的2300万美元C1轮融资后,东方启音在4个月后再次累计完成6000万美元的C2轮融资。本轮融资也成为了儿童言语康复与自闭症干预领域规模最大的单轮融资。
除了在资本市场表现亮眼,2021年,不少自闭症创新者也在自闭症康复的痛点解决方案上也取得了相关的成果。
2021年,ALSOLIFE将数字疗法这一创新解决方案应用于自闭症的诊断和干预中,并与北京大学第六医院、北京大学神经科学研究所、中科院心理所、西安交通大学基础医学院、微软亚洲研究院、北京大学健康医疗大数据国家研究院和北京语言大学语言康复学院等机构开展了一系列研科和调查合作。
针对自闭症康复机构和康复人才的匮乏问题,大米和小米启动了“服务百万孤独症儿童家庭”的新战略,兼容并蓄国内外先进的干预康复理论和方法,以大数据、机器学习为助力,为儿童成长发育提供优质服务产品。此外,除了在深圳、广州、东莞等珠三角地区开设康复干预中心,大米和小米也在北京、上海、郑州、武汉、成都等华北、华东、中西部地区陆续续筹备了康复干预中心,力争惠及更多自闭症儿童。
为了填补国内自闭症早期筛查体系的空缺,在10月,首都医科大学附属北京安定医院、清华大学无障碍发展研究院、北京正在关怀科技有限公司(恩启)联合研发的一款AI数字诊疗系统——“孤独症谱系障碍筛查与辅助诊断系统”启动了大规模、多中心临床研究,并计划应用到由安定医院牵头的孤独症大规模流行病学调查中。
随着越来越多人已经意识到精神疾病的存在及严重性,并了解诊断及治疗的重要及目前可选用的诊断及治疗方法,精神科医疗将逐渐成为中国医疗市场中的一个迅速增长的细分领域。
3、产后康复:在“三胎”政策和 “人口出生率”夹击中前行
6月的“三胎”政策给产后康复行业带来了一束光,跌破1%的人口出生率又让产后康复的发展蒙上了一层雾。
首先,产后康复行业将迎来“90后产妇&三胎产妇”双重“质变”红利。政策的促进作用并非来自于数量的增加,而是来自身体症状的康复需求要比一胎、二胎更大。作为生育主力军的85后、90后人群,受教育程度较高,自我保健意识强烈,且在个人价值对自身的关注度较高,能够逐渐认识和突破传统的生育误区,追求更加科学、系统的产后康复。
其次,行业将面临洗牌升级,产后康复医疗机构将取代“三非机构”成为行业主要服务供给方。专业人才匮乏仍是目前行业痛点,优质产后康复医疗机构仍然稀缺。随着生育次数的增加,产妇的产后症状会越来越明显,需要专业的医疗机构和医务人员进行辅助治疗。
服务和疗效将成为产妇选择的标准,行业将面临洗牌升级,产后康复医疗机构将取代“三非机构”成为行业主要服务供给方。
但同时,结合中国当前的人口生育率,2021后人口生育数量或有下降,新增的产后康复用户总量也会有所减少,产后康复市场规模也会受到一些影响。
总的来说,康复治疗,是让患者活得更好。康复行业的背后,起伏着无数个体生命的悲欣交集,它不会在某一个时间点突然爆发,而是随着国民经济的增长和民众消费意识和康复意识的提升逐渐向好,为越来越多的患者赋予生活的自主权



评论