文|游戏产业报告
近日,中国音数协游戏工委(GPC)中国游戏产业研究院的战略合作伙伴伽马数据发布《2022年中国游戏产业趋势及潜力分析报告》。
内容主要包括三大部分:
2022年6大领域较具潜力
2022年哪些企业预计发展势头良好
2022年整体发展4大趋势
刚刚发布的《2021年中国游戏产业报告》是关于一年来中国游戏产业发展的总结,《2022年中国游戏产业趋势及潜力分析报告》是对未来一年产业发展的部分展望。
2021游戏年度报告首发:市场收入2965亿增6.4% 海外增长16.6%Newzoo伽马数据联合发布《元宇宙全球发展报告》 可能有迄今最详细调研分2021休闲游戏研究报告:IP改编、混合变现等方面将迎来创新 进而带来更大商业化潜力
2022年6个领域或有潜力可挖
伽马数据分析认为:2022年,中国游戏市场将持续增长。
伽马数据分析认为,以下几个领域,可能在具有较大发展潜力。
海外市场
据伽马数据测算,2021年中国自主研发游戏境外市场实际销售收入将突破180亿美元。而2022年依然有可能增速高达两位数。
从境外游戏市场规模和中国自研游戏的境外市场占有率状况来看,目前境外市场仍具备较高的探索空间。
但需要注意的是,目前中国游戏企业出海收入仍以策略类(SLG)为主,中国游戏企业在这一领域竞争激烈。未来游戏企业需要将更多在国内积攒的细分品类延伸到境外地区,尝试布局MMORPG/ARPG、消除类等境外用户同样具备较高偏好度的品类。
从长期来看,伽马数据认为境外市场收入对于中国游戏企业的贡献力度将持续提升,更多游戏企业也具备进一步提升境外收入占比的长期计划。

数据来源:伽马数据(CNG)

数据来源:Newzoo、伽马数据(CNG)
IP领域
IP领域仍将在长期内保持发展潜力。
首先,依托成熟IP进行改编是现阶段IP市场的主要布局方面,而随着产品在IP画面、剧情、玩法等方面不断贴合用户需求,用户对于IP产品“换皮”的印象有所转变,带动近年来IP改编移动游戏市场收入持续增长的同时,也使得这一模式仍然具备发展前景。

数据来源:伽马数据(CNG)

数据来源:伽马数据(CNG)
其次,IP储备也在持续丰富,如近年来市场中涌现多款表现较佳的原生IP产品,其中不乏流水达数十亿元、上百亿元的头部产品,有望在未来成为新的改编IP来源。
最后,在直接带动游戏产业收入之外,IP也有望扩大影响力辐射半径,当前已有产品基于IP布局动漫、周边等领域,IP衍生年收入达数千万元,实现了收入来源及IP生命力的双向拓展。
优势细分项
优势细分项是指具备发展潜力的领域,包括但不限于玩法、题材、画风等维度,以及SLG、二次元、Roguelike、休闲游戏等具体标签。优势细分项往往已通过口碑、获客等方面展露出发展潜力,而随着更多企业及产品的布局其价值产出也将愈发明显,如“二次元”标签的移动游戏的市场规模已超过200亿元,又如在《三国志·战略版》等产品的带动下,近几年SLG头部市场的复合增长率超25%。

数据来源:伽马数据(CNG)

数据来源:TapTap、伽马数据(CNG)
注1:头部移动游戏新品指中国流水TOP100移动游戏中的新品。
注2:新品指截至各期间末,上线在1年内的产品。
注3:重合率指相同筛选标准下,2021年1-6月标签中,2018年1-6月已出现的标签占比。
云游戏
云游戏应用更广泛塑造短期潜力,与元宇宙等领域相关联塑造长期潜力。
云游戏的布局潜力在短期及长期内均有体现。短期内的潜力主要体现在云游戏形式在日常生活中的渗透,以云化云游戏、移植云游戏为主的云游戏形式已有更多应用于宣传推广的实际案例,并带来了买量转换率提高、用户触及范围扩大等实际效果,预计未来几年将有更多产品及企业通过上述方式布局,更为高级的原生云游戏也或将有所产出。长期潜力主要体现在云游戏与其他游戏领域的关联,如云游戏的算力、边缘计算等关键技术也是构成元宇宙的重要因素,使得企业的云游戏布局优势有望延伸至其他领域,布局性价比较高。
伽马数据并不认同言必称“云”,并以此为噱头。但认为游戏企业需要对云游戏领域保持较高关注。


资料来源:元境
主机游戏
伽马数据认为,中国主机游戏市场增长较为显著,但还未到爆发期。
主机游戏市场具备较大的发展空间。游戏特征方面,主机游戏较高的品质与游戏产业长期发展方向相吻合,是其具备发展潜力的主要原因;而在整体特征之外,中国市场具备的差异化特征也强化了领域的潜力。
中国企业具备主动布局的意愿,虽然2021年中国主机游戏市场增速超20%,但受制于整体规模,市场仍未迎来爆发阶段,企业仍有较多布局机会。意愿也在潜力前景方面有所体现,当前北美、欧洲、日本等成熟地区的市场规模已高达数百亿元、数千亿元,中国主机游戏市场有望达到同等水平,或将刺激更多企业布局。
此外,部分海外企业将目光集中于挖掘新兴地区主机游戏市场,有望从用户、产品、环境等方面加速新兴地区市场潜力释放,具体到中国,已有头部海外企业主动提供资金、宣发等资源帮助中国主机产品产出。

数据来源:伽马数据(CNG)
注:全球主机游戏市场规模包含正版游戏软件收入及正版游戏主机收入。

数据来源:伽马数据(CNG)
注:中国主机游戏市场规模包含正版游戏软件收入及正版游戏主机收入。
休闲游戏
2021年,中国移动休闲游戏收入为346.53亿元,同比增长17.42%。其中,游戏内购产生的市场实际销售收入为69.44亿元,广告变现收入为277.09亿元。

数据来源:伽马数据(CNG)
2022年4大发展趋势
伽马数据(微信号:游戏产业报告)分析认为:2022年中国游戏产业有4大发展趋势
人才竞争升级
伽马数据认为未来围绕人才的竞争将继续加剧,并将逐步向中小型企业扩散。
一个重要的标志就是,伽马数据预计主要岗位的人才薪资会再度提高。

数据来源:伽马数据(CNG)
买量成本、自然流量竞争处于劣势
未来需丰富用户获取渠道
付费获取流量一直是中国游戏产品获得全球用户的重要策略,但随着主流流量渠道用户增速的放缓及多类应用对于用户流量的争夺,全球流量单价持续上涨。根据Adjust《2021年应用趋势报告》显示,所有类别应用的单次安装有效成本呈现出上涨趋势。相比于其他应用,游戏应用在用户获取层面存在挑战,首先在于游戏(不包含超休闲)单次安装有效成本在所有类别中位居高位,这也意味着产品需要以更高成本获取用户,但同时游戏的变现能力相比于电子商务、金融科技等并不占据优势,同时游戏对买量获取用户依赖性较高,游戏类应用自然流量获取水平较低。因此,未来丰富全球性用户获取渠道将成为游戏产业的重要发展趋势,如何挖掘更多自然流量也将成为关键。


数据来源:Adjust《2021年应用趋势报告》
游戏市场的发展将由多品类产品支持
优势细分项或将从潜力布局转为必备布局
近5年进入移动游戏流水TOP100的玩法类型数量整体呈上升趋势,流水高度集中的玩法类型的市场规模整体扩大,但份额有所下降。伽马数据认为,未来中国游戏市场的产品构成将逐步从高度集中于少数品类过渡到由多品类产品共同促进发展的阶段,针对优势细分项的布局或将从潜力布局转为必备布局。

数据来源:伽马数据(CNG)

数据来源:伽马数据(CNG)
注:头部移动游戏指国内流水TOP100的移动游戏。
成熟品类仍然具备市场机会,但机会更偏向于高品质产品
成熟品类具备的高市场规模、高用户量级是吸引较多企业及产品不断尝试的主要因素,但上述特点也意味着品类用户的游戏经验较为丰富,并对产品有着更高诉求。如据伽马数据统计,2021年SLG品类中流水最高的产品聚集了头部SLG产品近半的流水,但2017年这一占比仅不足2成,市场利好更加集中于头部高品质产品。伽马数据认为成熟品类仍然具备市场机会,但机会将更偏向于高品质产品。需要注意的是,用户诉求分布在画面、玩法、活动等多方面,这要求企业注重对研发、发行、运营等各个环节的打磨,综合提升产品品质,进而作用于满足用户诉求、享受成熟市场的利好。

数据来源:伽马数据(CNG)
SLG品类的迭代升级——以《三国志·战略版》为例



多家企业2022年前景分析
伽马数据从营收状况、研发状况、产品状况、境外状况等维度评考察企业潜力领域及长期竞争力的发展状况,认为以下企业可能会在2022年有一定发展潜力。
潜力代表企业

产业链潜力企业

潜力游戏企业评估——网易
头部IP围绕玩法延伸拓展价值,境外市场有望成未来重要增长点
网易游戏在IP、海外市场、主机/单机、云游戏等潜力领域有所布局。IP方面,网易游戏持续强化头部IP的影响力,如围绕“阴阳师”IP研发了卡牌、轻推理派对、MOBA等多个品类的产品。将多样的玩法与IP知名度结合,也成为网易游戏新的IP发展策略。同时,玩法的丰富也将增加新用户的转化机会,进而扩充IP价值。除头部IP之外,网易也积极引进“哈利波特”“工作细胞”等全球性知名IP,部分IP已取得了较高的商业化成果。境外市场方面,日本市场作为主力市场近年保持较为平稳的增长率,布局已较为稳固。同时,新的市场也在积极开拓,进而提供新的境外市场增长支点。主机/单机方面,旗下主机游戏工作室“樱花工作室”持续吸纳资深人才,已有多名拥有卡普空、万代南梦宫等知名主机厂商从业经验的员工加入,进一步补充主机游戏急需的人才。云游戏方面,《哈利波特:魔法觉醒》《永劫无间》等头部游戏快速登陆自有云游戏平台“网易云游戏”,持续的内容供给也将成为网易在云游戏领域的重要优势。

品类创新能力构成差异化优势,相应产品成为收入的重要增量
网易游戏拥有多项长期竞争优势,其中对于细分领域的创新能力成为其近年来形成的差异化优势。近年网易游戏已产出非对称竞技游戏《第五人格》、生存游戏《明日之后》等产品,均成为国内移动游戏的开创性品类,这也是网易游戏收入的重要增量。同时,网易也在持续进行创新品类的深入探索,如在研的海洋废土题材手游《代号:ATLAS》、非对称竞技游戏《零号任务》等产品,在延续品类优势的基础上,网易游戏也分别从玩法细节、题材、IP等方面尝试创新。同时,对于小众的细分品类,网易游戏也积极布局,如在研的解谜剧情游戏《未知记录》、派对玩法游戏《蛋仔派对》,并有望凭借自身对于产品的创新能力拓展品类的市场容量。此外,网易在成熟的品类方面也具备创新布局,如针对沉浸式娱乐圈体验手游《绝对演绎》、开放世界生存游戏《命运因子》,分别从明星养成、废土题材切入用户细分需求,并有望吸引部分垂类用户。未来,品类创新能力将成为企业潜力的重点,网易游戏的此项优势有望长期发挥作用。

潜力游戏企业评估——完美世界
多领域拓展构成潜力基础,优势细分项目涵盖多个领域
完美世界在人才、优势细分项、主机/单机、电竞等潜力领域有所布局。人才方面,完美世界集团设有教育业务,开发实践应 了三个联动性的 体化平台:终身教育平台、产业孵化平台和实践应用平台,在培养产业所需人才的同时,完美世界也可优先锁定潜力人才,进而提升人才获取优势。优势细分项方面,完美世界已在回合、开放世界、悬疑解谜等品类布局,积攒先期经验,部分元素也在《黑猫奇闻社》等后续产品中应用,先期经验有望为新品提供价值加成。主机/单机方面,完美世界已产出《DON‘T EVEN THINK》《非常英雄》等自研产品,拥有人才、经验等主机领域重要资源;同时,完美世界也积极扩充产品来源,如基于“群星计划”布局的产品中已产出百万销量的主机游戏。电竞方面,完美世界举办DOTA2冬季职业巡回赛-中国联赛等多项赛事,赛事举办经验较为丰富。

围绕“多人”元素深入布局,高品质、细分需求有望助力市场份额提升
据伽马数据统计,2021年上半年的头部新品中共有“多人”“角色扮演”“竞技类”三个玩法标签流水超百亿元,市场容量较大。其中“多人”标签是完美世界的擅长领域。“多人”游戏可以提供社交、竞技等多个趣味点,进而提升用户参与意愿。完美世界围绕上述标签多维度布局,打造差异化长期竞争力。较高的品质是差异化的来源之一,完美世界已将自研ERA引擎、AI等技术运用于产品研发中,在同类游戏中拔高产品品质。较佳的品质以流水等形式体现,如代表产品《梦幻新诛仙》手游首月流水超5亿元。此外,完美世界也从用户需求切入,通过“多人+”的方式提供新鲜体验,现阶段已有“多人+开放世界”的《幻塔》手游、“多人+技术创新”的《诛仙世界》端游“多人+主机”的《Perfect New World》等产品在研,有望将先期布局细分项的经验与“多人”的长期竞争力相结合,取得较佳的产品表现。现阶段,完美世界已在MMORPG/ARPG领域占据较高的市场份额,而随着更多上述布局成果落地,表现有望进一步提升。

潜力游戏企业评估——三七互娱
IP、境外收入等多个潜力领域具备竞争力,人才构成研发体系基础
三七互娱在人才、境外市场、IP 、资源结合等潜力领域有所布局。人才方面,截至目前,三七互娱的员工数量已超4000人,各类型高端人才充足。同时,三七互娱与中山大学、华南理工大学等高校合作培养人才,强化人才储备;并通过内部开展“X+计划”“37TALK”等培训计划,提升已有人才能力。境外市场方面,经营策略的调整效果较为明显,2021年上半年三七互娱录得超20亿元境外收入,同比增长111.03%。同时,先期投资成果也有所产出,主力境外产品《Puzzles & Survival》累计流水超10亿元。IP方面,三七互娱已基于“斗罗大陆”IP推出《斗罗大陆H5》《斗罗大陆:魂师对决》等多款游戏,部分产品首月流水超亿元,在契合用户IP期望、圈定IP兴趣用户方面积累相关经验。资源结合方面,三七互娱已投资华策影视、风华秋实、AG电竞俱乐部、奇妙派对等多家企业,涉及影视、音乐、电竞、社交等不同领域,有利于三七互娱把握不同用户群体偏好的同时,也可从IP、联动等方面助力游戏业务发展。

成果产出从多角度提供发展助力,业务布局相互结合实现价值增值
长期竞争力方面,三七互娱在研发、人才、投资等方面布局多年,现阶段已有成果产出,并从不同角度为三七互娱长期发展提供支持。研发方面,现阶段已产出“宙斯”“雅典娜”“阿瑞斯”等业务工具,提升业务效率;自研引擎与头部引擎的深挖,带来了全景3D特效、实时无缝昼夜切换、动态体积光追踪等头部画面表现,与重视画面的用户需求相吻合。人才培养产出了次世代品质的《斗罗大陆:魂师对决》,更符合年轻用户偏好。投资方面,三七互娱已投资包含易娱网络、羯磨科技、星合互娱在内的游戏企业,诸如《Puzzles & Survival》的产出产品单月最高流水达2亿元,投资效果已有展现。此外,部分布局方向相互配合,为产品表现提供加成,也形成三七互娱的长期竞争力之一,如“斗罗大陆”IP的合约与三七互娱擅长的MMORPG/ARPG玩法、写实画风可以较好的匹配,部分产品累计流水已超十亿元,IP与擅长领域的结合实现了价值增值。随着更多先期布局进入收获阶段,多领域支撑及布局方向相互配合的长期竞争力有望进一步稳固。

数据来源:伽马数据(CNG)

潜力游戏企业评估——盛趣游戏
强化人才培养,培养成果已反哺游戏业务,深化云游戏布局,游戏云化与原生云游戏同步推进
盛趣游戏在人才、云游戏、优势细分项、IP等潜力领域有所布局。人才方面,盛趣游戏推出”制作人培训生“”B.W.B实习项目”“校招YT培养计划”等多个人才培养方案,提升人才能力。培养成果已有产出,如部分批次的校招生在半年的培养后产出百余个业务课题,其中超50%用于实际研发项目,人才培养对业务产生正向回馈。
云游戏方面,盛趣游戏旗下“传奇云游戏”平台已上线,目前拥有《热血传奇》《最终幻想14》等游戏产品,云游戏赛道参与程度加深。此外 ,盛趣游戏持续推动产品布局,现阶段已同步推进游戏云化与原生云游戏研发,强化云游戏产品储备。优势细分项方面,盛趣游戏已布局模拟经营、偶像养成、解谜等相对“小众”的品类,而随着市场需求增加,当前布局积攒的经验有望转化为未来的先入优势。IP方面,盛趣游戏旗下已打造出“传奇”“龙之谷”“传奇世界”等多个IP,既包含价值数百亿元、上千亿元的头部IP,也包含粉丝较多但商业化程度较低的潜力IP,旗下IP的整体价值较高。

研发经验有望在新品延续,优势IP及潜力IP共同丰富IP资源
盛趣游戏已在研发能力与IP等方面具备长期优势。研发方面,盛趣游戏拥有多年的游戏研发经验,并产出以《热血传奇手机版》为代表的百亿元级流水产品,综合研发实力较强。盛趣游戏也持续加强研发投入,游戏研运中台处于研发状态,同时近3年年均研发投入均超过10亿元,有助于沉淀更多研发经验。部分成果产出已在产品中体现,如应用的产品《龙之谷2》上线首周保持在iOS畅销榜TOP15。表现较优;IP布局方面,盛趣游戏持续巩固优势IP成果,近年围绕“传奇”IP布局云游戏、怀旧服、UE4品质游戏等,满足不同用户需求的同时拓展流水来源。同时,盛趣游戏也积极维护IP价值,如设立子公司盛同恺网络科技(海南)有限公司,强化“传奇”IP授权、维权等方面的把控,有助于优化IP产品的供给质量,进而提升IP潜在价值。优势IP之外,盛趣游戏也积极扩充IP库,现阶段已吸纳“饥荒”“JOJO的奇妙冒险”“恶魔城”等知名IP,储备更为丰富。同时,部分IP交由盛趣游戏自主研发,盛趣游戏的两项长期优势相互结合,有望提振产品表现。

潜力游戏企业评估——掌趣科技
布局玩法、题材、画风等细分项,近2年境外收入占比超45%,研运经验较为成熟稳定
细分品类与境外市场是掌趣科技主要布局的潜力领域。细分品类方面, SLG品类是掌趣科技的重点布局方向之一,在研有《代号O》等潜力产品,其所擅长数值、社交积累优势,或将在这一品类中得到体现。同时,掌趣科技还通过《修普诺斯》布局解谜类游戏,通过《那些需要守护的》《塔防三国志》布局塔防类游戏,上述品类市场空间仍然较大。玩法之外,在题材、画风也进行新的尝试,如《修普诺斯》采用赛博朋克题材,《代号Hi》、《那些需要守护的》画风偏向二次元,更为贴近年轻用户的偏好。细分品类尝试也有望取得较佳的市场反馈,如《修普诺斯》交由腾讯旗下极光游戏发行,或可获得更多流量扶持,《那些需要守护的》TapTap评分保持在8.6分。境外市场方面,近2年境外市场收入始终占据掌趣科技游戏收入的45%以上,境外市场研运经验已较为成熟稳定;同时,掌趣科技的出境主力产品与国内主力产品重合度较高,高质量游戏可在多个市场取得较佳收益,而研发资源集中在少数产品又容易产出高品质产品,实现品质与收入的正向相互作用。


数据来源:伽马数据(CNG)
MMORPG、卡牌类是长期优势,通过技术美术与品类布局巩固优势
MMORPG 、卡牌类是掌趣科技较为擅长的品类也是长期竞争优势,随着对上述品类的深挖,长期竞争力有望进一步巩固。掌趣科技主要通过强化技术美术与品类布局两方面巩固长期优势。技术美术方面,掌趣科技研究虚幻引擎技术已超3年,在美术资源、机型适配等方面积累深厚,基于成果运用的《全民奇迹2》长期表现亮眼,带动MMORPG游戏品质提升;品类布局方面,掌趣科技将MMORPG 、卡牌类和SLG定为核心发展品类,更多资源聚集有望带动品质升级。现阶段,在研新品中《代号O》《代号T》《代号Hi》属于上述品类,具备较强潜力。

注:黄色条形图为MMORPG类产品,蓝色条形图为卡牌类产品。
数据来源:伽马数据(CNG)

潜力游戏企业评估——多益网络
布局IP、人才、优势细分项等潜力领域,并积极投入新品研发
多益网络在IP、人才、优势细分项等潜力领域有所布局。IP方面,针对“神武”“梦想世界”等头部IP,多益网络通过升级画面、打磨战斗和玩法体验、改善游戏生态等方式贴合用户多元需求,进而扩大IP的用户辐射范围;针对圈层更为核心的用户,多益网络也持续培养IP影响力,并持续推出续作产品。人才方面,除广州本部外,多益网络已在成都、武汉设立办公地点,多方位吸纳人才,并持续强化培训体系,通过“多益人才中心”等途径强化员工能力。网络游戏的细分品类中,多益网络在“回合制”“SLG”品类产出多款产品,企业有望凭借已有经验在竞品中取得较佳表现。单机、主机游戏领域,多益网络研发了《枪火重生》,并持续进行产品调优和跨平台拓展,未来有望获取更高的市场收入。

社交优势形成业绩增长基础,并拓展更多年轻化用户
社交元素有助于增加用户黏性进而作用于产品流水长期成增长态势,而多益网络已在社交元素上沉淀较强的竞争优势,既是近年来推动企业营收整体增长及产品长线运营的重要原因,也将在未来继续发挥作用。社交属性在“神武”IP中体现最为明显。一方面,《神武4》将“快乐社交”作为游戏定位,有利于精准吸引有社交需求的用户。另一方面,游戏内的玩法可覆盖不同社交需求的用户群体,既有完全以游戏形象进行的“帮派系统”“结婚系统”等玩法,也有展示声音、样貌等真实个人形象的“神武好声音”“选美大会”等玩法。除了形成现有优势外,多益网络也有望在其他领域复制社交优势。一方面,拥有社交需求的用户在多种玩法、题材中均有分布,通过研发差异化的产品,企业无须分流现有用户即可拓展新的用户群体;另一方面,调查结果显示用户对社交保持较高需求,这意味着企业的社交优势将是长期优势。

数据来源:伽马数据(CNG)

数据来源:伽马数据(CNG)
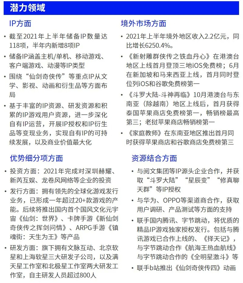
潜力游戏企业评估——中手游
优质IP资源仍是企业发展潜力核心,境外收入成为新的潜力点
中手游在IP、境外市场、资源结合、优势细分项等潜力领域均有所布局。IP方面,截至2021年上半年中手游已拥有118项IP,储备丰富,今年以来推出包括《航海王热血航海》、《新射雕群侠传之铁血丹心》、 《斗罗大陆-斗神再临》和《真三国无双霸》等多款月流水过亿的IP游戏,IP储备到IP价值的转换体系较为成熟。境外市场方面,2021年上半年中手游境外收入同比增长6250.4%,发展速度快。《新射雕群侠传之铁血丹心》、《斗罗大陆-斗神再临》、《家庭教师》等IP产品是增长的主要动力,且中手游拥有多个全球知名的IP,依托IP拓展海外市场的打法预计未来将进一步取得成绩。资源结合方面,中手游与华为、OPPO、阅文集团等多家企业展开合作,进而优化产品表现;优势细分项方面,中手游自主研发和投资的研发企业各有擅长领域,现阶段已涉及卡牌+、MMORPG、融合性SLG等细分项目,覆盖范围较广,有望持续获取不同品类的市场机会。


立体化布局深挖IP价值,强化研发实力并不断提升游戏品质
中手游围绕IP所展开的战略在近年来持续深化,这主要体现在两个方面。第一,中手游多方位打造立体IP,旗下“仙剑奇侠传”IP已在游戏、文学、音乐、动画、衍生品方面布局,满足用户不同娱乐需求;其中潮玩、国风音乐等年轻用户偏好的布局有望赋能IP年轻化,而围绕社区平台的布局将增强IP的用户聚集效果。第二,中手游持续提升IP研发能力,旗下拥有文脉互动、北京软星和上海软星三大研发子公司,以及满天星工作室和北极星工作室两大研发工作室,自主研发人员超过800人,当前已投资约30家研发企业,投资企业中包含多个知名游戏制作人,不断提升IP游戏品质。


潜力游戏企业评估——乐元素
布局IP、人才、境外市场等潜力领域,已有经验助力虚拟偶像、优势细分项等业务发展
乐元素在IP、境外市场、虚拟偶像、人才、优势细分项等潜力领域有所布局。IP方面,旗下“开心消消乐”“偶像梦幻祭”等游戏IP收入稳定增长,游戏衍生IP也通过联动、出售周边等方式拓展影响力;境外市场方面,主力产品《Ensemble Stars!! Music》2021年境外流水预计超10亿元,并在乐元素较为擅长的休闲、女性向等方面持续布局,探索新的机会点;虚拟偶像方面,乐元素已通过“偶像梦幻祭”系列积累经验并切入偶像题材,通过NBF音乐节切入虚拟偶像演唱会,未来有望在虚拟偶像方面打造自己的核心竞争力;优势细分项方面,乐元素在消除品类及偶像题材方面形成部分优势;人才方面,乐元素已在北京、上海、深圳、京都等6地设立办公地点,吸纳国内及境外人才。

长线运营是长期竞争力,主力产品年流水有望超30亿元
长线运营是乐元素的长期竞争力,并作用于流水表现。《开心消消乐》于2014年上线,2021年仍保持着稳定的关卡更新频率,满足用户的基本游戏需求,现阶段关卡数量已超过4600关;同时,近年来《开心消消乐》大幅增加活动供给频率,如2021年活动几乎未曾中断,除有利于增强用户黏性外,活动中获得的道具也可用于通关常规关卡,一定程度减少关卡限制导致的用户流失。多种因素共同作用,2021年《开心消消乐》国内流水有望超20亿元。长线运营也在《Ensemble Stars!!Music》中有所体现,依托Ensemble Stars!的IP影响力,《Ensemble Stars!!Music 》于2020年一季度上线,上线首日新增下载量104万+,2021年产品月均流水不降反升,取得2021年日本iOS畅销榜最高排名TOP13等运营成绩,全年境外流水预计超10亿元,展现出更为长期的运营可能。


数据来源:伽马数据(CNG)
潜力游戏企业评估——波克城市
人才机制完善构建研发基础,全球化发行、IP产品成未来进一步发力点
波克城市在人才、全球化发行、IP产品、优势细分项等潜力领域有所布局。人才方面,波克城市通过设立工作室机制、内部创业孵化机制等制度,深度培养研发型人才,并建立完善的成长激励体系;同时,波克城市积极参与游戏人才职业认证,明确游戏人才成长途径,助力产业发展的同时也构筑自身在游戏行业内的雇主品牌,当前,波克城市员工数量已超1500人,在北京、成都、武汉、日本等地均设有分公司,未来还将持续扩充团队规模,进而强化自身的研发实力。全球化发行层面,除深耕国内市场外,现阶段波克城市约7成用户来自境外市场,市场经营能力较为稳固;同时,旗下多款产品在印度尼西亚、泰国等地区表现较佳,具备较强的细分市场挖掘能力。IP方面,“猫咪公寓”是其主力IP,除游戏续作外,周边、动漫等领域也有涉及,进而积累IP原创经验。优势细分项方面,卡通画风、Q版画风是波克城市旗下产品的主要风格,而这一类画风在全球范围内也具备较多受众。

中轻度游戏带动用户量级增长,产业结合布局较广较深有望成为特有优势
中轻度游戏与产业结合构成了波克城市的主要竞争力。获客能力是中轻度游戏普遍具备的优势,但在波克城市千万元级别的单款产品研发投入、超40款在运营产品矩阵等投入及布局下,产品在用户口碑、长线运营等方面表现良好,并带动波克城市用户数量持续增长:2021年DAU已超3000万,用户基数较多,近几年的复合增长率超50%,增长速度较快。产业结合方面,波克城市通过“游戏+”战略布局产业结合,现阶段已涉及“游戏+健康”“游戏+科普”“游戏+助老”“游戏+艺术”等多个领域,涉猎较广;同时,部分领域的布局较为深入,如“游戏+健康”版块已涉及《快乐视界星球》《定制式链接记忆游戏》两款产品,现阶段进入临床试验阶段;此外,由于布局产业结合的企业数量较少,现有布局成果也有望演化成波克城市的长期特有优势。

数据来源:伽马数据(CNG)

潜力游戏企业评估——盛天网络
上半年境外收入增长48%,IP业务增长近300%,增长趋势有望保持
盛天网络在境外市场、IP、云游戏、资源结合等潜力领域有所布局。境外市场方面,2021年上半年境外收入同比增长48.31%,但主力产品《三国志·战略版》仅在日本、韩国等少数市场登陆,随着登陆市场增加及《真·三国无双 霸》等产品提上出境日程,境外收入预计将持续增长;IP方面,2021年上半年IP运营业务收入同比增长296.84%,授权合作伙伴开发的《三国志2017》《三国志·战略版》累计流水达十亿元甚至百亿元级别,IP业务发展良好;云游戏方面,盛天网络开展云业务时间较长,当前已在游戏时延、串流技术、成本控制等发展挑战方面有所产出,拥有先入优势;资源结合方面,以游戏为核心盛天网络已拓展网吧、社交平台、广告等业务,业务关联较为紧密,有望相互促进共同发展。

云游戏成果在时延、云游戏平台等方面体现,技术升级、资金投入有望强化优势
盛天网络围绕云游戏布局投入较大,而随着这一领域的持续发展,相关布局有望成为盛天网络的长期竞争力。长期竞争力一方面体现在技术层面,盛天网络云游戏的串流时延可控制在20ms以内,用户体验较为流畅;同时,时延相较于2019年缩短5ms,优化幅度约20%,技术进步速度较快。另一方面,云游戏布局的落地项目有所增加,除云机房解决方案外,云游戏平台“随乐游云游戏平台” 已正式上线,并包含社交等元素,例如可与直播、社交平台互动的“接力玩”“搭手玩”功能,强化云游戏平台的用户吸引能力。已有成果之外,盛天网络也通过募集资金等方式强化云技术、云游戏相关业务,未来云游戏优势有望得到进一步加强。

潜力游戏企业评估——贪玩游戏
数据分析是重点布局的潜力领域,品类深耕、长线运营等也有布局
贪玩游戏在数据分析领域优势较为明显。首先,贪玩游戏旗下网页游戏平台、移动游戏平台等资源可提供百亿级的数据量,分析样本较为充足。其次,贪玩游戏布局大数据分析已超6年,经验较为丰富;同时,贪玩游戏已将分析经验转化为工具产出,更多产品可以高效地应用分析成果。最后,贪玩游戏已产出专门用于营销、资源协调等业务的分析工具,进一步强化分析工具与业务的适配。数据分析之外,贪玩游戏在品类深耕、长线运营等潜力领域也有所布局。如深耕“传奇”类产品,已依托自有平台发布过数以百计、千计的该品类产品,经验较为丰富;又如在长线运营方面代理产品《龙腾传世》上线3年,用户热度仍然较高。

“传奇”品类积累深入营销推广经验,多维度挖掘发行策略
营销推广是贪玩游戏长期发展的重要竞争力,尤其在竞争激烈的“传奇”品类积累了深入的经验,并取得了一定成绩,如《原始传奇》相关话题已在微博获得1.4亿次阅读。较佳的表现离不开贪玩游戏在发行策略上展开的多维度挖掘,一方面,贪玩游戏并不局限于单一渠道布局,邀请代言人、自制3D广告、KOL合作、素人实拍短剧、线下广告等方式均有涉猎,既可以分散单一渠道的风险,又有利于扩大用户触达范围,并且在营销领域进行创新。另一方面,自有数据分析系统可以为贪玩游戏反映真实的市场现状,进而制定差异化的营销策略,如基于数据分析结果邀请女代言人代言传奇游戏实现了营销效果预期。此外,对营销的深入布局也帮助贪玩游戏提升营销性价比,同等曝光量的情况下可以节约更多营销费用,现阶段贪玩游戏擅长的代言人模式每年费用开销占投放预算比例不足1%,但却取得了较好的营销效果。

潜力游戏企业评估——益世界
发行能力构筑发展潜力,多款产品月流水破亿元,模拟经商品类先入优势较明显
成熟的发行能力形成了益世界重要的发展潜力,并为企业带来丰实的流水。一方面,益世界强化游戏储备,现阶段已与超千家研发商进行了合作,有利于产品的持续供给;另一方面,益世界依托自有经验扶持研发团队发展,与优质产品深度绑定,已有《我是大东家》《商道高手》《金币大富翁》等月流水过亿元的产品通过上述方式产出,扶持效果较为明显,并使得益世界具备了模拟经商细分品类的先入优势。同时,益世界也积极扩充发行产品的品类,目前产品已涵盖模拟经商、MMORPG、SLG、卡牌、回合制等多种品类。除了国内市场取得的成绩外,益世界也在境外市场进一步发力,已布局亚太、欧美等地区,优势产品《商道高手》在日本最高排名iOS畅销榜TOP10。

《我是大东家》最高单月流水过亿元,企业在模拟经商品类处于头部位置
益世界在模拟经商细分品类具备优势,2021年旗下产品《我是大东家》单月最高流水破亿,产品表现较佳。宣传推广方面,益世界投入较多资源,聘请乔杉、刘冠麟等明星做代言人,并在抖音、快手、腾讯等主流媒体平台做大规模营销,产品预热期及上线首月投放广告数量大幅超过行业平均水平,进而全方位触达潜在用户,并登顶iOS免费榜第一,并在较长时间内位于模拟经商品类TOP1;游戏运营方面,产品上线半年已有10次版本更新,进而维持产品内容侧的供给和完善产品特性;同时,更新质量也相对较高,如与洛阳博物馆联动版本上线的当日,产品的iOS畅销榜排名较前一日提升40名。在运营数量与质量的共同作用下,产品有望获得较长的生命周期。游戏内容方面,企业为研发团队提供多种资源帮助产品研发,深度参与研发过程。除《我是大东家》外,益世界旗下模拟经商游戏《商道高手》《金币大富翁》也取得月流水过亿元的成绩,构成益世界长期竞争力的同时,使得益世界成为模拟经商品类的头部企业,基于现有积累,其发行业务板块也有望帮助更多产品提升流水表现。

数据来源:伽马数据(CNG)

产业链潜力企业评估——元境
云游戏解决方案兼顾企业与用户诉求,强化基础服务扩大业务成果辐射范围
阿里巴巴旗下云游戏服务品牌“元境”是云游戏产业链的代表企业之一,现阶段已服务上百家中大型游戏企业,较多企业选择一定程度上代表了对其业务的认可。元境对于云游戏产业链的支持作用主要体现在两方面,一方面,元境的云游戏相关解决方案已较为成熟,可以兼顾企业诉求与用户游戏体验,如实现企业云化游戏或云移植游戏的诉求的同时可将网络时延最低降至5ms,为用户提供更为流畅的游戏体验;另一方面,元境持续降低云游戏的入门门槛,通过提供平台OpenAPI等基础性服务支持,减少企业的布局阻碍,使得更多产品可以享受元境较为成熟的业务成果。

技术水平实现业务布局成果,资源、团队、品牌定位是布局重点
技术水平是元境可以实现较优业务布局成果的基础,元境通过多种方式提升技术水平、强化技术与服务的适配。首先,元境可获得母公司阿里巴巴的技术资源支持,当前已与阿里云、达摩院等部门进行技术合作,可以享受合作部门的部分布局成果,如元境较低的网络时延基于阿里云在全球范围内布署超2800个边缘节点得以实现,进而强化元境业务能力;其次,云游戏是游戏、云计算等领域的结合,而元境主力团队成员拥有多个领域背景,产品对于各个领域细节的打磨有望更优;最后,专注于云游戏业务的品牌定位使得元境可以将更多资源集中于解决游戏企业的诉求,当前已在平台、终端、网络等主要诉求点取得技术布局优势。

产业链潜力企业评估——虎牙
用户基数助力虎牙承担获客、长线运营等职能,从丰富内容、主播等角度出发推动用户增长
据伽马数据统计,2021年中国游戏直播市场实际销售收入预计超两百亿元,较高的市场热度也使得游戏直播平台可以在更大程度上承担获客、长线运营等服务于游戏产品的职能。虎牙公司作为游戏直播产业链的代表企业,通过提供较为丰富的版权赛事、游戏内容、主播资源等方式凝聚用户。版权赛事方面,虎牙已树立一定的内容竞争壁垒。如在《英雄联盟》品类,虎牙是国内唯一一家同时拥有《英雄联盟》五大赛区直播权的平台,其中包括韩国冠军联赛(LCK)的独家直播权;已有成果的基础上,虎牙继续发力版权内容,已获得2021德玛西亚杯《英雄联盟》职业锦标赛独家版权,并与ESL达成两年独家赛事合作。游戏内容方面,像《王者荣耀》《和平精英》《英雄联盟》等众多热门游戏已在虎牙平台直播,涉及手机游戏、PC游戏等多种终端,内容较为丰富。主播资源方面,对主播的偏好成为部分用户选择平台的依据。虎牙通过推出“互动小程序”、“星芒计划”等一系列工具、扶持资源,在提升主播影响力的同时给予实际利好,一定程度上提升主播黏性;同时,虎牙也积极培养新的主播,如上线“虎牙直播学院”,通过主动提供教程进而降低入门门槛。上述方式之外,虎牙还通过举办自制赛事等多种形式带动用户互动与黏性提升。多重举措下,2021年第三季度,虎牙直播移动端MAU突破新高,增长至8510万。

数据来源:伽马数据(CNG)

数据来源:伽马数据(CNG)
从产品、技术、人才等方面助力电竞行业发展,电竞行业发展将回馈游戏直播自身
游戏直播承担着连接赛事与用户等重要功能,与电竞行业紧密相连,虎牙公司积极助推电竞产业发展。如在技术及产品层面,虎牙推出多人同屏互动、多屏同看、“直播间掉宝”、“一键开黑”等技术和功能创新,提升用户沉浸式直播与互动体验;又如在人才层面,虎牙与中国传媒大学达成战略合作,共同成立电竞研究中心并推出大学生电竞节,通过校企合作推动电竞产业高端人才培养,形成企业电竞生态与科研教育双向赋能,促进行业发展。电竞产业的良好发展也让游戏直播平台受益,如2021年英雄联盟全球总决赛(S11)期间,虎牙官方直播间同时在线观赛的人数峰值创下历史新高,达到去年的2倍;又如S11决赛当天,虎牙直播App作为观赛的主要平台,一度登陆Apple Store应用榜第二名。用户对电竞的关注作用于企业收入,2020年虎牙营业收入达109.1亿元,为近年来的最高水平。

数据来源:伽马数据(CNG)

数据来源:伽马数据(CNG)
产业链潜力企业评估——快盘科技
契合客户需求作用于自身潜力及云游戏领域发展,已有云微端、云分发、云增量等方案
快盘科技是云游戏产业链的布局企业,其云游戏解决方案与客户需求更为契合,在加速云游戏领域释放潜力的同时也构筑快盘科技自身发展潜力。快盘科技主要提供基于“PaaS+SaaS”的云游戏解决方案,现已面向游戏研发商发布云微端、云分发等多种方案。云微端方面,快盘科技已拥有将10G的游戏App云化生成2M微端包的相关技术,运用于买量投放场景可提升转化率,降低买量成本。云分发方面,快盘科技可将游戏分发至数十款手机App及车机、有屏音箱等场景,覆盖场景较多较广,并且可以实现媒体和账号的互联互通。云增量方面,快盘的算力可以超过80%的本地手机算力,云游戏在128G以下的手机终端运行较为良好,帮助研发商减少因设备性能导致的用户限制,进而触及更大用户群体。技术实力及契合客户需求帮助快盘科技获得较为良好的口碑。目前已服务迷你玩,三七互娱、小牛互娱、游族网络等较多游戏研发商,云游戏服务也已在百度APP青春版,天翼云游戏,天猫精灵等较多媒体及终端登陆。

解决方案在多方面具备优势,相互结合使企业竞争力更为稳固
现阶段,快盘科技的云游戏相关解决方案在多个方面具备优势,共同构成快盘科技的长期竞争力。算力方面,快盘科技自研“ARM server+ARM Soc”算力的混合云架构,为游戏匹配高性价比的算力。资源匹配方面,快盘科技可在研发商与媒体、终端之间充当桥梁:自有400款游戏的云游戏和小程序版本授权为媒体、终端提供内容;可落地的数十个App及智能终端场景为研发商提供分发渠道。商业化方面,快盘科技已实现云端支付、跨终端支付,相关成果在行业内处于头部。节点部署方面,快盘科技已发布海外云游戏解决方案,并在新加坡、美国、台湾等地区上线节点,与中国游戏企业产品出境的整体趋势较为相符。游戏体验方面,快盘科技已在游戏流畅度、清晰度、账号登录、支付等多方面具备优势,提升用户实际游戏体验。单个方面具备的优势之外,优势之间也有望相互结合,使得整体竞争力更为稳固。



评论