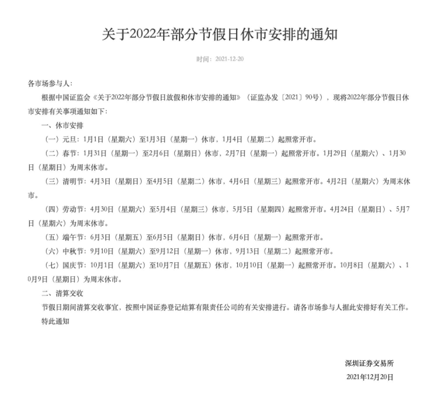
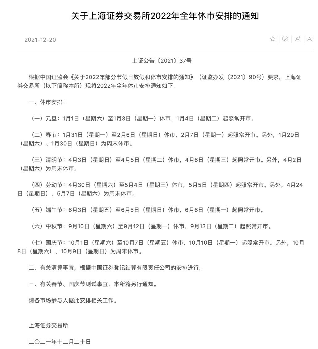
12月20日,深交所、上交所发布2022年部分节假日休市安排。其中元旦期间,1月1日(星期六)至1月3日(星期一)休市,1月4日(星期二)起照常开市。春节期间,1月31日(星期一)至2月6日(星期日)休市,2月7日(星期一)起照常开市。1月29日(星期六)、1月30日(星期日)为周末休市。


来源:界面新闻
12月20日,深交所、上交所发布2022年部分节假日休市安排。其中元旦期间,1月1日(星期六)至1月3日(星期一)休市,1月4日(星期二)起照常开市。春节期间,1月31日(星期一)至2月6日(星期日)休市,2月7日(星期一)起照常开市。1月29日(星期六)、1月30日(星期日)为周末休市。


评论