文|聚美丽 言 午
2021年是科幻迷们欣喜若狂的一年,《基地》和《沙丘》两部科幻圣经被齐齐搬上荧幕。
这两部科幻巨作有不少相同点,比如在故事的开头都提出了一个极具变革性的预言。其中,《基地》中“银河帝国即将灭亡”的预言是帝国数学家哈里·谢尔顿提出的,他开创的“心理史学”这门学科能用数学公式准确推演全人类的未来——在那一世界框架中,“预测”变成了一门值得信赖的科学。
而回到现实,趋势预测也是每年年末的热门话题,各行业、各平台与各机构都会根据自己所做的研究发布不同话题的趋势报告进行解读。
随着2021年进入了尾声,在这新旧交替之时,知名工业设计公司YANG DESIGN发布了针对2022年化妆品市场的《中国设计趋势报告》,其中提到了四个趋势:「失衡感」、「数字后人类」、「我族导向」和「外貌焦虑」。
对此,聚美丽记者从中摘取了部分趋势进行详细介绍,并邀请了一些品牌与设计师对不同的趋势进行讨论。比如对于失衡感这一趋势具体以可持续发展为切入介绍大集团和新品牌的环保举措;对于我族导向这一趋势主要从非遗和国风为出发点介绍东方文化在品牌内容和产品上的应用;对于数字后人类这一趋势,对NFT、3D打印为代表的技术和趋势进行介绍;此外,文章还加入了部分对创新材料运用与展望的内容。

可持续呼声日趋高涨
近两年,由于2020年的疫情,人类与自然的关系被反复提及,可持续这个话题被越来越多的被各方讨论。特别是国家关于碳中和及禁塑, 减塑等相关政策的推出,再到化妆品条例对于塑料微珠的使用限制,随着国内的规则条例对于环境保护的要求越来越具体,可持续的理念已经不止于品牌谋求更高的产品定位或是更先进的营销理念,而是每个品牌必须实现的发展之路。
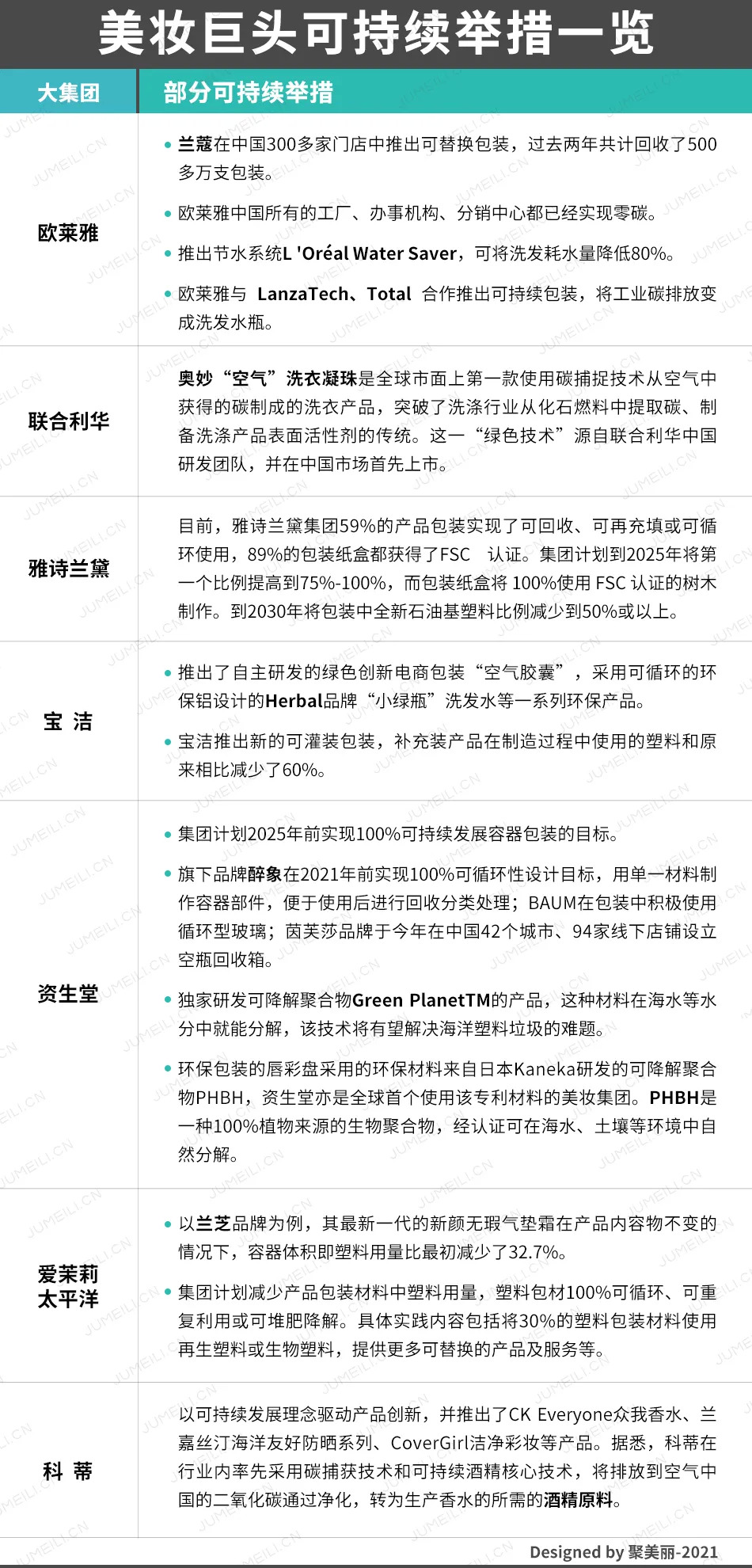
在这一方向上,美妆巨头们纷纷领头,做出表率:

欧莱雅中国可持续发展总监Jean-Marc CAZENAVE曾提到:欧莱雅集团在中国市场就不同主题做了很多消费者调研,发现中国的年轻一代在可持续发展的话题上能够清晰阐明自己的观点。他们会关注那些更加注重可持续发展行动的品牌,例如:品牌是否采用可持续的包装、是否注重消费者参与度等,年轻的消费者会把这些品牌视为行业的领导者。
据了解,爱茉莉太平洋、联合利华、宝洁等大集团都已推出可灌装包装。这种保留包装、只需购买替换产品的方式是近年来可持续品牌致力于开发的一个方向。也有不少品牌的关注点从可回收包装转移至再生塑料包装,采用可回收原料和FSC认证的原料制作包装。
另外,国内也出现了不少成立伊始就坚持可持续发展的新锐品牌,不仅在原料上采用纯净无毒、以可持续方式获得的成分,还有品牌主打纯净与可持续价值观,将可持续发展的理念与品牌的产品、营销等相结合,比如推出空瓶回收兑换产品等行动。
环保包装与可替换装:
底妆品牌RED CHAMBER使用可降解包装,匀肤粉扑采用纯素玉米淀粉定制;
护肤品牌Ontop在包装上选用比如PCR和甘蔗渣纸盒这样的环保旧料来减少生态负担;
头皮护理品牌了于La Terapia采用嵌入小雏菊种子的种子卡作为感谢卡;
护肤品牌一期一会的小包装采用废用甘蔗渣原浆和FSC认证环保木浆的合成材料制成;
美妆品牌SIT.E注重环保包装,无任何二次印刷工艺的品牌定制纸张花盒可以达到撕下备案贴标就达到整体纸张回收的目的;
护肤品牌诗肤理益生霜和精华乳均采用了可替换内芯,并在外包装中使用甘蔗残渣制纸和大豆油墨等环保材料;
香氛品牌香气游园会全系列包装都采用FSC认证材料;
......
可以看到,这批在近一两年诞生的新品牌都或多或少地推出了一些可持续举措。但同时,坚持可持续的品牌会在成本、工艺、供应链等方面受到比较大的考验。
“种子纸的制作工艺挺复杂,成本也比较高,在国内这样的供应链资源还是比较少。我们有深入研究过,普通的印刷过程很容易伤害种子的生物活性,所以也在寻找更好的方式。其实从一开始,La Terapia的产品配方按国外的有机标准不添加硫酸盐、硅油、酒精、矿物油等有争议的化学成分。但是在宣称和在有机方面的宣传,我们始终比较谨慎。新一年我们会在塑料和纸类浪费上做更多努力,包括在包装上运用更多的可持续材料、使用替芯等等。”了于La Terapia联合创始人Joanna介绍道。
“我们包装成本确实是比最早不用FSC纸张贵了近3倍,但是因为我们的品牌价值观就是追求‘天地人和’,我们也觉得应该做一个务实履行社会责任感的可持续发展品牌。为了保护森林及大自然,我们的纸盒材料都尽量选择来自于负责任管理的森林体系。”香气游园会创始人吴雅君说道。

还有一些国内的新锐品牌推出可替换装,这对产品设计提出新的要求,不仅是在一次性容器之上的美学设计,而是需要同时考虑包装的耐用性。在国内新锐品牌里,护肤品牌东边野兽、护肤品牌诗肤理、护肤品牌优时颜UNISKIN和彩妆品牌诗此等都已推出带可替换内芯的产品。
以刚上线的东边野兽举例,品牌落地便坚持公平可持续的开发原则,将大理石材料的边角料回收打造成产品包装。同时品牌推出了替换芯模式。在承载内容物的替换芯上做到用料最低化,且包装可进入循环回收系统。外壳采用家居耐用品标准工艺,减少护肤品容器用完即弃带来的环境压力。
“我们在原料、配方、包装的材料与结构、功能与美学的平衡等等环节都克服了不少困难,比如,对于松茸这样宝贵的野生菌,为了找到出品稳定、并且符合我们可持续采摘标准的伙伴,我们驻地考察了无数个乡村与合作社;陶瓷、大理石这样的天然材料具有极大的不确定性,匹配替换装比普通塑料更困难,再生纸张的选择少且颜色还原度不佳等等,我们花费了超出预期的时间来打磨方案,通过创新设计来平衡可持续和审美。”东边野兽创始人何一讲述道。
可替换装、环保包装也成为香水品牌推进可持续的又一路径。香薰品牌humble创新地提出蜡烛替换装的概念,所有的产品都是由树脂外壳和金属蜡烛内罐组成,消费者在使用完产品之后,可以继续购买不同香型的替换装在品牌产品不同的外壳里使用。
另一个香氛品牌栖溪的团队创新地设计了“小支换弹”的形式,一支便携的外包装可搭配三支不同香型的香水,既满足消费者不同场景的穿香需求,也更符合大环境下的可持续与环保需求。
可持续原料:
可持续本身就是一个巨大的课题,因此原料企业通常会建立一套自身的标准对可持续做出定义。从原料研发层面来看,目前以可持续为目标的原料基本已经成为各大原料公司的共同标准。
举例来说,赢创、帝斯曼、陶氏等原料公司都有推出多项以可持续发展为立足根本的原料,比如陶氏的SunSpheresTM BIO天然防晒增效剂、帝斯曼加持了生物科技的丙二醇TILAMAR PDO with NOOVISTATM、赢创的可再生增稠剂TEGO Remo 95 MB等等。聚美丽此前的文章《美妆界的可持续发展还仅仅停留在喊口号的阶段吗?》一文中也有对于这块内容的详细介绍。
从品牌层面来看,大部分新锐品牌都会规避像尼泊金酯、硫酸盐、合成香精等争议化学成分。在这一基础上,宣称纯净美妆(Clean Beauty)的品牌会更注重成分的纯净度,推出成分黑名单,对原料提出安全、环保和可持续等多种要求。
比如,纯净彩妆品牌素幸携手Gotha Cosmetics前任全球CEO、莹特丽前任亚太区CEO Martin Breuer以及多位国内顶尖实验室研发负责人一起制定了严谨的素幸纯净承诺,该原料名单主要以安全和可持续为标准筛选成分。

另外,今年刚上线的纯净护肤品牌onTop综合国内外禁用成分清单,制定了一份严格的禁用成分清单和清晰的纯净标准。在中国可用原料白名单的基础上,onTop根据专家组对原料的评审意见,以及原料的来源和生产工艺等,筛选出了2850种风险成分+4562种禁用成分。

当然,坚持纯净美妆的品牌对原料设立的标准与可持续原料并不等同,因为其更强调配方,并不涉及产品完整生命周期。而在原料端之外,可持续还与生产、原料种植、环境影响等因素相关。
对此,东边野兽创始人何一指出,对于可持续原料,需要同时满足以下几个方面:原料的种植和采收尊重环境与生物多样性;绿色化学原则和生物合成技术让生产的耗能和原料需求降低,生产过程对环境的影响降到最低;配方今后进入自然环境不会造成污染等等。“这对原料的要求十分苛刻,目前国内很少有品牌可以完全做到这几点。”
帝斯曼方此前也曾表示可持续发展其实是一个非常大的课题或者说范围,如果落实到产品生产上,更多会去看通过优化的生产工艺来减少对环境的影响,比如碳排放、废水的回收利用、能耗节省等。
品牌精神与绿色营销
英国威尔斯大学肯毕提( Kenpeattie )教授在其所著的《绿色营销———化危机为商机的经营趋势》一书中指出:“绿色营销是一种能辨识、预期及符合消费的社会需求并且可带来利润及永续经营的管理过程。”
所谓绿色营销,就是指企业在生产经营过程中将企业自身利益、消费者利益和环境保护利益三者统一,并以此为中心对产品和服务进行构思、设计、制造和销售。
可以看到,在国内低碳经济与环境保护的主旋律下,美妆行业的这批新品牌们确实是顺应绿色营销和可持续这一趋势发展的,绿色营销更是实现可持续发展的基本手段。
相对来说,新成立的品牌会更强调像可持续发展与纯净美妆这类品牌价值观,通过自身形象及品牌建设倡导与其价值观相符的生活方式,引发目标客户价值观共鸣,从而获得市场份额。
比如,RED CHAMBER朱栈并不仅仅是做到成分纯净安全,而更强调“可持续”这个点。从纯净彩妆的“无争议成分”“环境友好”“无动物实验”,到进一步推导出“美可持续”“环境可持续”“精神可持续”的彩妆新理念。

“每个品牌都有他们的受众,与其说瓜分市场份额,不如说是品牌认同感。纯净彩妆在国内还是比较新的概念,在目前精神和物质双匮乏的环境里,‘可持续’理念就是我们在寻求的品牌认同。”Red Chamber朱栈创始人Mavis说道。在她看来,美妆消费者越来越理智与客观,不太容易被新趋势所影响,而纯净美妆是一种“可持续”且可被记住的理念。
而护肤品牌诗肤理Simply This也创造性地提出“零碳计划”,在国内持续植树造林,推动以种植林木的方式对冲生产过程中的CO2排放,目前在四川凉山已经参与了退耕还林的车厘子和石榴果园两个项目。

在诗肤理Simply This创始人龚雪看来,可持续发展不是品牌营销策略,而是诗肤理的价值观基石,维护肌肤生态均衡和自然生态均衡是同等重要。品牌以Clean Beauty为原则打造产品,规避六大类风险成分,并且在生产中要求供应链企业采用国际可认证的绿色标准、通过冷配工艺来降低耗能等等。
“对于‘可持续’开发,其实各行各业都在摸索,大量议题尚未达成共识,品牌很容易‘好心办坏事’,或被指‘greenwashing’。大集团们也都在发展可持续,这一原则是需要分析产品的生命周期,然后根据每个环节来考虑如何降低对环境的影响,考虑商业行为对自然和社会的持续性影响。而我们作为一个新品牌,认知和能力还很有限。但我一直相信,对于可持续的努力不仅限于大集团的大项目,小品牌也可以去探索。” 东边野兽创始人何一说道。



在《中国设计趋势报告》中,可持续材料设计合作方NANOxARCH (材料乘以设计 )创始人兼首席执行官雷雨霫也指出:“从去年下半年开始到2021年上半年,尤其是2021年春节后,可持续几乎成了最热的词,越来越多的个人和企业开始加入这个行业,中国的可持续市场终于开始被打开。而与此同时,我们也观察到更多的洗绿/漂绿(Greenwash)行为出现,预计2021年下半年会更多,所以更快的在品牌与消费者端建立正确的可持续观是非常重要的,这需要更多踏实推进可持续的机构, 企业与个人的协力。”
西方脱敏,东方崛起
在最早一批如佰草集、相宜本草等运用东方草本文化的成熟品牌之后,更多的国货品牌是在追流量的路上寻求像大英博物馆、迪士尼等国外热门IP的联名合作。
在这期间,也出现过一波西方品牌想要讲述东方故事讨好国内消费者的热潮,但又多为“形似神不似”多为国人所诟病。
在近两年代际交换之时,种种数据显示,千禧一代、Z世代这批年轻人拥有更高的文化认同感和民族自豪感。
《中国设计趋势报告》中也有提到,西方世界提倡的民主、自由、人权普世价值观流产。年轻人从崇洋媚外到产生了本土导向的文化认同感。
吴晓波曾说过,今天的中国可能到了一个新的商业文明时代,21世纪的中国是中产阶级开始逐渐崛起的时期,这个时期的一个主要特征就是民众会更加热爱自己的传统文化。
国力强大与文化自信是东方文化传承与创新的最大推手。可能有的品牌以此为卖点,只是为了引发消费者的民族认同感。但有些品牌确实是扎根于中国文化并汲取灵感。纵观行业,不同于此前千篇一律宫廷风的产品风格,从不同角度讲述中国文化故事的品牌越来越多了。

同时,在敦煌、故宫等文化IP兴起之后,国内的博物馆、非遗文化也成为合作的热门之选,品牌们纷纷走上文创非遗的艺术之路。
原色波塔INSBAHA与四川广汉三星堆博物馆达成合作,推出联名系列青铜彩妆。全系列产品以三星堆出土文物为创作灵感,比如青铜纵目眼影盘的设计原型是“青铜纵目人面像”,扶桑若木眼影盘上的图案来自“青铜神树”,鱼凫唇泥烫印了“金杖”鱼凫纹,太阳轮腮红则与“青铜太阳轮”相呼应。
Scentooze三兔携手江南传统文人香事非遗传承人吴清老师联合打造了全国首款非遗香,以杨玉环的《霓裳羽衣舞》为灵感推出霓裳香水,以《胜茉莉香》、《木犀香》、《梅花香》三款古香方为灵感推出禁步香膏,灯盏香蜡的外形设计灵感来自唐代文物八瓣银杯和莲花足烛台。
三草两木联名传统非遗花丝技艺,与非遗传承人赵云亮老师联手推出三草两木唐宫娃娃花丝红藜水限定礼盒。赵云亮以世界上唯一一顶成功修复的唐代李倕公主凤冠为灵感,将传统技艺与现代美学将结合,设计出全新花丝工艺耳挂,将花丝镶嵌这一东方古老工艺与产品相结合。
花西子探究国家级非物质文化遗产苗族银饰锻造技艺,以苗族元素作为设计灵感,将传统的錾刻工艺,苗族银饰锻造工艺与东方微雕技术结合,推出了“苗族印象高定系列产品”,并携手人民日报新媒体拍摄《非一般非遗》讲述苗族印象背后的溯源故事。
CROXX虽已官宣将关停,但其之前推出的无瑕秽彩妆系列融入国风文化,将传统的非遗文化和现代艺术相结合。比如九九归一眼影盘在包装上就采用了非遗文化苏绣,其苏绣与绒花全是由扬州匠人手制作。
栖溪品牌母公司拥有占地800万平方米的野生芳香植物基地七溪地、商业化香氛科学技术研究院,以及非物质文化遗产岭南古法制香技艺。品牌致力于传承中国芳香文化,沿袭古法制作天然香,致力于打造更多东方特色的香调。
纵观如上品牌和产品,我们可以发现,东方文化的表现形式是十分多样的,国潮美学不止步于雕龙画凤,东方文化也不仅仅是吟诗饮茶、梅兰竹菊、仙风道骨。
三兔Scentooze创始人Rachel也赞同道:“我觉得中国文化的挖掘和普及才刚刚开始,大家对于了解和学习和用更新的方式去讲中国文化这件事也刚刚开始,至于‘国风’和‘非遗’是个代表。我们发现有很多用户看我们的内容去了解更多传统文化,这也是我们做这个系列的初心。我们以传统香文化为引子切入,找到了国人可能对于气味感知的一些共同点,加上年轻人对传统文化的日益好奇和自豪,让他们更愿意倾听和了解背后的文化和由此而来的进一步的创造创新。未来我们会继续结合历史的传承创新,致力于在中国故事/中国情感的基础上,赋予香水新时代的精神内核。”
把文化与产品相结合也必然会在原产品开发的基础上增加考古、创新等难度,这也是考验品牌的一道关卡。“我们每个产品开发的时候,会考虑两个要素,一个是产品本身作为这个类目的产品,它的硬性指标和竞争力;另一个是产品承载的文化和故事。不同的产品的开发时间不太一样的,比如唇釉的开发时间但是相对就比较快,不到两个月从开品到出品,但是卸妆膏从提出概念到落地配方优化配方到最终出品,用了近一年的时间。开发的周期,一方面受这个产品类目现有的供应链和研发成熟度影响,一方面受我们的创新难度影响。这个打磨过程中,文化点的选取和考证,也是比较难以衡量的。”十二院子创始人夏也说道。
深受中国道家文化熏陶的香气游园会创始人吴雅君也表示:“我很看好非遗国风,但文化这条路走不了捷径。归根结底消费品创业走到后面拼的是团队软实力,比如综合文化修养、操盘手的价值观、对艺术的鉴赏力、对东西方文化的认可和归属等等。其实在我看来,大家做的都是一个‘翻译’的工作,文化的艺术感需要通俗化表达。做中国文化相关的产品和各种非遗主题,重点还是先敬畏后深入了解,再用有美感和有趣的方式来呈现在产品里。总体来说,打文化牌是需要下功夫的,一要看思想上到底是不是真正认同,二要看有没有兴趣去深入研究,最重要的一点是有没有创新的动力和能力。”
而在设计师眼里,东方文化固然会继续发扬光大,但东西方文化的结合是未来趋势。“我们认为未来5-10年最重要的一个趋势就是‘东情西韵’。‘东情’,指的是东方文化的‘感性、写意’的特质,跟西方的理性、写实风格有很大不同。我们要坚持的是灵魂的东西,中国人偏好的东方意境,但在表现方式确实可以兼容并包,大胆尝试和突破。简单说,‘东情西韵’就是用西方设计手法来传达中国意境之美,既有中国韵味,又有国际风格。”设计公司帕特广告CEO屠伟伟说道。
创新材料的灵活应用
一些美妆品牌对于创新材料的应用可能会挑战我们对现实的看法。
据外媒报道, The Unseen与施华洛世奇和一组神经科学家合作推出了变色龙式头饰,它使用涂有温度敏感、变色墨水的宝石,对佩戴者的大脑活动做出反应。就像一个科学准确的情绪戒指,头饰通过变化的颜色范围反映了情绪从快乐和兴奋到恐惧和愤怒的变化。
The Unseen一直在尝试对新原料的应用,并于今年推出了一款眼影Spectra。“就 Spectra 而言,里面添加的黑色粒子可以以非常特定的频率反射光。但其实这不是新东西,过去的几十年里路边常见的路标就应用了这个技术。”创始人劳伦·鲍克说道。
The Unseen此前推出过一款环保染发剂,发色会根据周围温度从黑色变为红色。目前该公司致力于将变色染发剂落地成产品,计划将于2022年推出这款新品。“现在大多数美妆品牌总是使用相同的成分,而我们想为化妆品提供真正的新鲜事物。”劳伦说道。
在环保方面,新材料的应用也为环保带来了更多选择。
今年11月,《自然·材料》期刊上发表了一篇题为《大规模制造结构有色纤维素纳米晶体薄膜和效果颜料》的论文。文章显示,剑桥大学工程系梁欣伶和该校化学系团队发现出一种方法:从植物、水果和蔬菜细胞壁的主要组成部分——纤维素中,提取并制造出一种全新环保发光材料,其具备无毒、可持续、可生物降解等优点,并能和市面上的眼影亮片一样闪闪发光。

图片来源:Nature Materials
据介绍,这种发光材料由纤维素纳米晶体制成,发光原理在于通过层状纳米结构与结构尺寸相应的可见光波长段产生绕射效应,从而产生闪亮的颜色。
2022年底国内含塑料微珠的日化产品将被禁止销售。而这一新材料的出现也为化妆品行业带来了新的转机。这一团队相信,通过提供这种完全可持续的、可生物降解的素食色素和亮片,化妆品行业有望被彻底改变。
上思广告中国区CEO杨正华说道:“化妆品行业的创新需求一直存在,也永远欢迎新技术,只要这个技术有清楚的立意点和使用场景的需求。在技术落地时,产品需要结合具体的消费情境。”
新科技与元宇宙
虚拟偶像柳夜熙的爆火让元宇宙成为今年绕不开的热门话题。
“元宇宙”一词来源于尼尔·史蒂芬在1992年的科幻小说《雪崩》,他在小说中提出了“元宇宙”的雏形,描述了一个平行于现实世界的虚拟世界。
营销行业人士则用侵入式增强现实(AR)、虚拟现实(VR)、混合虚拟现实(MR)、非同质化代币(NFTs)、区块链(Blockchain)等更具象的载体诠释“元宇宙”这一概念。
化妆品行业对VR/AR(虚拟现实/增强现实)的应用已十分熟悉,近些年,美妆巨头们一直在集中探索VR/AR/AI/3D打印等领域。

而今年,NFT(non-fungible token)在化妆品行业也出圈了,多个品牌先后推出NFT产品令其在短时间内迅速蹿红。
NFT即“非同质化代币”,也称“数字化艺术品”,是一种应用区块链技术验证的数字资产,具有不可分割, 不可替代, 独一无二的特性,它可以用来标记原生的数字资产所有权。
全球首款借用区块链技术的「数字香水」是今年4月Look Labs推出的Cyber Eau de Parfum。这款香水由加拿大艺术家Sean Caruso创造,在实物香水之外,Look Labs还将Cyber Eau de Parfum作为NFT(非同质化代币)艺术品限量供应,使用光谱数据进行编码。这种香水的气味是使用近红外光谱法提取的,并以光谱数据的形式在艺术作品中表现出来”,旨在为下一代美容消费者提供未来奢侈品。
今年7月,Givenchy美妆就对外宣布将推出系列NFT艺术作品,成为首个推出NFT项目的时尚美妆品牌。该NFT艺术系列将由Givenchy联合伦敦画廊所有者Amar Singh及Rewind Collective的艺术家共同合作完成。
12月,美国巴黎欧莱雅委托5位女性艺术家——Amber Vittoria、Arina BB、Hueman、Lili Tae和Puks,在新的欧莱雅红色系列口红中创作NFT艺术「Reds of Worth」NFT。
12月,护肤品牌妮维雅Nivea将在Polygon上推出免费限量版的NFT艺术品,由意大利视觉艺术家Clarissa Baldassarri创作。据悉,她在画家职业生涯的早期遭受了暂时的视力障碍。她所经历的限制激励她通过她所谓的“有意识的接触”重新发现艺术。“触觉的价值”是妮维雅于2021年1月启动的“关爱人类触觉以激发团结”项目的一部分。通过这种方式,该品牌支持提高处于孤独风险中的人们的生活质量。
在国内,自然堂也与天猫携手打造出名为“喜马拉雅冰晷”的NFT产品,成为了首个与天猫共创线上虚拟数字产品的国货美妆品牌。据悉,自然堂唐卡冰肌水+NFT版冰肌水藏品一共只限量发行100份,由国内首位超现实数字人、最火虚拟人物AYAYI作为天猫超级品牌数字助力人。
对此,上思广告中国区CEO杨正华认为,NFT是一种把艺术商品化的过程。美妆品牌入局NFT,是一种创新和追赶新科技的重要表现,也是一种数字经济下输出品牌文化的创新行为。
另外,谈到数字科技在美妆行业的应用,杨正华表示,数码化生产的条件已经成熟,相信将来的印刷形式弹性更多,以后3D的制作流程会越来越流行,将来就不用担心小批量生产会受限,且包装会越来越多元化,设计也更创新,将有可能颠覆传统工艺繁琐的步骤,从而开启一个新的数码包装时代。

玛丽黛佳的口红3D打样
同样,帕特广告CEO屠伟伟也认为未来私模的设计会被大量采用。“我们以前不建议开私模,因为以前的消费场景以在终端看到的纸盒子为主,重点是颜色,产品相对来说露出的点比较小。但是现在主要场景是直播间,更常展示的主体是产品,所以品牌开私模的需求会比较多,还有像对于博主和直播间的开箱场景,品牌也会推出各具创意性的礼盒。现在找我们开私模的客户比例大概都有百分之六七十了。”
新一代品牌都在越来越重视产品的设计与产品整体内容的打造,今天的设计不是在做一个包装,而是做一个品牌整体的呈现,各要素必须要做到相互协调、色彩搭配均匀。
就像报告里提到的那样,每年都有无数新品上市,但只有少数符合趋势的产品获得青睐。这也是趋势报告和消费者调查存在的意义,注重对设计领域和生活方式的趋势研究,可以令品牌更针对性地研发出符合流行趋势的产品。
新消费盛行的当下,品牌设计的黄金时代或许已经到来,期待能看到越来越多内容与创意并存的亮眼新品。
消息来源| 《中国设计趋势报告By YANG DESIGN》、wallpaper


评论