文|聚美丽
上周,两款进口新原料“四氟丙烯”和“月桂酰甲基羟乙基磺酸钠”成功备案。在《化妆品新原料注册备案资料管理规定》出台后,至今我们已经迎来了六款新原料。
新条例下,国家药监局对化妆品的监管要求越来越严格。随着2022年到来,《化妆品功效宣称评价规范》正式施行,标志着中国化妆品行业进入功效评价时代。在这样的时代背景下,以往盛行一时的概念性故事将难以立足,产品的实用性和功效性愈发重要。而成分作为当下产品宣称中占比最重的一部分,其研发创新也面临着新的挑战。
“化妆品行业颠覆性的革新是一件很困难的事。首先,本身颠覆性的技术门槛就很高,需要大量的研究精力;其次,好的成分本来就很少,一种新原料从研究到市场教育,起码要花费数十年的时间。因此,接下来可能还是在现有的一些成分上进一步挖掘更多有新意的点,在原来的基础上去做更多其它通路的开发。”赢创活性物业务亚太拓展经理乔舰博士说道。
那么,作为功效元年,2022年成分创新的趋势有哪些方向?如何进一步发掘现有成分新的功效点?对此,聚美丽记者与国内外原料公司进行了一些了解与探讨。
修复类成分需求上升,神经酰胺开发出衍生物
近两年,敏感性皮肤、皮肤屏障修复是化妆品行业内的热词。无论是消费者端的研究报告,还是业内人士对趋势的观察,我们都看到修复品类有着很大的市场。
比如,根据中国皮肤性病学杂志第31卷第1期《中国敏感性皮肤整治专家共识》的一组数据显示,我国平均每3位女性中就有1位是敏感肌肤,其中20~35岁是易敏高发人群,占比超过七成。
上海百好博生物科技有限公司总经理袁清标认为:“一方面,敏感性皮肤人群基数越来越大,消费者开始注意到皮肤屏障功能的重要性;另一方面,完整的皮肤屏障是护肤品发挥功效最基础、最重要的一道关卡。因此,皮肤屏障修复将会成为一个长久的主题。”
“修复类产品的需求会越来越大,再加上皮肤科医生与化妆品行业的联系越来越紧密,未来这类产品会往更加专业的方向发展。”科莱恩市场经理Caroline说道。
同时,受到“刷酸”、轻医美等美容热潮的影响,这类消费群体的皮肤屏障受损情况加重。对于她们而言,修复更是成为必不可少的护理步骤。
“现在国家也在促进轻医美的健康发展,做完水光针之类的项目之后,肯定会有大量的修复需求,未来的消费场景中,很可能会出现轻医美搭配护肤品的销售渠道。”合壹商埠技术总监苏彦补充道。
主打修复功效的成分有很多,在消费者端认知度比较高的有神经酰胺、依克多因、β-葡聚糖、二裂酵母发酵产物胞溶物、透明质酸、胶原蛋白等。其中,神经酰胺一向是修复类产品的主推成分。
神经酰胺是一种由脂肪酸和鞘氨醇组成的脂质,在皮肤中天然存在,是皮肤屏障中非常重要的组成部分,含量多达40-50%。不同的脂肪酸链和鞘氨醇可以组成不同的神经酰胺,因此其种类较为丰富。其中,神经酰胺3在皮肤中含量最高,同时也成为化妆品中应用最广泛的神经酰胺成分,近年呈现出应用增长的态势。
根据美业颜究院的数据显示,神经酰胺3在2017-2019年的备案涨幅都在50%以上,2020年的备案数达到1.9w+,同比增长11%。

作为修复皮肤屏障的核心,以神经酰胺为基础还可以开发很多衍生物。
比如,结合发酵技术和去乙酰基化得到植物鞘氨醇,具有抗痤疮的功效;在植物鞘氨醇的基础上加入水杨酸基团,得到水杨酰植物鞘氨醇,能够发挥很好的抗光老化作用。此外,神经酰胺也可以进行多重复配,以到达接近天然皮脂的组成,从而提高它的功效。
植物鞘氨醇是一种磷脂质的前驱物,也是皮脂的组成部分之一,水杨酰植物鞘氨醇则是由植物鞘氨醇和水杨酸结合形成的分子,被应用在兰蔻小黑瓶,修丽可AGE面霜等主打抗衰老的明星产品中。
目前,许多定位为皮肤屏障修复的品牌如薇诺娜、玉泽等旗下的产品中都曾应用神经酰胺。针对敏感性皮肤护理的美国品牌CeraVe还将神经酰胺作为核心修复成分之一,在其全线产品都添加了神经酰胺成分,其中以神经酰胺1、3和6-II为主,复配植物鞘氨醇等成分协同发挥修复作用。
“早C晚A”热潮下,维A醇类成分正在进阶
站在行业风口的功效性护肤品,除了主打“修复”之外,“抗衰老”也是另一大产品功效方向。
根据Euromonitor数据显示,2020年中国抗衰市场规模达646亿元,占据中国护肤品市场份额的28.8%。而根据福布斯数据,中国抗衰老市场未来有千亿级的发展空间。
“早C晚A”理念,也是在整体抗衰老市场下盛行起来的。据微热点研究院统计,受“早C晚A”理念的影响,维生素C和维A醇成为消费者最关注的两个抗衰老成分,维生素E、玻尿酸、多酚类、多肽类等成分也较受关注。
抗衰老成分的创新,主要是在这些成分的基础上,围绕其自身存在的功效性、稳定性、刺激性等问题进行改进,从而衍生出更多优秀的创新性成分。
以维A醇为例,目前已经衍生出第三代维A衍生物:羟基频哪酮视黄酸酯(HPR)。该成分的化学结构由视黄酸和频哪醇组成,可直接与维A酸受体结合发挥作用,且稳定性约为维A醇的10倍,克服了维A类成分的应用难点。
不过,目前HPR在产品端的应用案例并不多。比如,国外功效护肤品牌the ordinary的维A衍生物精华中,HPR是主打成分之一。此外,国内护肤品牌优时颜推出的蕴能紧颜精华乳中,使用了HPR+视黄醇丙酸酯两种维A醇衍生物的组合,产品主打抗衰老功效。
值得注意的是,抗衰老功效与其他护肤理念的结合,或许也将成为未来的一个趋势。袁清标表示:“抗衰老需求与现在流行的一些护肤概念紧密联系着,比如抗氧化、抗糖化、情绪美容、生物节律等,这类护肤概念从具体的作用机理、感官情绪、生理作息等角度以表达更科学合理的皮肤护理方式。”
生物、医药领域将带来技术变革
“如今,国内很多医药、生物领域的公司开始将生物技术应用在化妆品中,打破这层壁垒,其实对于国内化妆品行业的发展具有重大意义。”苏彦说道。
赢创乔舰博士认为:“诸如发酵技术、多肽成分等方面,是医药公司的专长,但是对于这些公司来说也存在一些问题,只能提供生产需求,但是如何按照化妆品的标准去进行功效测试,并将其更好地应用到配方中,属于他们的知识盲区。”
尽管如此,依托于生物工程、基因工程等现代生物技术的发展,化妆品的科技含量确实有了质的提升。
1)生物多肽的热度不减
未来6-8年,提到抗皱成分,多肽应该是这个方向上持续不变的话题中心。多肽成分天然存在于人体皮肤内,安全性能较高,而且具有低浓度、高活性的特点。正因如此,行业内不少人都对多肽抱以较高的期待,在新规下,肽类成分更将成为未来的重要发展方向。
事实上,多肽的功效远远不止于抗皱。禾大中国区业务发展经理Dean表示:“多肽由几种氨基酸排列组成,20多种氨基酸其排列组合可以有非常多,当然不是所有的排列都有功效。另外通过接入其它基团,比如较常见的棕榈酰基、乙酰基等,或者更进一步,对某些基团进行修饰,形成不同结构或者达到不同的功效。”
对此,记者整理了部分目前应用较为热门的多肽类成分,表格仅供参考。

应用热门的多肽类成分
“肽的种类有很多,能够作用的靶点也有很多,目前消费者更多对肽的认知还停留在抗衰、去皱,但肽类产品有很大的发展潜力。现在市面上生产活性肽的厂家有很多,比如,Sederma就是最早研究肽的活性物供应商之一。”Dean说道。
目前,国内化妆品行业的多肽领域正处于快速发展阶段,不少国内厂家在生物活性肽领域拥有较高的知名度,比如维琪生物、山东济肽、暨源生物、浙江湃肽等生物科技公司。
Dean认为,国内肽类市场越来越大,但质量参差不齐,现在的技术阶段,肽的合成并不困难,不过在纯度、比例以及使用功效上存在一些门槛。
2)具有诺奖光环的前沿研究:线粒体和端粒酶
1954年由哈曼(Harman)提出的生物衰老学说——氧化自由基学说认为,线粒体是细胞及机体衰老的主要原因。线粒体是为细胞提供ATP能量的主要场所,细胞90%以上的ROS与自由基都由线粒体产生。因此,其调控着氧化应激、炎症等多种生物功能。
2010年发表在《美容皮肤病学杂志》上的一篇综述中提到,个护行业中有一些能够促进体外培养细胞生成ATP的植物提取物或天然化合物。此外,诸如辅酶Q10和烟酰胺之类的常见活性物质,也被证明能够在线粒体这条通路上发挥作用[1]。
相关研究表明,烟酰胺可减少人类原代成纤维细胞中线粒体ROS的产生,并延长其复制寿命。在体外培养的成纤维细胞研究中,辅酶Q10可防止线粒体自噬,并使细胞恢复健康。
“当下,大多数的研究方向只停留在皮肤结构,通过添加维C、维E之类的抗氧化剂来中和自由基,这是目前主流的产品开发思路。而线粒体靶向研究则是属于细胞层面的研究,其能够内源性地抑制自由基的产生。”苏彦介绍道。
据了解,由杭州彗搏科技搭建的Vitalitin® Platform 维粒新®研发平台,是业内首个线粒体靶向研发平台,其推出了Vitalitin®维粒新®X31原料,据称是一种“线粒体多肽”,能够靶向作用于线粒体,提升细胞活力。该成分被应用在丸美晚香玉臻致赋颜系列、赫丽尔斯的冻干安瓶,以及福瑞达旗下品牌善颜等产品中。
在活性物的研究上,除了线粒体靶向技术之外,端粒酶也是另一个比较前沿的技术趋势。端粒酶是细胞中负责端粒的延长的一种酶,是基本的核蛋白逆转录酶,可将端粒DNA加至真核细胞染色体末端。
关于皮肤衰老的研究,可以从皮肤结构,到细胞,再深入到DNA。“染色体如何被端粒和端粒酶保护”被认为“揭示了衰老和癌症的秘密”,这一开创性发现获得了2009年的诺贝尔奖。
理论上来看,端粒酶具有延缓衰老的作用,因此将这一研究应用在化妆品中,或许是一个新的方向。
据悉,法国护肤品牌希思黎推出的高端抗老线SISLEŸA 抗皱修活系列中,使用了一种CLC胜肽(水解大豆蛋白、水解酵母蛋白),据称能够保护细胞端粒免受环境和情绪等因素伤害,有助于延缓细胞衰老的速度。
此外,德国功效性护肤品牌Dr. Barbara Sturm,以端粒酶激活专利技术为基础,产品主打马齿苋和黄芩两种植物提取成分。
不过,目前对于端粒酶的研究和认知都比较浅,端粒与导致衰老的原因是否直接相关,端粒与癌变之间是否存在关联等疑问,仍然尚未有明确的解答。
化妆品成分也要可持续发展
宏观上,国家碳中和的目标制定,及禁塑、减塑等相关政策推出,再到化妆品行业中,监管条例对于塑料微珠的使用限制等,我们都看到,可持续发展的位置越来越重要。
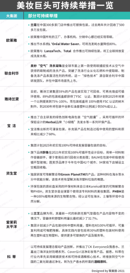
从欧莱雅、联合利华、雅诗兰黛等知名国际品牌近几年的举措来看,可持续发展已经成为必经之路。

国外在可持续发展方面的认证标志有很多,包括COSMOS(有机或天然化妆品)认证,零残忍、纯素认证等。从生产来源到应用,以及开发过程中的评估方式,外包装的选材,结合整体来判断产品是否符合可持续发展的要求。
化妆品行业上游也有可持续发展相关的标志认证。比如,2013年,由国际主导性的可持续棕榈油认证体系(RSPO)进入中国大陆并持续至今。RSPO的认证标准要求企业确保其棕榈油生产、销售或使用能够保护和巩固生态系统和环境。
据悉,RSPO认证在原料端的重视程度很高,现在大多数企业已经在使用棕榈油代替石油,但生产棕榈油的同时会破坏热带雨林,而RSPO认证的棕榈油要求对热带雨林具有一定的生态补偿。
在赢创建立的CAREtain® Toolbox系统中,除了包括RSPO 认证之外,还有生物降解能力、COSMOS认证、素食主义与溯源等指标。各家国际原料公司根据各自不同的标准,推出了不少带有可持续标签的化妆品原料。
比如,陶氏的SunSpheresTM BIO天然防晒增效剂、帝斯曼加持了生物科技的丙二醇TILAMAR® PDO with NOOVISTATM、赢创的可再生增稠剂TEGO® Remo 95 MB、科莱恩可再生利用的“植物挤奶技术”、禾大的ECO表面活性剂系列等。
赢创乔舰博士说道:“从化妆品行业的上游来看,绿色化学合成工艺、发酵工艺等产生的污染物更少,将成为原料商可持续发展战略的首选工艺。虽然现阶段使用可持续发展的原料,相对来说成本更高,但这是企业必备的一种社会责任。”
就国内市场而言,目前品牌更多追求的是功效护肤、天然护肤的理念,现阶段消费者端对于可持续发展的认知也并不够明确。不过,正如某国际原料公司相关负责人所说,这在国际上已经是一种共识,但国内市场仍然需要进行教育。
“很多国际公司在筛选原料的时候,都会将可持续发展作为一个加分项来评估。从长期来看,这是正确的道路,这也是很多公司投资可持续发展的主要原因。”她补充道。
过去,在国内整个行业的市场环境下,可以说,大部分国产化妆品的生命周期都不长,真正的好产品少之又少。最近几年,“成分党”出现后,又让一些推崇成分的消费者走向了另一个极端,同时也有不少品牌在推广时过分强调成分误导消费者,由此诞生“唯成分论”。
但伴随着问题,我们也看到化妆品行业正在向好的方向发生改变。比如,皮肤科医生与行业的合作越来越多,为化妆品研发带来了人体皮肤一侧更科学专业的引导。在明年《化妆品功效宣称评价规范》的全面实行下,“成分党”也将实现向“功效党”的转变,“唯成分论”逐步烟消云散。
跟随这样的发展趋势,尽管化妆品行业内短期难以出现颠覆性的技术革新,但以往概念性故事的乱象势必会退出主舞台。而成分作为化妆品发挥功效的组成基础,在实际应用是否能产生有效的作用,一定会成为未来创新性成分的评判标准。
参考文献:
[1] Menon G K , Farra C D , Botto J M , et al. Mitochondria: a new focus as an anti‐aging target in skin care[J]. Journal of Cosmetic Dermatology, 2010, 9(2):122-131.
信息来源丨知乎、采访 责任编辑:晓伊


评论