文|35斗
2021年,关于互联网大厂,我们听得最多的新闻之一就是“下地”,阿里、拼多多、京东等互联网大厂加速了在农业农村领域的动作,不仅从自身业务出发,也从农村、农业真实存在的痛点出发,希望用技术、平台优势应对挑战,数字赋能、产销对接,帮助实现农村美、农民富的目标,推进共同富裕。
在此之前,百度、腾讯、字节、网易、小米等对农业也有或深入或试探性的布局,在一定程度上反映了大厂对“务农”的热情。
图1:头部互联网公司在农业方面的布局(部分)

数据来源:35斗,蛋壳研究院及公开资料整理
我们可以发现,农业似乎成为了互联网巨头们的新战场。今次,我们着重梳理了国内五大巨头们——拼多多、阿里、京东、腾讯、百度在2021年有关农业的一系列举措,以期了解大厂们对农业的认知和态度。
拼多多
以农业发家的拼多多,布局主要侧重于农产品电商零售一端上,建设完备的农产品供应链体系,并持续重投农业科研项目。
2021年,拼多多明确提出了下一阶段的目标——把农业作为战略重点,成为全球最大的农产品零售平台,这也意味着拼多多需要打造一个聚焦农业的物流基础设施平台。
现将拼多多今年以来在农业领域有关的活动布局梳理如下:
图2:拼多多2021年涉农新闻事件一览

资料来源:据公开资料整理
经过上图我们可以看到,拼多多今年除了在自身的看家业务——电商上加强运作以外,重点在农业科研、机械上的投入。
值得注意的是,11月26日,在拼多多发布第三季度财报,营收低于市场预期50多亿元,当日股价收盘下跌15.86%后。12月6日,有“中国巴菲特”之称的段永平曾多次表示看不懂拼多多的商业模式,却突然发文表示看好拼多多对农产品的支持,准备再次风投拼多多。受该消息影响,12月7日,拼多多股价大涨,当天涨幅达12.53%,报63.03美元,总市值达到790亿美元。
从“多多买菜”到“百亿补贴”,拼多多不断探索“农地云拼”模式,依托自身在农业扎根已久的优势,从产销源头出发,拉通物流链,打造产地特色品牌,开拓出了农产品电商的新赛道。在2021年7月发布的“全国涉农业品牌传播影响力”TOP50榜单上,拼多多荣登榜首。
除此之外,拼多多积极加强与各大农业高校、机构合作,2021年数次与浙江大学合作共同开办大赛,与中国农业大学、中国农业农村部、中国邮政等合作,扩大农产品规模,发展数字农业,助力乡村振兴。
从“百亿补贴”到“百亿农研”,拼多多剑指农业,重研发轻营销、坚持重投农业,已成为拼多多的长期选择。
阿里
“阿里做农业没有短期KPI,我们做好了打硬仗的准备,将用三年、五年甚至用30年的时间周期来布局。”阿里巴巴集团副总裁李少华表示。
阿里设立阿里云助推数字化技术的全面普及,在数字农业布局上分设三个部门:阿里巴巴经济体农业办公室、阿里数字农业事业部、数字乡村实验室。
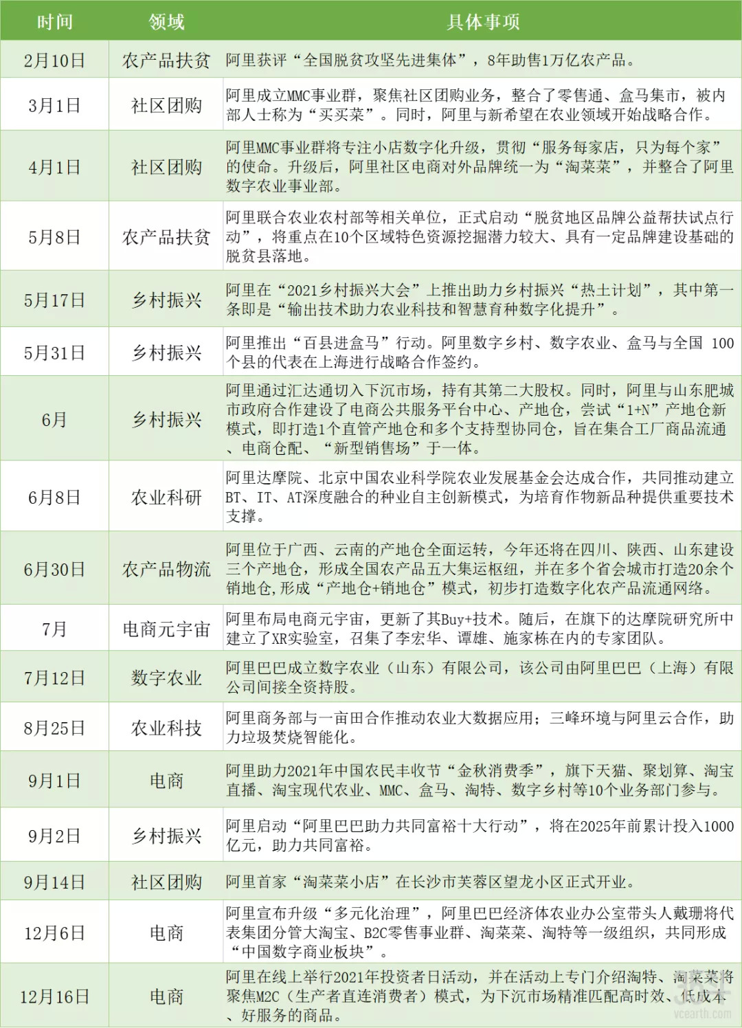
图3:阿里2021年涉农新闻事件一览

资料来源:据公开资料整理
经过梳理,我们不难发现,阿里在今年可谓是动作不断,各项布局都在敲锣打鼓的紧密进行着,其持续加强了在数字化农业上的布局,且上到顶层设计,下到落地实现,阿里设立专门的农业部门,打通从供应链端到销售端的壁垒,共同构成一个完整的数字化仓配体系,并形成了以大数据、云计算支撑的数字农业基础设施:1000个数字农业基地;900多个菜鸟县域物流共配中心、5大产地仓和全国各地的销地仓及盒马、大润发门店共同构成的“数字化流通”网络,以及淘宝天猫等为核心的“数字化销售”矩阵。
阿里的数字农业布局体系较其他互联网巨头来说更为庞大,几乎涵盖了全国范围,且重视与各地各级政府机构合作,承担更多社会责任,结合乡村振兴的各项活动,实现乡村数字化。
京东
相较于前两个巨头,京东的数字农业布局主要聚焦在生鲜电商“零售”及物流链条上,成立了智慧农业共同体:京东农服、京东农场、京东农业研究院覆盖全局。
京东农服APP,有效对接产业整合和资源,通过大数据分析,为政府相关部门提供气象地理、病虫灾害等有效监控和决策服务。
京东农场通过信任树立、标准建立、技术输出、品牌赋能和销售驱动“五位一体”运营模式,解决当前农产品市场五缺问题——缺信任、缺标准、缺技术、缺品牌、缺销路。
京东农业研究院目前已在成都设立,着眼于推进农业数字化改造、发展农业数字经济、打造京东农场(牧场)、建设农产品质量安全标准以及探索数字农业实际应用场景。
今年,京东正式落地了“农产品大流通战略”,基于自身商品集采、数字化改造、仓配网络、渠道拓展四大能力,通过培育新农人、打造数字农场、创建农业现代化产业园等众多手段,全面提升农产品生产、流通与营销的数字化水平。
京东还在全国各地设立数字经济产业园,目前已在成都、南京、仙游、辽宁、吉林等60多个城市设立,打造当地的产业聚集和产业生态,促使当地产业集聚化、品牌化、平台化以及智能化发展。
图4:京东2021年涉农新闻事件一览

资料来源:据公开资料整理
几年来,京东一直在不断在探索和优化模式,逐渐转变了从以“卖产品”为主到以“服务”为主的运营模式。而京东在今年的数字农业布局上仍聚焦于供应链、物流链及乡村振兴上,这是他们的强项,基于自身的优势,打造未来农业新引擎。
腾讯
腾讯的农业布局主要集中在技术层面,如AI、智慧农业上,业务相对单一,其主要是微信和腾讯云涉及农业领域。今年有关农业的大动作几乎也都是围绕其自身科技成果展开。
图5:腾讯2021年涉农新闻事件一览

资料来源:据公开资料整理
腾讯作为中国有丰厚技术沉淀的互联网科技巨头,布局农业自然也是旗帜鲜明的,以技术为核心,围绕云计算、物联网、区块链、大数据等科技的有利地位,开展对数字农业的研发,其发布的各项新兴科技与农业平台,都有效助推了农业农村的数字化转型。
百度
如果说腾讯的农业布局是一个面,那么百度的布局则是成一条线。百度作为全球领先的AI公司,一直坚持走“AI+农业”路线,其创始人、董事长兼CEO李彦宏早在2016年就表示:“人工智能将是百度核心中的核心、是百度的战略业务,而不是多元化业务。”
旗下设立百度AI开放平台——智能农业,开展农业相关业务,主要基于图像识别、PaddlePaddle、EasyDL、EdgeBoard等产品技术,针对智能农业地块识别、作物模型构建、病虫害识别、无人机植保、等场景,提供针对相应场景的能力集合。
近几年来,百度一直通过旗下百度风投、百度资本等,投资农业类公司,与企业合作。据35斗统计,目前百度已参投了极飞科技、麦飞科技、佳沃天河、中粮我买网等知名农业项目。
百度农业布局的优势在于其物联网、百度云ABC3.0等技术上,同时先进的无人机器械,有利于中国农业机械水平的提升。
经过梳理,我们发现百度今年有关农业的动作仍旧是牢牢抓住“AI”的核心技术,不断发展,更新完善其自身技术。俗话说,“打铁还需自身硬”,百度一直践行着坚持技术创新的理念。
总的来说,互联网巨头们在农业这条路上已行至中局,如今正是各方厚积薄发之时,只有沉淀下来,打好地基,构筑的农业高楼才不易坍塌。
发展步履不止,产业创新不息,大厂们的奔跑还在继续。


评论