文|analysys易观
近日,易观分析发布《2021中国新消费创新趋势发展分析》。
“新消费”是指由数字技术等新技术、线上线下融合等新商业模式以及基于社交网络和新媒介的新消费关系所驱动之新消费行为。随着全球消费重心转移,中国将成为新的世界级品牌孕育中心,以美妆品牌发展史为例,新品牌多诞生于全球新兴的消费中心,并孕育出全球美妆巨头。

全球随消费中心转转移的美妆品牌发展浪潮
2016年以来,中国已经进入消费时代4.0:数字化驱动的新消费。新消费时代,主流消费群体变化,年轻人正逐渐成为新消费时代的消费主力,引导着时代发展。

中国品牌迭代浪潮:人群迭代、生态变迁、模式升级

数字化时代消费者细分维度的改变
随时代变迁,中国消费者日益细分、复杂且难以把握,但数字化正在改变这一进程。
过去的对消费者的细分维度主要包括地域、年龄、收入、职业、性别等,这些因素仍可用于部分消费品行业的细分(如餐饮、食品)或新涌现相对不成熟的行业市场,但对于消费需求个性化明显的行业(时尚类产业),利用这些因素难以对消费者进行精准细分的缺点已越来越明显。

数字化时代消费细分方式:收入和消费价值观的重要性不断提升
而在如今的数字化时代,细分的核心是收入和消费价值观。消费价值观是消费者在购买产品与服务时通常的偏好,是年龄、职业、收入、文化素质、生活区域等各种因素综合作用的结果,表明消费选择的意愿(倾向)。同时相比过去,收入成为了一个更重要的维度,是消费者购买产品与服务的基础,表明消费者购买的能力。
年龄是划分群体性消费价值观最简单直接的方式
不同年代的人群,由于宏观环境、成长环境等不同,基本画像和消费价值观也展现出了很大的差别。几十年来,随着社会不断发展,如今的年轻人和过去相比,发生了很大的变化。

消费4.0时代:人群迭代
变化的根本原因是成长环境,当代年轻人多为独生子女,成长过程中家庭资源独享、物质资源丰富、依赖互联网、多才多艺、见多识广,因此他们拥有更富足家庭、更高的教育水平,最终形成了内外兼修、悦己者容、乐于尝鲜、国货自强等消费价值观,细分圈层化加速。因此,“以90后为核心,95后逐渐成为主流”的年轻人已经成为新主流人群,在新消费时代贡献度不断增加,现已超越了其他人群达到最高。
年轻群体通常是新消费爆发的第一波,引领新消费趋势
如今传统市场随潮流扩散增速不断趋缓、甚至萎缩,而新兴市场随潮流扩散不断放大。需要注意的是,不同行业及不同的细分市场,潮流扩散的速度和程度都不尽相同,需要部分潮流领先者先使用,逐步引领积极跟随型、被动跟随型、传统保守型消费者慢慢接受和使用新型产品,开拓新兴市场。
年轻人群由于喜欢猎奇、勇于冒险等天性及生长、教育环境等不同,往往扮演潮流领先者的角色,并通过两三年的时间普及为全社会的消费共识,如短视频、微信微博、外卖、共享出行等互联网行为,也包括新茶饮、新咖啡等诸多新消费行为。

新消费扩散路径图及新兴市场规模增长趋势示意图
三大新主流消费群体成为中国新消费的主要动力源泉
新消费时代,收入的跃升改变了人们的消费阶层和价值观,年轻群体引领新的消费趋势。在消费4.0时代的背景下,随着中国人均可支配收入的提升和年轻人群新消费的引领,消费者纷纷转入相对开放的细分群体,其中时尚小资、个性前卫、时尚理性人群一跃成为当下中国规模最大的主流消费人群,而之前消费时代中价格至上、传统、中规中矩的群体正在逐渐减少。

中国城市细分人群变化趋势
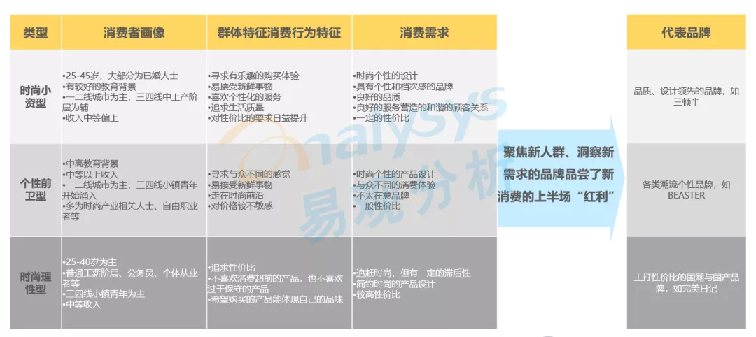
对于时尚小资型消费者,大部分为已婚人士,25-45岁,有较好的教育背景,一二线城市为主,三四线中上产阶层为辅,收入中等偏上;他们喜欢寻求有乐趣的购买体验,易接受新鲜事物,喜欢个性化的服务,追求生活质量,对性价比的要求日益提升;因此他们喜欢时尚个性的设计、档次感和良好的品质,良好的服务营造的和谐的顾客关系,有一定的性价比,偏好品质、设计领先的品牌,如三顿半。
对于个性前卫型消费者,大多中高教育背景,中等以上收入,一二线城市为主,三四线小镇青年开始涌入,多为时尚产业相关人士、自由职业者等;他们想要寻求与众不同的感觉,易接受新鲜事物,走在时尚前沿,对价格较不敏感;因此时尚个性的产品设计,与众不同的消费体验更能吸引他们,不太在意品牌和性价比;偏好各类潮流个性品牌,如BEASTER。
对于时尚理想型消费者,以25-40岁为主,普通工薪阶层、公务员、个体从业者等,三四线小镇青年为主,中等收入;他们追求性价比,不喜欢消费超前的产品,也不喜欢过于保守的产品,希望购买的产品能体现自己的品味;因此有较高性价比,追赶时尚但有一定的滞后性简约时尚的产品设计更能吸引他们;偏好主打性价比的国潮与国产品牌,如完美日记。

三大新主流消费群体成为中国新消费的主要动力源泉
如何聚焦新人群、洞察新需求,找准品牌的定位,吸引新消费时代的新型消费群体,品尝新消费的“红利”,成为品牌未来应当着重思考的事情。

易观分析新消费品牌创新升级四部曲



评论