文丨西部城事 西部菌
岁末年初,各项规划密集落地。备受关注的机场建设,就迎来了重磅规划。
日前,由中国民航局,国家发改委,交通运输部联合印发的《“ 十四五” 民用航空发展规划》正式公布,未来五年的民航发展,有了新的蓝图。

当然,大家最关心的还是机场建设。
那么,未来五年,到底哪些城市有望喜提新机场?
01
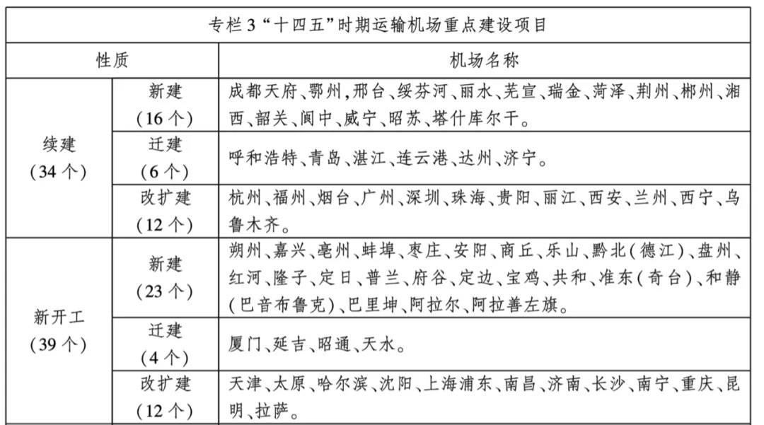
根据规划确定的发展指标,从2020年到2025年,全国民用机场数量要由580座增加到770座。
其中,民用运输机场由241座增加到270座。也就是说,未来五年内,全国要新增29座民用运输机场。
被点名的枢纽机场有:
加快北京、上海、广州、成都、深圳、昆明、 西安、重庆、乌鲁木齐、哈尔滨等国际航空枢纽建设,建成成都天府机场,规划建设珠三角枢纽( 广州新) 机场,推进天津、沈阳、济南、 兰州、南宁、贵阳、拉萨等区域枢纽机场扩能改造,实施厦门、呼和浩特、大连、南通等机场迁建。
这里面,成都天府机场已于2021年6月正式通航。同时,属于迁建的青岛胶东国际机场,也于去年8月正式投运。

另外,同样属于迁建的新机场——呼和浩特新机场,日前有媒体报道称已获得《建设工程规划许可》。
此外,石家庄、长春、南京、宁波、温州、合肥、郑州、武汉、银川等机场,有望在“十四五”启动改扩建的前期工作。
02
关于新机场建设,最受关注的或就是重庆第二机场和广州第二机场了。
规划中明确规划建设珠三角枢纽( 广州新) 机场,标志着广州第二机场正式纳入国家规划。不过,有意思的是,虽然是广州第二机场,但其选址实际是在佛山。

媒体报道,日前佛山市政府工作报告提到,全力推进珠三角枢纽(广州新)机场筹建工作,争取机场土方工程年内动工。
重庆第二机场建设,则是在规划中的“支撑西部大开发形成大开放新格局”部分提到——规划研究建设重庆新机场。但并未列入“新开工”名录。
因此,最乐观预计,可能会在“十四五”末举行开工仪式。
不过,即便没有写入国家“十四五”民航发展规划,多座城市构建“双机场”的野心也已经呼之欲出。
如近期正式发布的《杭州市综合交通发展“十四五”规划》就提出:打造亚太门户空港枢纽。以“亿人次、四跑道”配置推进萧山国际机场改扩建,启动杭州第二机场战略规划研究。


此外,日前昆明、郑州都传出第二机场选址话题。
当然,相较于广州、重庆第二机场已纳入国家规划,其他城市的第二机场建设,目前仍处于设想阶段。
03
从改扩建,到迁建,乃至打造第二机场,应该说,随着过去一些年民航业的迅速发展,国内枢纽性机场的大格局已经基本确立。
下一阶段,枢纽性机场之外的支线机场建设,将迎来高潮。
根据这次的“十四五”民航发展规划,未来几年就有不少地级市将喜提支线机场,或是启动新机场建设。
如新开工(新建)的23个机场,几乎全是支线机场:
朔州、嘉兴、亳州、蚌埠、枣庄、安阳、商丘、乐山、黔北(德江)、盘州、 红河、隆子、定日、普兰、府谷、定边、宝鸡、共和、准东(奇台)、和静 ( 巴音布鲁克) 、巴里坤、阿拉尔、阿拉善左旗。
启动前期工作(新建)的43个机场,除了珠三角枢纽(广州新)机场,其余也基本上都是支线机场。

规划提到,坚持经济适用原则,实施一批非枢纽机场改扩建工程。同时,还提出审慎决策机场迁建,研究开展南阳、景德镇、黄山机场迁建项目前期工作。
值得注意的,过去几年,全国已有六个省(福建、安徽、江苏、江西、河北、广东)实现了“市市通高铁”。
接下来,将会陆续出现一批“市市通机场”乃至“县县通机场”的省份。
如《浙江省通用机场布局规划(2020—2035年)(修编)》就提出,到2025年,浙江将实现通用机场 “市市通”;到2030年,全省80%的县(市、区)拥有通用机场;到2035年,浙江将实现通用机场“县县通”。
《贵州省通用机场布局规划(2016—2030年)》也提到,将力争用10至15年的时间建成全省布局合理的通用机场体系,至2025年,全省建设A1级、A2级通用机场达50个左右以及一批A3级通用机场,基本实现县县通通用机场。
而从通用机场规划数量来看,全国机场数量最多的省份主要是广西、新疆、云南等边远地区。

这些地方的机场数量多,一方面是地面交通建设成本高,另一方面也是出于战略意义考虑。
这次“十四五”民航发展规划也提到:
建一批非枢纽机场,重点布局加密中西部地区和边境地区机场;
加强支线机场通用航空保障能力,为国产支线飞机起降等配置相应设施,项目中要加强贯彻国防要求;
对高原、偏远等地区机场建设运营加大资金政策扶持力度。
因此,未来更多的地级市居民也将实现在家门口乘飞机的梦想。
04
规划还提到,建成投用湖北鄂州专业性货运枢纽机场。
事实上,作为国内唯一一座以航空货运主业的民航机场——湖北鄂州花湖机场,目前已经进入了启用倒计时。

此外,规划也明确,研究提出由综合性枢纽机场和专业性货运枢纽机场共同组成的航空货运枢纽规划布局。
这背后其实是应对航空货运需求上升的大趋势。
根据国际航空运输协会(IATA)发布的全球航空货运定期报告显示,去年上半年全球航空货运增长率飙升至8%,创下2017年以来最强劲的上半年业绩。
日前召开的2022年全国民航工作会议指出,2021年,中国民航完成货邮运输量732万吨,同比提高8.2%,恢复至2019年的97.2%,已基本接近疫情前水平。
未来,随着产业结构不断升级,航空货运市场的需求还将继续上升。
因此,未来各地机场的比拼,除了客流吞吐量,货邮吞吐量也将是一个重要的竞争点。由此也就不难理解,为何过去几年,好几个城市都提出了打造“中国孟菲斯”的目标。
值得注意的是,这次“十四五”民航发展规划,对于中部地区枢纽机场的货运功能可谓青睐有加。
如提出,加快提升郑州国际航空货运枢纽功能,高水平建设“空中丝绸之路”;推进湖北客货双枢纽建设,打造具有国际竞争力的鄂州航空货运枢纽。
05
那么,在疫情影响下,各地机场的吞吐量表现到底怎样?
2021年旅客吞吐量排名前30的机场如下:

其中,前十名的机场为:广州白云、成都双流、深圳宝安、重庆江北、上海虹桥、北京首都、昆明长水、上海浦东、西安咸阳、杭州萧山。
除了杭州萧山外,前九名的吞吐量都突破了3000万人次;广州白云、成都双流是仅有的旅客突破4000万的机场。
货邮吞吐量,暂未找到2021年的数据。2020年前30强的排名如下:

其中前十名的机场为:上海浦东、广州白云、深圳宝安、北京首都、杭州萧山、郑州新郑、成都双流、重庆江北、南京禄口、西安咸阳。
不过,无论是旅客吞吐量还是货邮吞吐量,眼下影响民航业发展的一个最突出因素还是全球疫情。
对此,“十四五”民航发展规划中也提到,2021-2022 年是恢复期和积蓄期,重点要稳定扶持政策,积蓄发展动能,促进行业恢复增长。
2023-2025 年是增长期和释放期,重点要扩大国内市场、恢复国际市场。


评论