文|陆玖财经 陈沛
编辑|丽雅
争夺A股“方便面第一股”,对于今麦郎和白家阿宽两位实力玩家来说,不仅仅是争一个名头,更像是打一场双方都不想输的战争。
近日,四川白家阿宽食品产业股份有限公司(下简称:白家阿宽)递交了招股说明书,拟深交所挂牌上市,白家阿宽计划通过本次IPO募集6.65亿元,用于健康食品产业园(第一期)建设和研发中心建设。
而早在2020年年末,今麦郎食品股份有限公司(下简称:今麦郎)已正式接受上市辅导。
他们必须争第一,是因为“第一股”可能意味着“赢家通吃”。就如奈雪和喜茶、每日优鲜和叮咚买菜争抢“行业第一股”时,当第一股落定,后来者的业绩必然备受先入者的影响。
二者相比,已经四次官宣冲击资本市场失利的今麦郎,虽然急需资本支撑、完成蜕变,但毕竟已经卡位到“市场老二”的江湖地位,而白家阿宽如果错过上市良机,大概率仍脱离不了主营“代工厂”的命运,以此避开巨头的直面竞争。

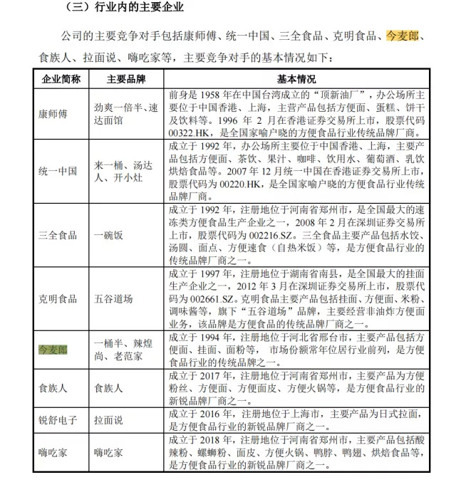
01 “方便面第一股”的贴身肉搏
今麦郎和白家阿宽,先后传出了冲刺A股“方便面第一股”的消息。
于近日递交招股书的白家阿宽,显得火药味十足,其在招股书中,直接将今麦郎锁定为竞争对手之一。

(白家阿宽的招股书中,将今麦郎列为未上市竞争对手中的第一位)
而业绩可以硬撼“行业老二”统一食品的今麦郎,对外却似乎“不屑”将前者作为对标竞争者。今麦郎创始人范现国公开表示,过去30年是“康统”之间的竞争,今后将开启“康今”竞争的时代。
这条行业鄙视链的背后,是二者不同的市场规模和运营策略。
创办于2001年的白家阿宽,在21年后的今天,仍是行业内的“小个头”。“白家阿宽难以改变方便面的市场格局,因为它只是细分场景的补充。”中国食品产业专家朱丹蓬告诉陆玖财经。
在新消费浪潮下,颇有地域特色的白家阿宽,顺势成为李子柒、三只松鼠、百草味等知名品牌的代工厂。随着新消费浪潮的兴起,不甘于隐居幕后的白家阿宽,希望通过资本市场,完成规模的扩大以及对直营品牌的赋能。更重要的是,方便食品赛道并无护城河,一旦做大很容易引来巨头觊觎。登陆资本市场获得“掰腕子”的资本,也是十分必要。
对于今麦郎来说,其市场规模已经可以视为“康统”双雄争霸的搅局者,但仍以传统业务为主的今麦郎,也屡屡渴望登陆资本市场,试图通过资本力量完成新一轮的蜕变。
尽管二者目的迥异,但对顺利拿下A股“方便面第一股”的心情都很焦急。
一方面,赶在疫情期间上市,他们心里都明白,疫情客观上催生方便食品的业绩激增,可以在上市时有靓丽的财报。一旦没有抓住这个短暂的“风口”,再想登陆资本市场,难度必然陡增。
另一方面,尽管双方体量和消费场景均有差异化,但同属方便食品赛道,先入者的资本表现必然对后入者产生传导效应。早前,获得“奶茶第一股”称号的奈雪,其资本表现差强人意,跌跌不休的股价,也让实力更强的喜茶暂缓了登陆资本市场的计划。
同样,“生鲜第一股”每日优鲜的表现,让资本市场大失所望,紧跟其后上市的叮咚买菜,尽管业绩优于每日优鲜,同样在短期内受到很大波及。
既要追上疫情客观催生的红利期,又要抛开同台竞技的友商,难怪今麦郎和白家阿宽都急于摘下“第一股”的名号。
02 今麦郎不想输给白家阿宽
今麦郎没有将白家阿宽放在眼里,或源于白家阿宽的小众市场和小体量。
成立21年的白家阿宽,在疫情客观刺激下,才勉强迈过10亿元大关。根据招股书显示,2018年至2021上半年,白家阿宽的营业收入分别为4.22亿元、6.31亿元、11.10亿元和5.93亿元;归母净利润分别为608.48万元、2364.85万元、7626.49万元和2192.94万元。
在业内看来,疫情发生前的2018年、2019年,比较能真实反映白家阿宽的真实营收水平。2019年底突如其来的疫情,让以方便面、火腿肠为代表的方便食品销售激增,是特定时期的产物。
此外,白家阿宽尽管有超过200个SKU,但仍陷入主力产品单一的困窘。2020年,“阿宽红油面皮”系列年销售额约4亿元,直接贡献2020年总营收的三分之一。
但白家阿宽营造出来的新消费特质,获得了包括高瓴创投、茅台建信基金、壹叁资本等资本参投,或也能为其带来二级市场的背书。
直接将目标瞄向巨头统一食品的今麦郎,其2019年业绩几乎与统一食品持平,这让其野心勃勃但也忧心忡忡。陆玖财经梳理发现,今麦郎至少有四次宣告冲刺资本市场的过往。
尤其是2019年初,欲借壳上市的今麦郎,或是距离资本市场最近的时刻。但在最后关口,由于合作方并未接到今麦郎共计13亿元转让价款,最终草草收尾。
对于此次失败的原因,业内人士将其归结于今麦郎的资金链紧张。一业内人士表示,今麦郎作为传统企业,始终在通过规模要效益,“对非上市公司的今麦郎,薄弱的利润难以让其拿出13亿真金白银购买壳公司。”该业内人士还认为,资金链的紧绷,也让今麦郎无力承担转型试错成本,这也是其不断谋求上市的原因之一。
从这点看,如果贴有新消费标签的白家阿宽,真能先于今麦郎上市,并获得较为不错的反响。那么,对于贴着传统企业标签的今麦郎来说,或将遭遇第五次折戟。
03 白家阿宽为何更着急?
从表面看,白家阿宽如果争抢“方便面第一股”失败,哪怕最终不能上市,还可以“大不了把业务重心从直营品牌转回做个代工厂”,貌似退路更多,对于上市的心态,理应更加“平和”。
但其实,从自身状况牌面看,仅有10亿营收体量的白家阿宽,对于上市的急迫感,远远高于今麦郎。
此前,白家阿宽更多的是通过代加工模式,躲在品牌后面“输送弹药”,但现在从幕后到前台,白家阿宽也就亮相在巨头的眼皮子底下。
以康师傅和统一两大巨头的市场对抗中,不难看出方便面行业是很难容下创新的行业。“方便面行业迭代的两个方向,一个是食材升级,走向中高端;另外一个则是创新,适应更多的细分场景。”河南一从事方便面的业内人士告诉陆玖财经,此前的五谷道场,曾以非油炸的概念迅速崛起,但也因为快速扩张,不得不卖身求生。
此后多年,鲜有革新产品出现的方便面市场,“康统”争霸的局面中,即使偶有创新,也被迅速模仿。例如,2008年,统一推出新品“老坛酸菜牛肉面”,康师傅立即推出了“陈坛酸菜牛肉面”回击。
让人始料未及的是,康师傅的新产品完全不是统一的对手。面对市场变局,康师傅直接推出“康师傅老坛酸菜牛肉面”,并在终端市场进行贴身战,最终又将市场占比拉回五五开。
这也让统一和康师傅明白:无论两家企业怎么开发新品,花多少钱打广告,并不再是决定因素,要想打破目前的竞争僵局,就看谁先出现重大失误。这个赛道的其他玩家更是清楚:产品上的创新,只是给头部企业做嫁衣。
对于这一点,白家阿宽已经有过“切身之痛”,此前它在大单品方面的成功试水,已经引来其他新消费品牌和巨头的环伺。就在白家食品(白家阿宽前身)尚未成名时,就引来了河南方便面企业白象食品的模仿,最终作为原告方的白家食品官司失利,最后以改名事罢。
此外,报告期内,白家阿宽的线上渠道的销售收入分别占公司主营业务收入的47.53%、50.46%、61.34%和63.58%,如今超过6成已经要依赖线上。这也折射,白家阿宽可能尚无与巨头争抢线下的实力。
对于白家阿宽这样的新品牌来说,成功上市获得更多的资本力量,才能跑得更快,利用速度在巨头压迫的夹缝中杀出一条更好的存活之路。
今麦郎和白家阿宽,前者已经四次冲击资本市场失利,虽然急需资本支撑、完成蜕变,但毕竟已经卡位到“市场老二”的江湖地位,而后者,如果错过此轮上市良机,大概率仍脱离不了主营“代工厂”的命运,以此避开巨头的直面竞争。



评论