文|35斗
近日,农业农村部印发《“十四五”全国农业机械化发展规划》,提出要加快补齐丘陵山区农业机械化短板。
前不久,威马农机IPO获受理,拟募资3.5亿元。这家在2021年最后一天冲进创业板IPO的农业机械公司成立于2009年5月,经过足足12年的沉淀才准备好进行这一次飞跃。
相较于欧美等国家,我国农业机械化开始较晚、水平较低,山地丘陵地区尤其如此。然而,我国农业生产地形地貌复杂多样,大致可以称为“三分天下”,即山地、丘陵和平地各占三分之一。
其中,山地丘陵地区约占我国国土面积三分之二。在我国南方地区,山地丘陵比例超过60%的省份有10个,依次是贵州、云南、四川、福建、广西、江西、浙江、广东、湖北和湖南。显然,山地丘陵地区的农业发展情况对我国农业产业发展影响巨大。
而从农田所处地形条件来看,山地及丘陵地区与平原地区相比具有坡度更大、地块更不规则、地貌条件更复杂、交通条件更恶劣等特点,适应平原地区的大型农业机械通常无法在山地和丘陵地区使用,因此山地丘陵地区农业机械化水平相对较低。
着眼于此,威马农机深度聚焦山地丘陵农业机械领域,致力于改善我国山地丘陵地区耕种管收综合机械化率较低的传统业态,解决我国农业机械化在耕地类型、作物品类等环节存在的严重不平衡、不协调和不充分问题。
聚焦山地丘陵农业机械,产品销量连续三年位列全国第一
威马农机主要从事山地丘陵农业机械及其他动力机械产品的研发设计、生产制造和销售。其中,山地丘陵农业机械产品主要包括耕整地机械、田间管理机械、农用搬运机械、收获机械、排灌机械、内燃机等;其他动力机械产品主要包括扫雪机、发电机组等。

表1:公司主要产品、产品类型及主要用途,图源:威马农机招股书
其中,威马农机推出的新能源电动农业机械较为特别,具有结构简洁紧凑、控制灵活、低碳高效、无尾气、无噪音污染和维护成本低等特点,能够较好满足经济作物耕、种、管、收环节的机械化需求。
基于这些产品,威马农机采用直销与经销相结合的销售模式实现收入和获取利润。2018年、2019年、2020年和2021年上半年,直销模式收入占主营业务收入分别为64.14%、61.69%、64.26%和63.32%,占比较高,分为自主品牌销售和ODM定制销售。经销模式收入占主营业务收入分别为35.86%、38.31%、35.74%和36.68%,占比相对较低,均为买断式销售。
自有品牌直销模式下,威马农机的客户主要为与其长期合作的下游整机厂商;ODM模式下,威马农机根据客户需求设计、生产,并贴牌销售;经销模式下,威马农机的下游客户主要为境内外经销商。
具体而言,威马农机的产品销往瑞典、印度、巴西、菲律宾、俄罗斯、罗马尼亚、土耳其、伊朗、加拿大、美国等全球70多个国家和地区,积累了一批优质国际客户资源。比如,世界园林机械龙头企业富世华集团、全球最大的户外动力设备汽油发动机制造商百力通集团等国际知名企业。
参加行业展会、主动拜访客户以及通过电视广告宣传等都是威马农机获取订单的主要方式。2018年至2021年上半年,威马农机整体主营业务收入构成情况如下表所示,其中山地丘陵农业机械相关产品收入占总收入的比例超77%。

表2:威马农机整体主营业务收入构成情况,图源:威马农机招股书
值得一提的是,作为山地丘陵农业机械行业领先企业,威马农机的微耕机、田园管理机等产品销量自2018年连续三年位列全国第一。
多项技术行业领先,拟新建智能化柔性化生产基地
从发展历程来看,威马农机自成立以来,依托内燃机及核心零配件的自产优势,以及在山地丘陵农业机械领域形成的品牌优势,积极响应市场需求,不断完善和拓展更多领域的终端产品,在构建全球化营销网络的同时,实现了扩大自主品牌产品市场推广力度和品牌知名度。
2009年,威马农机创始团队依靠多年积累的农业机械行业研发及生产经验设立公司,形成了包括耕整地机械、内燃机等在内的山地丘陵农业机械系列产品。
随后,威马农机不断完善和拓展产品序列,探索更多耕整地类、田间管理类和收获类山地丘陵农业机械系列产品的市场潜力,先后研制出适合我国山地丘陵地区农业生产及运输的田园管理机、田间搬运机和小型收割机等系列产品并成功推向市场。
2015年,顺应行业环保以及智能化发展趋势,威马农机开始布局山地丘陵农业机械领域新能源产品,先后成功开发出系列电动产品。
2017年,在时机成熟的背景下,威马农机加大对扫雪机产品的研发和投入并成功推向市场,不但创造了新的利润增长点,且提升了淡季的产能利用率,扫雪机和农业机械的季节性互补对其平滑产能利用意义重大。
发展至今,威马农机已拥有专利123项,其中发明专利9项,拥有直连微耕机的常开离合技术、微耕机的转向功能技术、同轴正反转技术、微耕机的轻量化技术、发动机联动控制技术、发动机多重过滤进气净化技术、单缸风冷柴油发动机燃油供给及排放控制技术、单缸风冷柴油发动机机内净化及尾气净化排放技术等在内的多项核心技术,且多项技术在行业内保持领先水平。
从专注于山地丘陵农业机械产品的研发设计、生产制造和销售出发,到致力于打造世界山地丘陵农机顶级品牌,威马农机瞄准了行业痛点,并且在真正解决这些问题。
本次,威马农机募集资金是基于国家政策鼓励推动智能工厂、数字化车间建设,以及公司现有产能严重不足的背景,拟新建智能化柔性化生产基地,围绕“智能制造”进行深度布局,建设标杆型基地,助力产业升级,同时显著增加产能储备,充分响应市场需求,助力新技术、新产品的产业化落地,同步搭建满足SKD模式和CKD模式的全新产线、搬迁配件生产车间,确保经营场址稳定性。

表3:本次募集资金拟投资的项目,图源:威马农机招股书
市场呈增长态势,2022年全球市场容量或达1332亿美元
放眼全球,目前全球农业机械制造行业已经形成国际巨头规模化竞争和中小企业细分市场竞争并存的局面。欧美地区形成了约翰·迪尔公司、凯斯纽荷兰公司、爱科公司、克拉斯公司和赛迈道依兹公司五大农机集团,日本则形成了以久保田株式会社为首的四大农机生产巨头。
这些国际农业机械生产巨头建立了全球的销售网络和生产基地,产品质量好,市场占有率高,占据了农业机械制造行业的中高端市场。其余中小企业专注细分市场、坚持自主产品特色、与国际巨头错位发展,两者形成互补的发展格局。
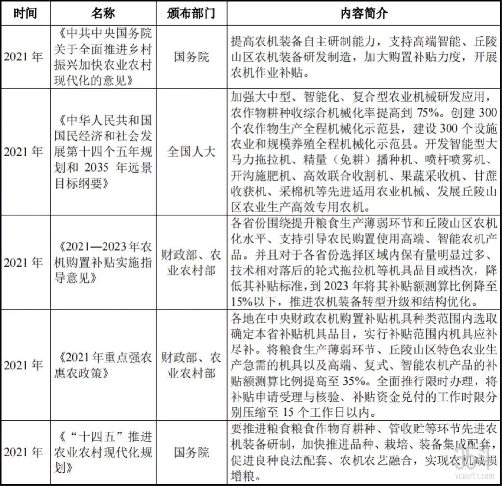
回看国内,近年来国家陆续出台产业政策鼓励农业生产全程机械化水平的提升和提档升级,充分发挥农业机械在集成技术、节本增效、推动规模经营等方面的重要作用,实现农业现代化,重点支持突破山地丘陵机械化制约瓶颈,推进农机深耕深松作业。此外,国家对农业机械的相关补贴政策则极大程度上释放了农机购置需求。

表4:2021年农业机械行业相关政策,图源:威马农机招股书
我国人口数量庞大、农业经济发展潜力可观,这将带动农业机械需求的持续扩大,进一步提高农业机械的生产规模。而行业主要政策则有利于规范我国山地丘陵农业机械行业的市场秩序,引导企业加快产业结构升级和提高技术水平,进一步增强企业的市场竞争力。
依据德国机械设备制造业联合会(VDMA)分析,随着以中国为代表的亚太地区农业机械化的发展,未来全球农业机械市场将整体呈增长态势,预计到2022年全球农业机械市场容量将达到1332亿美元。

2015年-2022年全球农业机械市场规模(单位:亿美元),数据来源:德国机械设备制造业联合会(VDMA)
未来,随着国家利好政策持续助力,土地流转改革全面落地,农业现代化持续升级,以及“一带一路”等国际发展战略持续刺激农机出口,我国农业机械行业发展还将出现更多的机遇,国内农民可以挑上“金扁担”,国际化前景亦广阔。而在这个过程中,农业机械企业将大有可为。
资料来源:威马农机招股书


评论