文丨西部城事 西部菌
又一份重要文件正式亮相了。
1月18日,《十四五”现代综合交通运输体系发展规划》正式印发,这是一份事关未来五年全国交通甚至城市发展格局的规划。
其中对建设目标进行了明确。比如,250公里及以上时速标准的高速铁路网对50万人口以上城市覆盖率达到95%以上;重点城市群一体化交通网络、都市圈1小时通勤网加快形成,沿边国道基本贯通。
规划还提及了一些重点城市群、都市圈和城市。那么,哪地区和城市的交通地位实现了有力提升,哪些地方又将大为受益?
01
首先,根据规划的安排,中国的交通枢纽格局逐渐清晰。
关于“打造综合交通枢纽集群”,规划提到,建设京津冀、长三角、粤港澳大湾区、成渝地区双城经济圈等国际性综合交通枢纽集群,提升全球互联互通水平和辐射能级。
成渝双圈又一次和三大超级城市群并列,被定位为国际性综合交通枢纽集群。这等于是成渝第四极的再次认证。
这一表述,和去年公布的《国家综合立体交通网规划纲要》相呼应——该纲要将重点区域按照交通运输需求量级划分为三类,其中“京津冀、长三角、粤港澳大湾区和成渝地区双城经济圈4个地区作为极”。

来源:规划
成渝双圈地位的抬升,是显而易见的。事实上,在十三五的交通规划中,三大城市群基本是作为单独一档被单列。
比如打造国际枢纽机场,十三五交通规划提到,“建设京津冀、长三角、珠三角世界级机场群”。而本次规划提到,建设京津冀、长三角、粤港澳大湾区、成渝等世界级机场群。
其重要背景之一便是天府机场的开通运营,成都继北京之后迈入双4F机场时代。
而谈到“补齐西部地区交通基础设施网络短板”,规划特别点名成渝——打造成渝地区双城经济圈1小时交通网,畅通多向出川出渝综合运输通道。
当然,相较于三大城市群,成渝双圈无论是基础设施建设水平,还是客货运流量,都存在着一些差距。所以,在一些具体的进度安排上,它们各有侧重。
如城际铁路和市域(郊)铁路建设,三大城市群是“整体推进”,成渝双圈是“有序推动”。至于城际铁路网络,到十四五末期,三大城市群要“基本建成”。
另外,四大城市群的四极地位,更多体现在综合交通枢纽上,但在一些具体的领域,不同区域有不同的优势。

来源:规划
如水运方面,规划提到,要建设京津冀、长三角、粤港澳大湾区世界级港口群,还要“推动上海市、江苏省、浙江省、安徽省共建辐射全球的航运枢纽”。身居内陆的成渝双圈则无缘此项枢纽红利。
此外,同样位于沿海的山东和东北也被点名——支持山东打造世界一流的海洋港口,推进东北地区沿海港口一体化发展。
可以发现,三大城市群之所以能有今天的地位,一个重要因素在于,在水陆空任何一个细分的交通领域中,它们都做到了不缺席,有绝对的枢纽优势在。
02
宏观层面,以城市群为代表的交通枢纽四极格局,进一步清晰明了,那么,具体到城市,又是如何安排的呢?
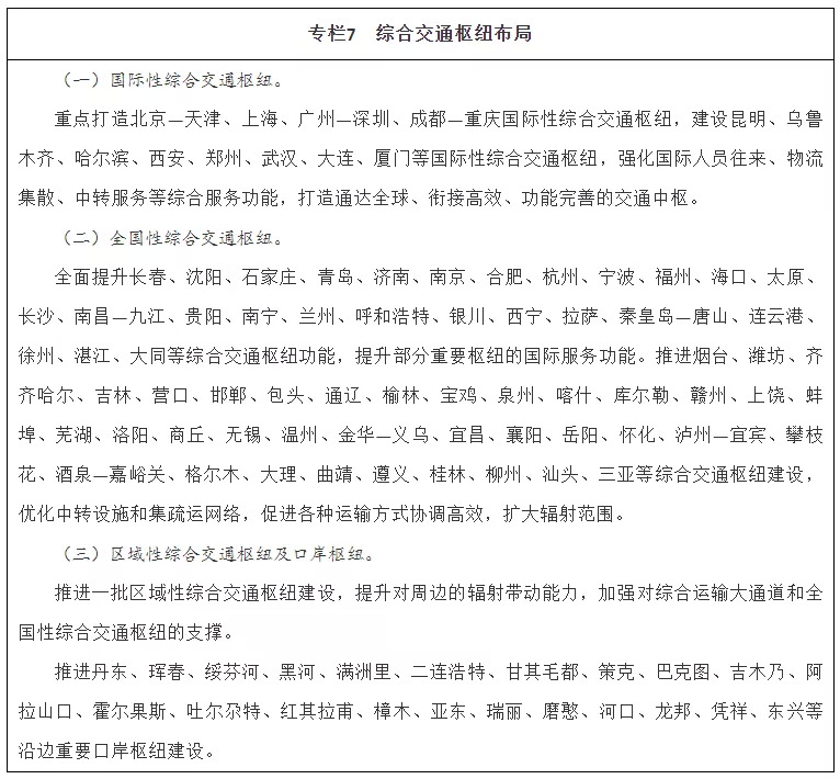
此次规划的一个重要看点在于,将所有城市分成了三个等级,分别是,具有全球辐射能力的枢纽城市,具有国际门户作用的枢纽城市,以及具有全国集聚辐射功能的枢纽城市。

来源:规划
其中,位居最高等级的有全球辐射能力的枢纽城市为:北京、天津、上海、广州、深圳、成都、重庆,一共7个。
位居第二梯队的具有国际门户作用的枢纽城市为:南京、杭州、沈阳、大连、哈尔滨、青岛、厦门、郑州、武汉、海口、昆明、西安、乌鲁木齐、宁波,一共14个。
处在第三阵营的具有全国集聚辐射功能的枢纽城市为:石家庄、太原、合肥、济南、长沙、南宁、兰州,一共7个。
先看第一档。
7个城市都来自四极,而天津、成都、重庆和四大一线城市并列,延续了十三五的综合交通枢纽布局。其中十三五具体表述为,“重点打造北京—天津、上海、广州—深圳、成都—重庆国际性综合交通枢纽”。

来源:十三五交通规划
最大变化是第二档城市。我们来看十三五交通规划的表述:建设昆明、乌鲁木齐、哈尔滨、西安、郑州、武汉、大连、厦门等国际性综合交通枢纽。共8个城市
而十四五规划中,位居第二梯队的城市,则从8个扩容到14个。并且它们被定位为有“国际门户作用”的枢纽城市,而不是像十三五规划那样,和7个第一梯队城市,共用“国际性综合交通枢纽”的头衔。
最新升级的城市名单,分别为南京、杭州、沈阳、青岛、海口、宁波。在十三五规划中,它们都属于“全国性综合交通枢纽”,现在实现了枢纽地位的一次大升级。
这6个新晋级的城市,好几个都提出了争创国家中心城市的目标。而现有的国家中心城市,全都是第一档和第二档的交通枢纽,此次的地位升级,对它们竞争国中将有大有帮助。
03
除了上述城市外,规划还间接点名了一批城市,比如涉及民用运输机场建设重点工程,规划提到:
实施广州、深圳、昆明、西安、重庆、乌鲁木齐、哈尔滨等国际枢纽机场和太原、沈阳、福州、杭州、宁波、合肥、济南、武汉、长沙、南昌、南宁、拉萨、兰州、银川、西宁等区域枢纽机场改扩建工程,建设呼和浩特、厦门、大连、三亚新机场。
机场城市也分为了两个梯队——国际枢纽机场,以及区域枢纽机场。另外,呼和浩特、厦门、大连、三亚喜提新机场。
关于发展现代邮政快递服务,规划提到,加快建设邮政国际寄递中心,建设南昌、长沙、成都、郑州、南宁、南京、大连、义乌等邮政处理中心和国际邮件互换局(交换站)。
总体来看,据不完全统计,上海、广州、天津、重庆、宁波、厦门被点名次数超过10次;深圳、杭州9次;北京、武汉8次;南京、西安、舟山、成都7次。
从点名的次数看,各个城市在国家交通布局中的地位,基本一目了然了。
此次规划还有一个重要说法值得留意:不断增强对经济社会发展全局和国家重大战略的保障能力,有效支撑引领区域协调发展、乡村振兴和新型城镇化。
交通规划是为重大战略提供保障,换句话说,一旦纳入重大国家战略体系,地区或城市的交通枢纽地位,会在国家层面得到政策加持。
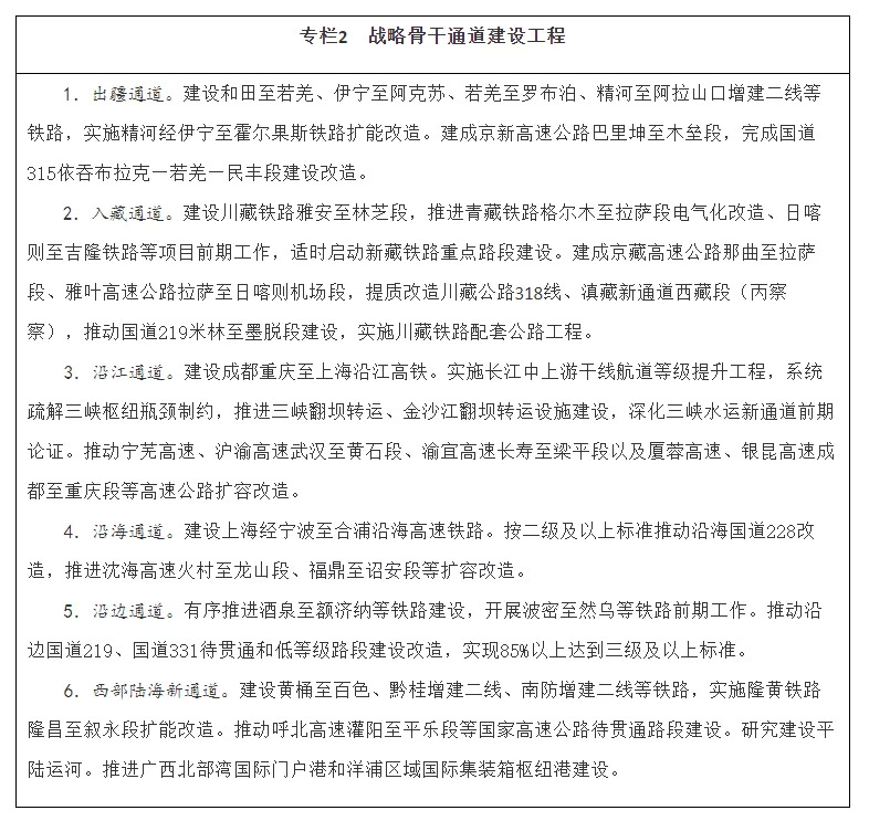
比如规划中,对涉及西部陆海新通道的国家战略也有相关表述:
推进重庆西部陆海新通道物流和运营组织中心、成都商贸物流中心、广西中国—东盟多式联运联盟基地和服务中心建设,布局建设沿线物流枢纽和口岸。
重庆、成都、广西等地区再次被点名。这符合最新的战略思路——国际形势变化,内循环的重要性提升,内陆城市获得了更大的机遇。
同理,在提及“做优中欧班列品牌”时,规划提到,建设成都、重庆、郑州、西安、乌鲁木齐等中欧班列集结中心示范工程,对上述5个城市委以了示范的重任。
另外,既然是要引领区域协调发展,对一些发展落后或者掉队的地区,规划也提出了明确的政策支持。
如对相关边境城市的公路、机场等基础设施,采取了新建、改扩建的相关安排,这些地区将不同程度受益。


评论