文|动脉网
从去年年初到现在,医美上游持续火爆。
怎么说?从登陆二级市场企业的股价来看,哈三联、爱美客、华熙生物、昊海生科、华东医药、奥园美谷等头部上游企业的股价去年皆实现了上涨,涨幅分别为125.5%、49.7%、7.2%、9.6%、55.6%、40.6%(2021年12月31日股价与2020年同期相比)。去年上半年最热闹的时候,哈三联、奥园美谷的涨幅甚至都超过了200%。
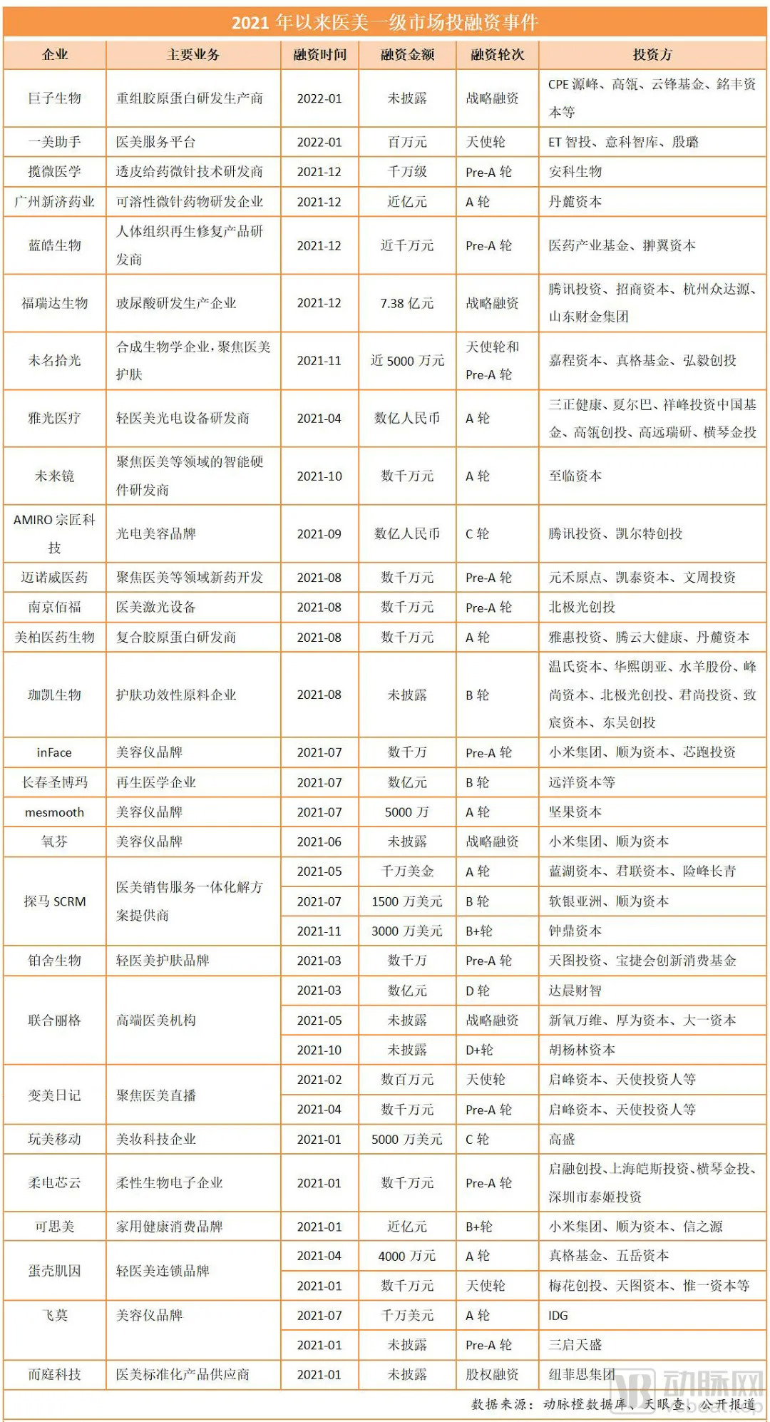
再看一级市场,根据动脉橙数据库数据,2021年到现在我国医美行业共有28家企业完成融资,总吸金额超30亿人民币,创下了历史新纪录。
其中,23家为上游企业,占比高达82%。更重要的是,它们背后站着的投资方阵容十分豪华。无论是腾讯、小米等巨头企业,还是软银、IDG、北极光、高盛、高瓴、真格基金、云锋基金等顶级投资机构,它们的名字纷纷出现在医美上游企业的融资新闻里。另外,多家企业出现了投资人投完后再追加额度的情况。

“一家做生物活性原料的早期医美企业在完成数千万的融资后,一下吸引了十多家机构想要去拜访。”一位关注医药行业的投资人王寒告诉动脉网,“到现在,这个项目抢手到必须要找老股东这样的熟人关系才能与企业创始人搭上话,通过第三方或媒体对接都不太容易。”

更有意思的是,原本主营业务为房产运营的奥园美谷从2020年底完成更名并宣布进入医美赛道开始,在去年与肌源医药、KDMedical等企业签署了多项有关高端医美护肤产品的战略合作协议,从而正式挤进医美上游,股价在2021年实现几连跳。
行业超高的热度,实际来自底层逻辑的变化。
“未来5到10年,行业发展的驱动力不是需求,而是上游。核心驱动力是材料和技术。”銘丰资本创始合伙人金雪坤表示。
“这几年人们的消费特点正在发生重大变化,加上爱美客、华熙生物的龙头示范效应,表明医美上游能诞生巨头企业,这也是吸引投资机构押注的重要原因。”北极光创投合伙人宋高广告诉动脉网,从事医疗的投资人越来越多,专业人才集聚也促使医美上游的投资热闹。
可以看到,自2021年始,医美上游正成为兵家必争之地。
医美上游为何如此火热?2021年以来的重大变化是什么?有哪些新的趋势正在出现?还有哪些难题待解决?针对这些问题,动脉网通过梳理,以及与多位行业人士和投资人访谈,以期一窥问题的答案。
谋篇:砸下逾20亿,资本为何集体到医美上游掘金?
从整个医美行业2021年的情况来看,上游是融资频率和吸金总额最大的领域,超过了往年一直领跑的中游医美服务机构。
投资机构纷纷切换领域,实则与行业的现状有关:我国医美产业链当下的典型特征是价值分布不均衡,上游企业营利能力强劲,但中下游企业盈利情况略显乏力,头部效应加剧。
何以见得?动脉网翻阅哈三联、爱美客、华熙生物、昊海生科、华东医药、奥园美谷6家医美上游企业的财报后发现,它们的净利润在2021年前三季度分别为5.398亿、7.089亿、5.553亿、3.105亿、18.95亿、2.11亿,净利率分别为76.17%、69.25%、18.39%、24.65%、7.49%、14.79%。
这样的净利水平,放在A股4000多家公司里,普遍处于最前列。
而在整个医美产业链中,医美服务机构和流量平台等中下游企业,平均毛利润分别为50%-70%,平均净利润只有5%-15%。能使平均净利润维持在20%~40%的上游企业,自然成为了投资机构们的香饽饽。

图片来源:苏宁金融研究院、銘丰资本
另一方面,我国医美行业渗透率仅3.6%,而对标发达市场10%左右的市场渗透率(艾媒咨询研究数据),未来我国医美消费人群有望突破1.5亿。也就是说,医美需求在较长一段时间仍将十分旺盛,而上游的材料和技术可以让潜在的需求变成现实。
2021年的市场数据表现可以佐证。比如玻尿酸三巨头华熙生物、爱美客、昊海生科的业绩持续上涨,仅上半年三家营收便达到了35亿元,核心原因就在于用户对玻尿酸产品的持续青睐。
在銘丰资本创始合伙人金雪坤看来,材料和技术可以让潜在的需求变成现实,而材料和技术多数掌握在上游企业手中。“像当年的苹果手机一样,当时其实并不知道有这么一个需求,但有了苹果手机以后才知道这是需要的,材料和技术可以驱动一个行业产生变化。”
一言以蔽之,凭借超强的吸金能力和竞争壁垒,以及能诞生龙头企业的巨大潜力,我国医美产业已经真正开始进入到以技术、产品创新为王的业务增长阶段。
在此背景下,寻找满足新消费群体的新材料、新技术,以及通过数字化技术提升服务边界和效率等的创新企业,将成为接下来医美行业的主流。
战局:龙头企业打响“注射战”,资本蜂拥护肤原料与美容仪
2021年,医美上游企业在轻医美产品领域加速发力,掀起了一波医美产品上市潮。
最受关注的便是再生类注射剂相关产品的相继获批。2021年4月,华东医药全资子公司Sinclair的产品Ellansé“少女针”收到国家药品监督管理局颁发(NMPA)的《医疗器械注册证》;同月,长春圣博玛的“聚乳酸面部填充剂”获批,成为我国获批的第一款三类医疗器械资质的“童颜针”;6月,爱美客的左旋乳酸-乙二醇共聚物微球的交联透明质酸钠凝胶”(第二款三类“童颜针”)获批上市。
作为胶原蛋白增生剂,“童颜针”和“少女针”的适应症相同,皆可用于改善皱纹、增加弹性、紧致、提升。两者的不同主要来自于成分,童颜针是聚左旋乳酸,少女针则为70%的PB-S生物降解材料(Carboxymethylcellulose,CMC)和30%的微型晶球聚己內脂(Polycaprolactone,PCL)所组成,某种层面上“少女针”塑形效果更好,因此也被称为“童颜针”二代。
根据方正证券的数据,我国的少女针/童颜针市场空间将在2025年增长到近30亿元,持续保持每年20%以上的增长率。
童颜针/少女针作为大单品现金奶牛业务,接下来在2022年的市场放量中竞争会变得更加激烈。
去年6月,山西锦波生物“重组Ⅲ型人源化胶原蛋白冻干纤维”获批上市。产品可用于面部真皮组织填充以纠正额部动力性皱纹(包括眉间纹、额头纹和鱼尾纹),成为我国自主研制的首个采用新型生物材料——重组人源化胶原蛋白制备的医疗器械。
与此同时,四环医药、尚礼、高德美、韩国Regen等品牌也正在进行注射类产品的临床试验、NMPA注册申报,龙头企业的“注射战”无疑已经正式打响。
作为上游壁垒最高的赛道之一,肉毒素在2021年正式开启商业竞争的“四强格局”:国家药品监督局批准的肉毒素产品达到了4款,分别是艾尔建的保妥适、易普森的吉适、韩国生物制药公司的乐提葆、兰州生物制品研究所的衡力,其中有三款均为进口产品。
从四家的竞争差异化来看,保妥适和吉适主要定位人群是贵妇,价格高昂;乐提葆主要针对的是时尚年轻人,价格处在中间段;衡力则主要聚焦学生人群,价格便宜。
“肉毒素是一个供给市场,只要产品定位明晰,一获批上市便能迅速抢占市场。”王寒表示,以乐提葆为例,其获批后,在2021年上半年发货就接近20万瓶。

图片来源:东吴证券《掘金肉毒素:高门槛,强增长的医美上游注射产品》
从数据中便可一窥肉毒素的受欢迎程度。艾瑞咨询报告显示,2021年肉毒素占据了注射类医美消费52.9%的市场,但渗透率还有很大增长空间。中国整形美容协会数据显示,我国市场上玻尿酸、肉毒素类产品70%左右是假货水货。2020年,我国正规肉毒素销量仅占34%。
丰厚的市场回报也让肉毒素市场的潜在竞争加大。目前从全球来看,在研的肉毒素至少有5家,其中商业化进展最快的是德国Merz和精鼎医药的Xeomin,预计将于今明两年上市。
王寒表示,由于肉毒素本身作为毒麻药品的特殊性,因此国内企业普遍选择用代理的方式,缩短上市进程,这使得肉毒素产品的竞争,已经成为了一场与时间赛跑的游戏。“2022年还会延续去年的趋势,而精准定位、具有独特优势或营销能力突出的肉毒素品牌有望攫取更大的市场份额。”
玻尿酸作为最成熟的医美类产品之一,在2021年开始向功能食品等领域切入。由于爱美客、华熙生物、昊海生科三家龙头在二级市场的亮眼表现,玻尿酸在去年大热了一把。据沙利文预测,2024年玻尿酸市场有望达到120亿元人民币,市场仍将持续扩容。
竞争格局方面,国内获批的玻尿酸厂家非常多,国外品牌产品几乎均已进入国内,国产获批厂牌达到18家。但是,占据市场主要份额的主要为四家进口产品和爱美客等三家国产品牌。
进口方面,华东医药代理的韩国LG伊婉、美国艾尔建的乔雅登和高德美的瑞兰占据销售额的前三名;其中伊婉以高性价比占据22%的市场份额,位列第一;国产方面,爱美客、华熙和昊海生科定位为中低端,其中爱美客的嗨体由于针对颈纹的差异化定位以及许可证稀缺性成为国产中的佼佼者。
“玻尿酸未来‘医’的属性会逐渐淡化,其使用场景和使用频率会不断趋近护肤品这一‘美’的属性,从而使其在美妆、功能性食品等领域的市场份额逐步扩大。”王寒表示。
就在2021年初,国家卫健委正式批准了玻尿酸作为新食品原料的请求,一时间众多企业纷纷入局,欲意抢占口服玻尿酸这一赛道。例如华熙生物推出了“水肌泉”玻尿酸饮品,网红品牌汉口二厂也推出了玻尿酸气泡水“哈水”等。
美妆护肤方面,以腾讯投资的福瑞达生物为例,其除了原料的研发、生产与销售等业务外,目前拥有专研玻尿酸护肤的“颐莲”、微生态科学护肤的“瑷尔博士”等11个品牌。
达晨投资的玻尿酸企业梅晔生物也专注在美妆护肤,主营凌博士(护肤品)、FMFM(身体护理)、自然旋律(护肤和洗护)三个品牌。其中,凌博士(护肤品)核心成分是全分子量玻尿酸GaussianHA,于2021年推向市场,上市5个月销售额已近2亿元。
华熙生物的财报显示,在营收结构中,华熙生物的“功能性护肤”的收入达到了13.46亿元,首次超过了产品原料的7.03亿元,以及医疗终端产品的5.76亿元的收入。从这可以看出玻尿酸仍有不错的市场潜力待挖掘。
可以预见,进入2022年,玻尿酸将持续向功能性护肤和美妆等赛道延伸,从而拓展更大的市场边界。
除了再生类注射剂、肉毒素、玻尿酸三大领域被龙头企业竞相角逐外,诸如医用敷料、功效型护肤品、化学焕肤药物、微针等细分领域也在2021年引起一二级投资方密集关注。
2021年冲击上市的敷尔佳、创尔生物,以及获得融资的铂舍生物、未名拾光、珈凯生物、迈诺威医药、广州新济药业等企业便聚焦在这一块。
敷尔佳和创尔生物皆是医用敷料(网称“医美面膜”)的龙头企业。敷尔佳产品包括医用敷料贴及贴、膜(含涂抹式面膜)类等,创尔生物产品包括创福康系列与创尔美系列,前者主要用于创面的辅助治疗,后者主要用于皮肤屏障护理等。
根据招股书,2018年到2020年,创尔生物的营业收入分别为2.14亿元、3.03亿和3.03亿元,归母净利润为6708万元、7322.78万元和9249.81万元。然而2021年上半年,创尔生物业绩下滑明显,营收仅1.08亿元,同比下降17.74%,归母净利润为2122.72万元,同比下滑45.1%。
这背后的原因在于政策的收紧。去年,国家药监局对所谓“医美面膜”“械字号面膜”产品监管加强,致使医用敷料市场靠营销带动营收大幅增长的历史一去不复返。
更重要的地方在于,医用敷料的研发壁垒还没有达到很高。根据敷尔佳招股书,2018年到2021年1季度,其研发投入分别约为30.万元、60万元、148万元和13万元,占营业收入的比例分别为0.08%、0.04%、0.09%及0.04%,截至去年3月31日,敷尔佳共拥有员工291人,其中研发人员2人,占员工总数0.69%。
从这点看,医用敷料行业若想出现真正的巨头企业还有很长的一段路要走。截至目前,敷尔佳、创尔生物IPO皆折戟,后续市场表现待考验。
但即便如此,作为医美上游的一个重要门类,医用敷料在一级市场受到的追捧仍然不减。巨子生物就在近期获得了一轮数十亿级的融资,投资方据悉包括了高瓴、CPE、銘丰资本等。
2021年完成融资的铂舍生物、未名拾光、珈凯生物等皆聚焦在护肤品牌和护肤原料领域。
铂舍生物主要聚焦皮肤抗衰老问题,其构建了一套“仪器+精华耗材的组合打法”。目前品牌产品线主要分为瞄准家用场景的轻医美科技护肤产品如家用水光注氧仪、冻干精华原液等,以及日常功效型产品如修护面膜、清洁啫喱等。2021年,品牌线上客单价约为800元左右。
未名拾光是一家合成生物学企业,其聚焦护肤原料领域,现已建立了植物与人体的天然生物活性分子数据库,并基于此设计并交付了一款来源于胶原蛋白的具有抗衰功能的护肤原料。
珈凯生物也聚焦护肤原料领域,主打活性物质,其依托皮肤微生态、细胞自噬以及3D仿真皮肤模型构建等技术,为护肤品品牌提供包括舒敏、全面修复、祛皱、美白、头皮养护、保湿、控油抑痘、抗氧化、抗蓝光等近百种产品,直接或间接为资生堂、华熙生物、上海家化等上千个国内外化妆品品牌提供产品和服务。
“我们投资珈凯生物的逻辑有四点,一是珈凯生物深耕护肤原料十几年,在行业有非常好的口碑;二是从市场需求来看,化妆品企业对功能性原料有持续稳定的需求;三是竞争层面,由于单个企业采购的原料规模比较小(100到500万元左右),下游品牌方自建的动力很小;四是珈凯生物现在每年有五六千家采购方,且仍在加速成长中,具有成为细分龙头企业的潜力。”北极光创投合伙人宋高广表示。
在微针技术、医美相关创新药等领域,广州新济药业、揽微医学、迈诺威医药均获得了融资。
微针重要的作用是提高药物的给药效率和改善病人的依从性,对于医美行业来说是一个新的技术增量。广州新济药业有六大核心制剂技术,可溶性微针产业化制剂技术是其中之一,现目前未有产品上市。
迈诺威医药成立于2021年2月,聚焦医美等领域的新药开发,目前有1个医美领域产品处于临床研究,另有多个医美等领域产品正处于临床前开发阶段,预计2022年能够完成3-4个产品在中、美的IND申报。
近期刚完成了来自安科生物千万级融资的揽微医学成立于2016年,以上海交通大学博士团队微核心,已先后突破微针药品级GMP量产的两大难点:高精度微针模具设计制备和自动化、模块化生产工艺,可充分满足药品级微针生产的一致性、自动化以及洁净度要求。
“医美上游一般是原有材料上的一些创新,或者进行生产方式的创新,这些都是慢慢迭代的。爆发性节点还尚需时日。”王寒表示。
美容仪可以说是2021年医美上游融资的香饽饽,飞莫、氧芬、mesmooth、inFace、AMIRO宗匠科技等全是此类品牌。
这背后,是在新消费的东风下,国产品牌逐渐崛起。一直以来,进口美容仪在我国市场中占据主导。这里面包括2012年便进入我国市场的美国美容仪品牌科莱丽(Clarisonic),以及后续进入的雅萌、ReFa、飞利浦、dr.arrivo、Tripollar、Ulike、notime、FORED、慕金等。
“近年相关技术的成熟使得小巧便携的家用美容仪具备了专业的美容功能,一下获得了年轻用户的欢迎。”一家FA机构的投资总监告诉动脉网,例如射频美容仪因其利用真皮层胶原纤维在达到一定温度时会产生收缩的原理,能为用户带来紧致肌肤、淡化皱纹的效果而迅速走红。加之国潮热,资本蜂拥美容仪便成了顺理成章的事。
动脉网在京东平台上对主要的美容仪品牌进行了搜索,发现目前已有部分国产品牌开始热销,比如小米、金稻、兰黛美妍、曲草堂、小熊电器、COSBEAUTY可思美、AMIRO宗匠科技、Femooi飞莫等品牌。
根据多位投资人的表述,行业内对于我国美容仪市场的规模持较为乐观的态度,预计3年内到300亿元。另外,我国市场规模在全球占比目前不到10%,内部需求仍然很大。根据智研咨询的《2020-2026年中国美容仪行业市场规模调研及发展趋势分析报告》,目前我国美容仪产品产量增速逾20%。
从市场格局看,主流的美容仪主要分为五类,分别是超声类、微电流类、射频类、光谱类、注氧类。从效果上来看,超声类主要为用户进行面部的清洁滋养;微电流能够扩张肌肉纤维张力,从而达到提拉的效果;射频类则是刺激真皮层的成纤维细胞,以此促进胶原蛋白的再生;光谱类的作用是抚平细纹、保持肌肤活力;注氧类能刺激干细胞生长分裂,加速伤口愈合、炎症恢复等。
“超声类、光谱类、射频类、微电流类这四种已经有相对成熟的产品,而注氧类是近年来新起来的品类,还有待市场验证。”上述FA投资总监表示。
当然,由于进入门槛低,市场竞争激烈且鱼龙混杂,导致大量效果一般甚至劣质的美容仪产品涌入市场。2020年10月,央视新闻《每周质量报告》曾对美容仪进行调查,发现10款热销美容仪中,有6款产品的镍释放量不符合相关标准,容易导致过敏等问题;另外,还有2款产品存在低温烫伤风险。
在2021年初,国家药监局开始征求《射频美容类产品分类界定指导原则》意见,将射频美容类医疗美容产品界定为第二类、第三类医疗器械,此举意味着射频美容类器械产品监管类别可能要调整。一旦行业规范与标准出台,美容仪市场或将迎来良性发展。
家用小型美容仪主要是销往C端,在产品性质上更贴近于化妆品性质,针对TOB端的大型医美设备在我国目前仍处于起步阶段。
“市面上的明星医美项目如热玛吉、欧星4D也均属于光电类,具有损伤小见效快等特点,整体市场规模上百亿,而上游医美光电设备长期处于两级分化的局面。”青桐资本投资副总裁熊喆告诉动脉网,全球前五大厂商均为欧美、韩系品牌,年销售额在2-6亿美金,其设备动辄上百万且供不应求,毛利高达90%;而中国厂商仍以组装生产山寨机为主,售价不及进口产品1/10,缺乏行业监管具有很大安全隐患,同时由于国产产品在能量稳定性、光路电路结构设计等核心技术上缺乏竞争力,少部分具有研发生产实力的厂商也多转向代理业务,形成拼资源与渠道的混乱竞争格局。
高端产品市场竞争相当不充分,而随着医美行业合规化,下游需求将进一步放大,同时进口产品迭代速度较慢,价格昂贵使大多下游机构难以负担。“在功能参数上与亚洲人种的适配性不足,我们认为这给予了国内厂商弯道超车机会,在长期高端市场缺位后,市场前景和回报已经被不断验证,依托于我国强大的供应链体系和基础研究实力,未来必定有同样做到世界头部水平和体量的中国厂商涌现。”熊喆表示。
比如在高端激光医美设备中,技术难度最高的是铒激光,其次是翠绿宝石激光、红宝石激光、皮秒激光、染料激光等。在进行皮肤管理时,针对各个皮肤部位和不同的治疗护理需求,需要用到不同的激光,正是这个原因导致了不同的激光设备品类较多。
2021年融资的南京佰福主要深耕高端医美激光技术研发和国产化,现已实现了部分设备的国产化突破。南京佰福自主研发了NDYAG调Q激光、1064nm长脉冲激光、755nm翠绿宝石长脉冲激光、2940nm铒激光、1064&532nm百皮秒激光系列产品,相关的技术指标已经达到了国内的领先水平。
在轻医美设备方面,高瓴投资的雅光医疗推出了“水婴肌”系列产品,该类仪器是一款非侵入式无创经皮给药医疗设备,属II类医疗器械,同时也是获得NMPA注册证的无创经皮给药系统。具体来说,其通过在皮肤上施加中频脉冲,使角质层结构发生暂时性紊乱,产生可逆的“电孔道”,实现药物导入。施加到细胞上的电场可以增加细胞膜的通透性,将营养成分渗入真皮层。
“国产声光电这种产品踩在国产替代的大趋势下,还是有不少机会,但能否胜出关键还是看价格和产品本身。”宋高广表示。

图片来源:信达证券《供需旺盛,迎接医美黄金时代》
总结一下,因行业监管相对规范、产业相对集中,包含玻尿酸、肉毒素、再生注射剂类产品的企业将是轻医美市场的中流砥柱,这也使它们成为行业龙头,未来将持续拓展产品线和适应症,通过技术创新拉动行业发展。
声光电类大型设备企业核心看价格和产品,国产替代是机会。护肤品牌、美容仪等消费类企业,持续增强产品力和强化品牌效应成为它们能否脱颖而出的关键所在。
趋势:从轮廓美到状态美,下一个医美爆品会是什么?
金雪坤认为,从需求端来看,医美行业的趋势是从轮廓美到与状态美的结合。
“最早期的医美,消费者都是想要花钱让鼻子、眼睛等部位马上变美,因此早期的、初级的医美就是能够快速解决轮廓美的问题。但这种美是最初级的,进入下一个阶段消费者追求的是轮廓美和状态美的结合,一种更高级的美。”
数据可以反映这一趋势。《2021新氧医美行业白皮书》显示,主要聚焦轮廓美的手术类消费者占比从2019年的34.2%降至2021年的21.3%,主要关注状态美的非手术类消费者占比从则从2019年72.%上升至2021年的83.1%。
比如以光电仪器操作为主的紧致抗衰项目,成为2021全年消费金额最多的项目;此外,以肉毒素注射为主的除皱瘦脸消费,则成为 2021年下单人数最多的项目。从这可以看出,上游端好的产品不缺市场,且大量需求仍待满足。
所以在后续较长的一段时间内,投资机构仍将继续关注底层技术,涵盖针剂、机器设备到材料合成技术、微生物发酵技术、工具平台等领域的优质标的。
不过,医美上游存在技术和工艺上的壁垒,短期实现弯道超车也不太现实。以玻尿酸为例,尽管我国是最大的玻尿酸原料生产过,但在高端产品上与国际同行相比,仍有一定距离。这是在于,生产玻尿酸既需要懂菌种筛选、发酵配方条件及工艺控制等生物发酵技术,还要掌握交联相关的材料学、合成学方面的技术,需要持续的迭代和积淀。
具体到材料类的突破点在何处呢?
金雪坤认为主要有三个方面:一是联合的治疗方案,“治疗方案在未来一定是联合的,例如可以将外用治疗手段和注射治疗手段联合来做。”二是全程管理。三是要加强跨学科运用。
一是跨生命周期的材料,即材料并非短时流行,而是能够流行十年甚至更久;二是跨学科的材料,例如最为人熟知的玻尿酸,就是一种跨学科的材料;三是跨行业的材料,“材料的大品类必须得跨,不然就做不成一个大材料,可能就会流行一段时间就退流行了。”四是材料要具有适应症的延展性,例如肉毒杆菌便既可以被用来祛除皱纹,也可以用来治疗面肌痉挛。
从这个维度看,胶原蛋白和肉毒会是下一个投资热点。胶原蛋白技术在发展,类人源和其它类型的胶原有更好的再生、填充效果,这将带领注射填充逐步进入再生时代。肉毒作为不可替代的品种,新拿证和基于生物工程的新型肉毒也是一个较为不错的投资点。
另外,銘丰资本认为未来在材料和技术领域出现的大维度革新还可能会在以下几个方面发生:
1、基于基因编辑的生物材料可能会改变填充产品现有格局。
2、合成生物学会大大改变化妆品原料市场。
3、创新药行业的蛋白技术应用于医美领域。
当然,不同的应用场景和诉求,对材料及其相关的技术也有不同的要求,这需要医美创新企业们持续摸索,不断积累,甚至面临失败的风险。
对于已经在行业里面已经走出来的龙头企业,比如华熙生物、爱美客、华东医药等,除了持续重视研发和内部创新外,也需要如全球医美巨头艾尔建一样,通过行业内收购整合持续做大做强,从而为自身的成长带来更大的想象空间,
接下来,医美行业大量的投资仍将继续集中于上游。另外,随着监管政策的趋严,医美中下游也会越来越规范,这势必带动行业上游市场的扩容。
当技术不断革新、优质产品频出,医美行业将以更低的价格、更好的效果惠及更多人群。正如著名科幻作家阿瑟·C.克拉克所言,任何足够先进的技术都如同魔法在改造着这个世界。
医美,就是让人们变得更美的那个魔法。
(应采访者要求,王寒为化名)



评论