文 | 五环外OUTSIDE 周嬉皮
编辑 | 车卯卯
从去年年初至今,新冠疫情犹如“蝴蝶效应”般冲击,激起了全球经济的千层浪。与疫情直接相关联的医药产业则站在了风口浪尖上。
2019年“世界药谷”印度一共出口了190亿美元药品,占全球出口总量的近五分之一。然而不为人知的是,印度仿制药的原料也是依赖于中国的供应。中国作为世界上最大的原料药生产国和出口国,供应了全球60%的原料药。
而“中国原料药,浙江台州造”。
台州这座小城,是全国唯一的国家级化学原料药出口基地,化学原料药出口占全国的1/10。可谓是名副其实的“药神”聚集地。
01 注定走上康庄大道
台州的崛起离不开上世纪90年代的一次历史机遇。
上个世纪70年代中期,经济全球化开始起步,到90年代初全球化潮流才真正形成。彼时的中国正好处于深化改革、扩大开放时期,欧美等主流医药工业成熟的国家,借着全球化的脚步把高污染、高能耗的化工制造产业向发展中国家转移,中国便承接了化学原料药的一部分产能。
而台州地理位置优越,处于浙江省东部沿海,濒临东海,拥有海门港、大麦屿港、三门健跳港等港口,是中国黄金海岸线上新兴的组合式港口城市,也因此成为了改革开放的前沿阵地。
并且彼时台州的化学工业基础雄厚,原本就有大量的化学工业社以及肥皂厂,加之地方政府也高度重视、措施得力,自然成为全球原料药生产“转移目的地”的不二选择。
市场需求、地缘因素、国际形势、历史沉淀共同铸成了中国的这座原料药之城,台州由此发展起来。
经过多年发展,台州形成了以海正药业为代表的椒江区块、华海药业为代表的临海区块、天宇药业为代表的黄岩区块、仙琚制药为代表的仙居区块、圣达药业为代表的天台三门区块等五大主要产业版图。同时也托起台州“原料药之都”的名号。

图片:浙江台州化学原料药产业园区官网
台州30多年以来孕育了超过1600亿市值的上市企业,其中近900亿的上市企业的主营业务是原料药。
作为我国唯一的国家级化学原料药出口基地,台州化学原料药出口量近些年一直保持在占浙江省1/3、全国1/10份额的水平,也因此成为全球知名原料药采购“超级市场”。
来自椒江区政府的数据显示,在原料药方面,海正药业在国家抗生素、抗肿瘤药等多个领域中名列前茅。
其中,阿霉素产量占国际市场60%份额,表阿霉素占国际市场70%以上份额,是全球第二家生产生物农药阿维菌素和伊维菌素的厂家,也是我国医药行业唯一一家WHO指定的全球抗结核病药物的生产企业。
在全球战疫中,海正药业生产的“海复康”法维拉韦片也功不可没,驰援了全球26个国家,因此,海正药业还被工信部授予抗击疫情“军工厂”的光荣称号。
改革开放时机,可谓天时;地理位置优越,可谓地利;技术和人力充足,可谓人和。天时地利人和,台州注定要走上康庄大道。
那台州原料药产业发展是一帆风顺的吗?
02 仍有藩篱待冲破
事实上,台州一直有个敏感话题,就是“环保”问题。
在台州当地曾经出现了这样一句口头禅:“只要闻到臭味,说明车子已进入台州。”
台州除医药产业外,还有电力能源、汽摩配件、服装机械等,生产中产生的固体废弃物不经处理丢弃到河流海洋中,废气直接排放到空气中。
台州用走上了“牺牲生态环境来换取的经济发展”这条“弯路”。但台州这座原料药之都,并不是对环境肆无忌惮的破坏,台州的这批原料药企,也是最早进行“三废”治理的企业之一,台州也很早就进行了废水的在线监控。
但是由于台州中小企业集聚、管理难度大,环境治理一直没有取得成效。对于药企来说,环保治理不是简单活,背后需要大量的真金白银去支撑。
而医药企业的治污费用非常高,要花几亿元或者更多,很多企业一年的利润都不足以支撑去搞环保事业,所以在环境执法力度不强的时候,企业宁愿被罚款也不愿对环保工程进行投入。
2015年,被称为史上最严格的新《环保法》正式开始实施,台州也就开始了“零容忍”环境整治。
一方面,针对不改正违法排放污染物的生产经营者,相关行政机关有权从责令改正之日的次日起,按照原处罚数额按日连续处罚;另一方面,直接将2000多家化学原料药企业关到只剩125家。
面对这样的环保高压态势,企业不得不掏出真金白银好好整顿了,但是这也演变成了“有钱人”的游戏,无法承受的中小医化企业即使转移到内陆省份也将被淘汰。
临海医化园区一位大型药企负责人曾表示,企业新上一套日处理能力2500吨污水处理设施及配套高浓度废水预处理设施需要5000万元以上,处理1吨污水的运营成本在200元左右,一天处理2500吨就需要50万元,一年下来就是天文数字。
高压的环保态势也就成了一张大滤网,帮台州筛选了一批高质量的原料药企。
目前,台州市医化行业环保进度正在加快。包括仙琚制药在内的一些代表性企业都已经完成了技术升级,对生产工艺进行优化,也逐步淘汰了老旧厂房。
台州市政府也在环保工作上加了把火。
2020年9月以来,成立了医药化工的工作专班,各个地方还出台了50条医化企业整治措施和30条医化园区验收标准;市财政局还为整治工作专门设立了两亿元的绿色专项资金。不仅如此,台州各地还通过多种形式引入中国环境科学研究院、南京环境科学研究所等专家团队为企业服务。
环保,这座大山阻碍了台州原料药产业的发展,但也终将会翻越。
03 如今迎东风
在艰难翻越环保这座大山的同时,台州原料药企也迎来了东风。
一是疫情让海外国家进入了“重大灾难”的状态,原料药产能向国内转移。
印度是全球原料药市场的主力供应国家,但疫情让印度本国的原料药生产受限,再加上其他国家对印度的旅行限制,导致原料药出现了严重的供应缺口,相比较而言,中国疫情防控较好,具有生产基础,产能自然就向我国转移了。
在今年四月下旬的时候,因为疫情反扑,A股还掀起了一波原料药涨停潮,浙江台州这个“药神”聚集地的几家药企几乎全部迎来暴涨。

而实际上,世界药房看印度,印度占据了全球60%的制剂出口。但中国作为印度制剂的一大上游国家,所以印度很多药品的出口还是得看中国。
最近,新冠病毒摇身一变奥密克戎,疫情再次卷土重来,海外疫情严重恶化,病人数量呈指数型增长。药品短缺只会越来越严重,药品短缺还有可能发展到药品奇缺。没口罩可以不出门,但没药治那恐怕只能上演悲剧了。
虽然西方国家是西药创新药的祖宗,但再创新,也需要我们的原料药。在这种需求大增的情况下,对台州原料药企来说,是机遇。
二是国内政策利好,原料药企话语权上升。
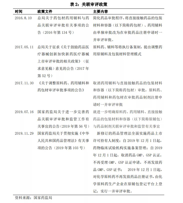
2016年前,国内原料药企地位比较低,不过随着一致性评价、关联审评和集采等政策的颁布,原料药企话语权逐渐上升。
一致性评价要求仿制药要达到和原研药相同的药学等效性和生物等效性,这就推动了整个原料药行业的整体水平提升。

资料来源:国家药监局
关联审评就是将制剂和原料药捆绑,进行同步审批。原料药的质量直接关系到审批结果,并且通过审批后如果想要更换原料药供应商,需再次审核。为顺利过审、保证供应,企业倾向于与质量过硬、供应稳定的原料药企业合作。

资料来源:国家药监局
2018年起,推行带量采购,也就是“集采”,拉开了支付端改革序幕。
集采,是由医保局组织,将全国范围内大部分医疗机构的用药需求做一个大包,然后逐一分配给愿意降价的药企,从而起到一个“以价换量”的过程,也就是价格降低,但是量会往上升。
这就大幅度增加了对于上游原料药的需求。

在集采对供应量的考核要求下,所有制剂企业对上游原料药企态度上有了质的变化:
以前是财大气粗,买方就是上帝,对于原料药公司随便挑。如今找到一家公司就得先签三年的合作协议,因为买不到原料或者原料涨价,对于集采保供的企业是致命的。
曾经埋头赚“辛苦钱”的原料药企,在集采之后,成了“香饽饽”。只要积极布局、提前锁定成本,药企就能对冲带量采购带来药品降价的影响。
如今,迎了来发展东风,台州原料药企要抓住机遇。
04 药神小城的未来
对台州原料药产业来说,曾经“弯道超车”的时代已经过去,绿色发展的“黄金时代”已经来临。
在新冠疫情的背景下,在一致性评价、关联审评和集采等政策的推动下,从前默默无闻承接低端产能转移的制药小镇,未来如何扛起先进制药的大旗,更值得期待。


评论