文|聚美丽 凹凸曼
近日(1月18日),上海市奉贤区市场监督管理局公布关于上海倩菲儿化妆品有限公司(下文简称:上海倩菲儿)涉嫌生产不符合卫生标准化妆品案行政处罚决定书(沪市监奉处〔2020〕262020000012号)。依据《化妆品卫生监督条例》第二十七条,罚款(175189.2元),没收违法所得(37543元)。此前,上海倩菲儿已经因为菌落总数(CFU/ml)超标等原因多次被罚。
而更加值得注意的是,这已经是今年开年之后第N起化妆品因为原料的不合规而被处罚/立案调查的事件。随着新规的落地和执行,化妆原料严管的时代俨然已经到来。
多个品牌/原料商被处罚
无独有偶,国家药品监督管理局在今日(1月20日)公布了,关于14批次化妆品检出禁用原料的通告(2022年第7号),通告中显示:标示为生产企业江苏娇颜芭比化妆品有限公司、品牌运营商童泰生物科技(上海)有限公司生产的童泰七草修护霜等14批次化妆品,检出《化妆品安全技术规范(2015年版)》中规定的禁用原料,如氯倍他索丙酸酯、咪康唑、地索奈德等。

14批次化妆品检出禁用原料化妆品信息

国家药监局根据《化妆品监督管理条例》、《化妆品生产经营监督管理办法》,要求广东、湖南、江苏、福建、安徽省各地药品监督管理部门对上述14批次不合格化妆品涉及的注册人、备案人、受托生产企业依法立案调查,责令相关企业立即依法采取风险控制措施并开展自查整改;各省(区、市)药品监督管理部门责令相关化妆品经营者立即停止经营上述化妆品,依法调查其进货查验记录等情况,对违法产品进行追根溯源;发现违法行为的,依法严肃查处;涉嫌犯罪的,依法移送公安机关。
而在文章开头提到的“关于上海倩菲儿化妆品有限公司涉嫌使用化妆品禁用原料案”中,行政处罚决定书显示:根据上海市食品药品检验研究院检测出具的《检验报告》(HC202100048、HC202100049、HC202100050)显示,当事人生产的姬程亮颜焕彩娃娃霜(批号2019/05/06,规格:40g/盒)检出倍他米松0.624ug/g,姬程亮颜焕彩娃娃霜(批号2019/04/26,规格:40g/盒)检出倍他米松0.655ug/g,姬程亮颜焕彩娃娃霜(批号2019/06/10,规格:40g/盒)检出倍他米松0.653ug/g,上述产品均不符合《化妆品安全技术规范》(2015年版)的规定。
前不久,上海市闵行区市场监督管理局也对上海格兰化妆品有限公司(下文简称:上海格兰)违法添加一事,做出处罚,监管部门没收朴妆酵母多肽黄金面膜(料体)92.5kg。
在上海格兰事件中,其产品朴妆酵母多肽黄金面膜(料体)(抽检名为蛋蛋面膜(中试))被检出“倍他米松”、“倍他米松醋酸酯”、“氯倍他索丙酸酯”成分,检验结果分别为 1.868μg/g 、19.912μg/g 及<0.1μg/g。
对违禁原料零容忍
据了解,“倍他米松”、“倍他米松醋酸酯”及“氯倍他索丙酸酯都属于糖皮激素中的一员,适用于各种皮肤病,但长期使用可能会产生皮质激素的全身作用等不良后果。因此在《化妆品安全技术规范(2015年版)》的明文条例中显示:“倍他米松”、“倍他米松醋酸酯”及“氯倍他索丙酸酯”属于化妆品禁用组分。
“此类激素,只可能是生产者/原料商有意为之。不可能从其他原料中通过杂质或者化学反应生成。对于此类违法行为,应该做严肃处理。”工程师程鑫(化名)对记者表示。
工程师李南(化名)则表示:尚无法判断违禁成分是否为主动添加。但无论是为达到效果而主动添加还是不知情的情况下使用了违禁原料,消费者都是无辜的,都可能因使用后皮肤受到损害或对药品的依赖,所以都应当对生产厂家追责并处理。
另外,在上海格兰事件的行政处罚书中还提到了NT-7WAN 原料的制作过程。公告中显示,阜阳市众诚生化技术研究所的杨震在2018年研发出含有新型糖皮质激素氯倍他索丙酸酯类似物Ⅰ的化妆品原料,命名为乌酚萘索。上海妆炎化妆品有限公司、上海兴珑新材料科技有限公司、上海隆欣化工科技有限公司和南通诺欣新材料科技有限公司等四家公司的实际控制人宋其彦,从杨震处采购含有氯倍他索丙酸酯类似物Ⅰ的乌酚萘索后,通过添加丙二醇及PEG-40氢化蓖麻油并增溶稀释制作成化妆品原料NT-7WAN,并将NT-7WAN销售给上海格兰等多家化妆品生产企业。
值得注意的是,NT-7WAN原料生产商负责人宋其彦和其上游采购企业的负责人杨震,均已被公安机关立案调查。
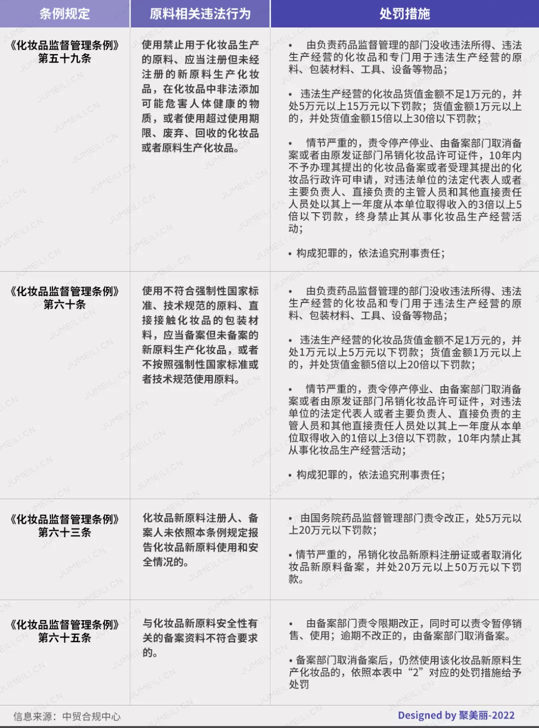
《化妆品监督管理条例》第五十九条中规定:有下列情形之一的,由负责药品监督管理的部门没收违法所得、违法生产经营的化妆品和专门用于违法生产经营的原料、包装材料、工具、设备等物品;违法生产经营的化妆品货值金额不足1万元的,并处5万元以上15万元以下罚款;货值金额1万元以上的,并处货值金额15倍以上30倍以下罚款;情节严重的,责令停产停业、由备案部门取消备案或者由原发证部门吊销化妆品许可证件,10年内不予办理其提出的化妆品备案或者受理其提出的化妆品行政许可申请,对违法单位的法定代表人或者主要负责人、直接负责的主管人员和其他直接责任人员处以其上一年度从本单位取得收入的3倍以上5倍以下罚款,终身禁止其从事化妆品生产经营活动;构成犯罪的,依法追究刑事责任:
(一)未经许可从事化妆品生产活动,或者化妆品注册人、备案人委托未取得相应化妆品生产许可的企业生产化妆品;
(二)生产经营或者进口未经注册的特殊化妆品;
(三)使用禁止用于化妆品生产的原料、应当注册但未经注册的新原料生产化妆品,在化妆品中非法添加可能危害人体健康的物质,或者使用超过使用期限、废弃、回收的化妆品或者原料生产化妆品。
在上海格兰案件中,原料生产商负责人宋其彦和其上游采购企业的负责人杨震均为知情者,被调查并不奇怪,而在实际生产过程中,采购企业可能存在被“刻意隐瞒”的风险。
对此,工程师表示:“为避免这种情况的出现,原料的采购和使用,使用方应与供应方签责任协议,供方应承担一切后果和责任。”
法规趋严,原料监管将是重要一环
众所周知,化妆品原料是化妆品产品质量安全和功效的根本。国家对原料的监管其最根本的原因也是想管控整个化妆品产业链的安全,整治不正规的经营行为。

原料管理新规过渡期
“随着新规的实施,国家对于各方的监管将会更加严格,会定期对市场上各个产品进行检测,精准监管。”另一位工程师徐明(化名)对记者表示。
“相比于之前,监管效率显著提高了。一方面表现为监管的精确性提高,另一方面监管工具也进行了升级,之前更多地只监管包装空隙等‘浅层问题’,现在可以监控到原料、配方等更深层的问题。”该工程师补充道。
的确,新规的实施让很多违法行为做到了“有法可依”。在新规中,对使用不符合强制性国家标准/技术规范的原料、化妆品新原料安全性有关的备案资料不符合要求等多个原料使用不合规都列出了明确的处罚方案。

原料相关处罚
“新条例最大的进步在于可追溯,比如最近讨论最多的原料报送码等,让监管有了实际抓手,责任到人。相比于之前混乱的监管是一个重大推进。”徐明向记者表示。
程鑫也发表了类似的观点:“原料的滥用从很早就开始在化妆品行业泛滥。在微商鼎盛时期(2014年/2015年),激素一度盛行。如今化妆品行业走过野蛮生长时代,逐渐往正规化方向发展。”
据统计,我国化妆品禁用原料共有1393种,已使用化妆品原料共有8965种。国家对风险程度较高的化妆品新原料实行注册管理,也对其他化妆品新原料实行备案管理。
事实上,不少工程师仍有自己的疑虑,如有工程师对记者表示:关于原料监控问题,原则上越透明越好。但也有新问题如产品组成透明,生产工艺透明后,生产方的技术有可能被盗用,生产方为避免技术的被盗用而不供货,毕竟知识产权也应被尊重和保护。这两者应得到平衡,否则长远来说对行业的发展也不利。
“涉及公共利益的地方透明化是好的,但整个化妆品生产流程还涉及到从业者利益,商业利益等。目前为止还缺少一定的平衡力量。”另一位工程师徐明也发表了相似的看法。
尽管新规的实行仍有诸多不足。但不可否认的一点是,随着新规的落地和完善,化妆品行业的监管只会越来越完善,而这个过程也将会是化妆品行业的一次洗牌。
“监管的进一步落地,未来行业都将透明化。”不少工程师表示。
应采访者要求,程鑫、李南、徐明等均为化名



评论