文丨张琪琪 倪叶青
年末,是各家企业最繁忙的时刻,而2021年的年末,海南的部分企业可谓“忙上加忙”。
2021年12月20日,海南省市场监督管理局发布《责令期限整改通知书》(以下简称“《通知书》”),要求因”通过登记的住所或者经营场所无法联系”被列入经营异常的企业于2022年1月31日前完成整改并向属地市场监管部门申请移出经营异常名录。部分企业若能“忙上加忙”是件好事,倘若不能“忙上加忙”,逾期不整改的,海南省市场监督管理局将依法予以查处,情节严重的,依法吊销营业执照。
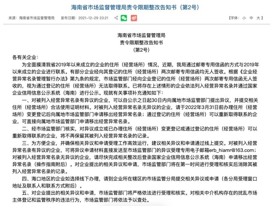
2021年12月29日,海南省市场监督管理局发布的《海南省市场监督管理局责令限期整改告知书(第2号)》对本次摸清行动做了解释以及告知企业如何申请移出经营异常名录。
多家明星公司列入异常
税务部门严查文娱领域“黑中介”
在此次摸清行动中,界面海南发现亦有多家网红及明星在海南注册的企业因“通过登记的住所或者经营场所无法联系”而被列入经营异常。界面海南通过天眼查App发现,在列入经营异常的网红明星中,不仅有因偷税漏税而频上热搜的网红林珊珊个人独资企业的海南珊珊文化传播策划中心,亦有湖南卫视知名主持人何炅出资的海南何乐不为文化科技有限公司,演员魏大勋间接持股99%的海南恒立影视文化传播有限公司,演员江一燕与钟文玉共同持股的爬行者文化创意(海南)有限公司等。


自2020年6月1日《海南自由贸易港建设总体方案》(简称《总体方案》)发布,许多企业开始选择在海南落户。1月23日,在海南省六届人大五次会议“厅局长通道”集体采访活动上,海南省商务厅厅长陈希介绍,央企方面,截至2021年底,在琼央企已达500多户,资产总额突破6500亿元;民企方面,2021年全省新增企业17万户,其中新增民营企业15万户,占比约90%。可见,海南自贸港的各项惠企政策落地见效。
而在海南自贸港的各项惠企政策中,最具吸引力便是海南自由贸易港建设税收政策,海南自贸港的税制设计既包含简税制,又包含“零税率”、降税负,这也就使得各行各业频频落户海南。其中就包含影视文化行业。
据每日经济新闻和万达影视集团大数据中心出品的电影产业白皮书《2021强影之路》(下文简称:“白皮书《2021强影之路》”)数据显示,清朗行动背后,一些明星工作室或相关企业已陆续注销,2021年明星相关企业累计注销超400家。
与明星扎堆注销企业形成鲜明对比的是,影视文化公司蜂拥至海南注册新公司。据白皮书《2021强影之路》数据显示,海南影视文化企业数量呈现逐月上升的趋势,截至目前,2021年海南新成立的影视文化企业累计达5751家。此外,白皮书《2021强影之路》提及海南之所以吸引了如此多的明星和资本,主要在于其税收优惠政策。
成为影视行业新选择的海南免不了与“旧人”霍尔果斯进行比较。西部边陲小镇霍尔果斯因企业所得税减免优惠政策,曾吸引大量影视空壳公司入驻,也因此一度被视为“避税天堂”,而后因明星偷税漏税事件频发,甚至在2018年引发的霍尔果斯“注销潮”,都使得霍尔果斯逐渐暗淡。而当资本掉头转向海南这片新投资热土时,这引发了外界的疑惑,海南是否会成为下一个“避税天堂”?
需要明确的是,海南与霍尔果斯都出台了各项优惠政策,但海南出台的惠企政策较霍尔果斯更为严谨。为防止各类空壳公司的出现,海南在税收优惠政策设计上,特别强调了企业必须实质性运营,或许这也是此次海南省市场监督管理局摸清行动的原因之一。
何谓实质性运营呢?2021年3月5日,国家税务总局海南省税务局、海南省财政厅和海南省市场监管局联合印发了《关于海南自由贸易港鼓励类产业企业实质性运营有关问题的公告》,从居民企业和非居民企业两个层面,对实质性运营细化判定标准分了四种情况:
第一种情况,企业注册在自贸港且在自贸港之外未设立分支机构。在这种情况下,判断实质性运营的条件是,居民企业的生产经营、人员、财务、资产在自贸港;第二种情况,企业注册在自贸港且在自贸港之外设立分支机构。这种情况属于总机构在自贸港的跨自贸港经营汇总纳税企业,判定实质性运营,主要把握注册在自贸港的居民企业能够从生产经营、人员、财务、资产四个维度实施对各分支机构的实质性全面管理和控制。所谓实质性管理,是对各个分支机构的生产经营活动进行计划、组织、指挥、协调,所谓实质性控制是对各个分支的人财物具有最终决策权和控制权;第三种情况,企业注册在自贸港外且在自贸港设立分支机构。这种情况属于总机构在自贸港外的跨自贸港经营汇总纳税的企业,判断自贸港的分支机构实施实质性运营,主要强调分支机构具有生产经营的职能,具备与生产经营相匹配的软硬件支撑条件,并开展相关业务。同时,从功能分析的角度强调,分支机构的营业收入、职工的薪酬和资产总额,与企业生产经营职能相匹配;第四种情况,非居民企业在自贸港设立机构、场所。这种情形与第三种情形的判断标准相似,强调机构、场所具有生产经营职能。
实质性运营的限制成为保障海南自贸港税收优惠政策落地的重要措施,也表现了海南不愿重蹈霍尔果斯的覆辙。
还需注意的是,霍尔果斯之所以出现行业乱象的原因之一便是“黑中介”,为了能够享受当地的优惠福利,在“黑中介”的操作下,出现了一址多照、信息造假等现象。据《法制日报》2022年1月8日的报道,河南、贵州、海南三地税务部门再次曝光一起文娱领域“黑中介”涉税违法案,以及两起虚开增值税专用发票案。可见,虽然有了配套的政策,但也还会存在“有心之人”钻空子。
表明决心,不做“避税天堂”
中国政法大学财税法研究中心主任施正文在接受媒体采访时曾表示,“自贸港的优势是国家给的,打造税制有竞争力的自贸港不代表是避税港,不能利用这个漏洞去偷漏税。”
2021年6月21日,海南省省长冯飞在国新办举办的海南自贸港法有关情况发布会上坦言,当前进入海南的企业类型繁杂,鱼目混珠,也有个别市场主体钻空子。他强调,钻空子的空壳公司一个都不要,坚决不让海南自贸港成为“避税天堂”。
为避免成为税收洼地,不让任何企业“钻空子”,海南省政府还发布了《关于规范产业扶持财税政策有关事项的通知》(以下简称“《通知》”)纠正急功近利等思想认识上的偏差。《通知》强调,为了避免基层滥用优惠政策无序竞争,防范税收风险,建立公平竞争市场环境,《通知》要求,海南各市县政府、各部门以及有关园区今后在制定招商引资、产业培育和扶持政策时,一律不得签订或出台与企业缴纳税收直接挂钩的扶持政策。市县政府及园区收到省财奖补资金后,不得将财政奖补资金与企业缴纳税收同非税收入挂钩直接奖励给企业。
北京国家会计学院李旭红教授曾表示,从海南低税率角度来看,某种程度上而言,极具吸引力的税收优惠政策加大了海南自贸港成为“避税天堂”的风险。《中华人民共和国海南自由贸易港法》实施后,需要始终贯彻《海南自由贸易港建设总体方案》中关于“实质经营”等的规定,适时调整监管力度,通过加强国际税收合作与涉税情报交换、增加部门间的信息共享、提高征管人员水平等方式,降低企业的偷税漏税动机,提高税务机关的征收能力。


评论