文 | 英才杂志 张贺
自动驾驶的快速发展,让激光雷达逐渐成为新能源车的“座上宾”和诸多媒体的头条。不过随之而来的是争议,关于激光雷达的噱头之说从未停息,甚至被人称为“割韭菜最快的刀”。
而无论激光雷达是否是自动驾驶的答案,激光应用的红海也已经逐步展开,这主要体现在激光器在制造业的应用。
近年来,激光加工不断替代传统加工方式,以激光器(发射激光的装置)为基础的激光工业发展迅速,目前已被广泛应用于工业制造、通讯、信息处理、军事及教育科研等领域,产业分工的成熟度和深入程度不断提升,未来也将进一步受益于新能源和电动车的飞速发展。
而在激光器的发展过程中,中国企业从跟跑、陪跑,逐渐实现中低端的国产替代,目前正在向高端发起冲击。
中国在光伏、新能源车领域的产业优势以及激光设备在以上领域的应用,为本土企业的国产替代,带来了前所未有的发展良机。激光雷达在自动驾驶方面的潜力,更有望将这一红海进一步放大。
制造业“最快的刀”
如上文所述,激光在制造业的应用十分广泛。因为具有良好的单色性、方向性、亮度等特征,在工业制造、生物医疗、军事等多领域应用,被誉为“最快的刀”、“最准的尺”、“最亮的光”。与其他加工方式相比,激光加工是典型的无接触式加工,在可控性、加工效率、材料损耗、加工质量以及环保等方面优点突出。
激光器是激光的发生装置,主要由泵浦源、增益介质、谐振腔等组成,上游主要是光学材料和光学元器件,下游主要为大族激光、华工科技等为代表的激光设备企业。其中,增益介质是激光器的核心,可分为固体(含固体、光纤和半导体)、气体和液体等。
因为增益介质的不同,激光器分为固体激光器、气体激光器和液体激光器。固体激光器又可以进一步分为固态激光器、光纤激光器、混合激光器和半导体激光器。

来源:英诺激光招股书
如上图所示,除了按照增益介质的不同分类,根据输出波长、运转方式、泵浦方式,激光器也有着相应的分类。
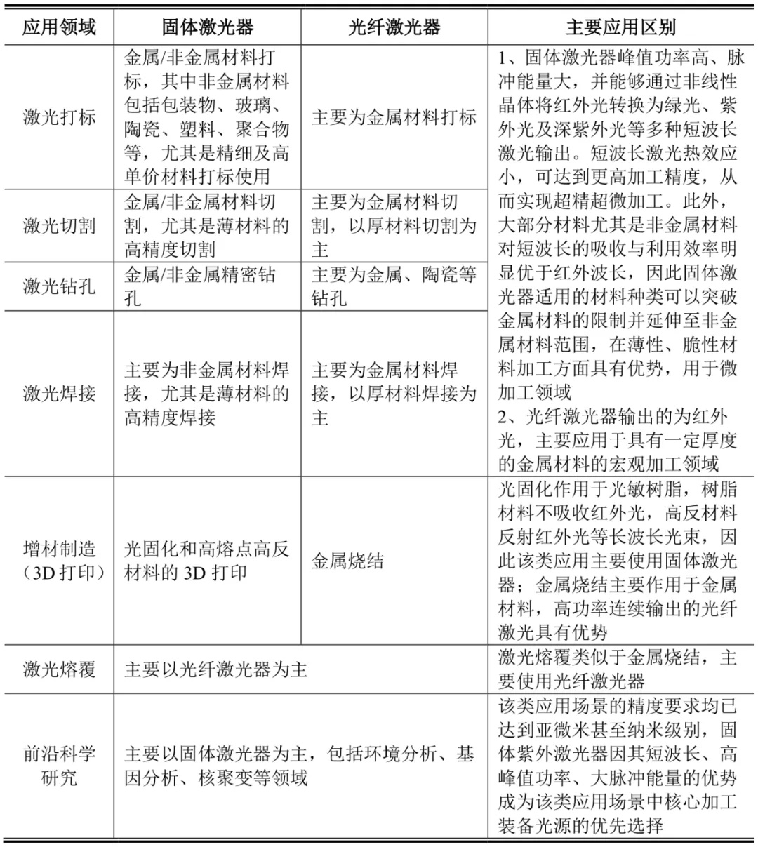
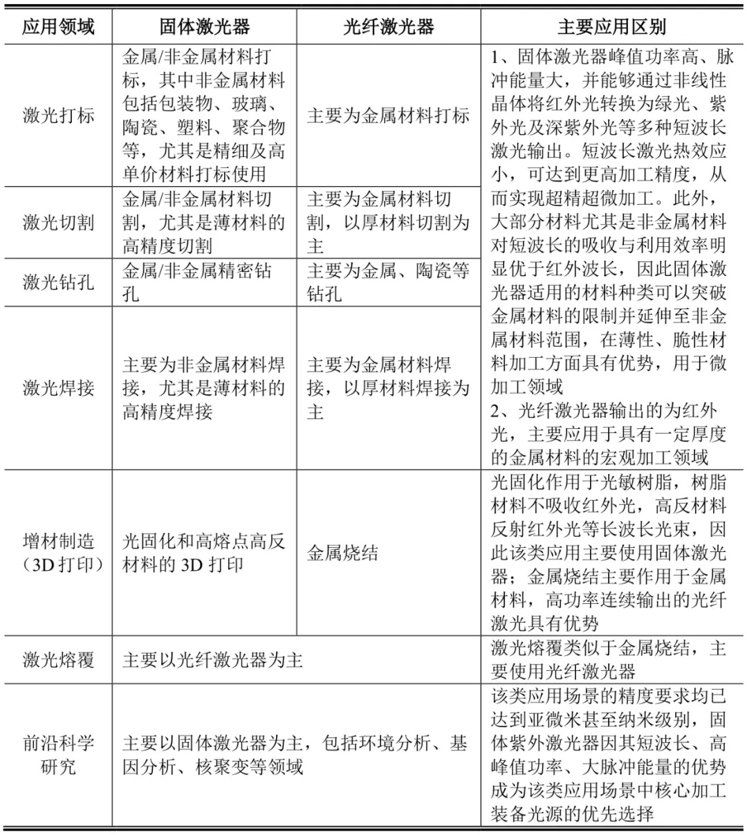
固体激光器(或全固态激光器)和光纤激光器是目前市场上的主流产品类型。二者在主要应用场景和技术发展趋势方面存在比较大的差异,所以两种路线可以并存发展,不存在相互替代的关系。

来源:英诺激光招股书
从全球来看,光纤激光器已经占据工业激光器的半壁江山。而随着光纤激光器在工业加工领域的应用范围不断扩展,对激光器的功率、光束质量等性能参数的要求也越来越高。
这里有必要了解激光器的部分指标。功率的衡量指标为瓦数,功率越大,光纤激光器加工速度越快;光束质量的衡量指标为 M2因子(M2)或激光光束参数积(BPP),光束质量数值越小,能量密度和加工精度越高。
德邦证券援引中国科学院武汉文献情报中心等机构联合发布的《2021中国激光产业发展报告》提到,2020年我国光纤激光器市场规模同比增长14%,达到94.2亿元,超过2020年初预计的10%的增速。
报告显示,2020年我国激光设备市场规模同比增长5.2%达到692亿元,其中工业激光设备市场规模以10%的增速领跑,规模可达432.1亿元,占比62%。在具体的工业应用中,激光切割、激光焊接、激光打标份额分别为41%、13%、13%。该报告还新增了非金属加工的核算分部,占比5%,说明激光的应用范围正在不断拓宽。
激光器更符合制造业精细化、智能化、定制化的发展方向,而且近几年逐渐向高功率、高附加值渗透。
具体来看,激光切割已经迈向万瓦,国内激光器和设备商也已经切入动力电池产线和光伏电池等领域,代表上市公司有锐科激光、帝尔激光、联赢激光、海目星等。该报告预计 2021 年激光焊接有望迎来高速增长,我国皮飞秒超快激光器出货量有望同比增长57%达 3300 台。报告还特别提到激光雷达在汽车产业的应用。
作为高端制造最重要的工具之一,激光产业将不断渗透集成电路、无人驾驶、汽车制造、锂电、海工装备等各高端制造领域。
激光器国产排头兵
在激光产业向高端制造领域渗透的过程中,国内企业也在加速追赶。
根据海目星招股说明书,近年来我国光纤激光器行业快速发展,国产化程度逐年上升。从市场渗透率来看,低功率光纤激光器市场中,2018 年国产激光器市场份额高达 98.21%;中功率光纤激光器市场中,国产激光器渗透率近年来也维持在 50%以上的水平;高功率光纤激光器的国产化进程也在逐步推进,从 2013 年到 2018 年间实现“从无到有”,并达到了 34.48%的渗透率。
当前,国内激光行业已形成芯片、晶体、关键元器件、激光器、激光系统、应用开发等完整成熟的产业链分布,国内激光企业也具备配套全球高端客户的能力。2018 年我国用激光、其他光或光子束处理材料的加工机床的出口呈现大幅度增长,出口金额7.39亿美元,同比增长 37.36%。
从竞争格局看,全球市场仍然主要为美国IPG、德国通快、美国相干等企业所占据。不过,国内锐科激光、英诺激光等企业也逐渐迎头赶上。
锐科激光(300747.SZ)是国内首家以激光器为主业的上市公司,国产光纤激光器龙头。掌握了包括包括泵浦源、特种光纤、光纤耦合器、传输光缆、功率合束器、光纤光栅等激光器核心器件及材料的关键技术和大规模生产能力。其产品包括脉冲光纤激光器、连续光纤激光器、准连续光纤激光器、直接半导体激光器等。
杰普特(688025.SH)产品涵盖激光器、激光/光学智能装备和光纤器件,产品和服务覆盖亚洲、北美和欧洲等地区,公司以激光器研发为基础,打造了激光与光学、测试与测量、运动控制与自动化、机器视觉等技术平台。
英诺激光(301021.SZ)是2021年7月上市的激光器企业,但与锐科、创鑫、杰普特主营光纤激光器不同,英诺激光主打固体激光器,产品主要用于微加工。是全球少数同时具有纳秒、亚纳秒、皮秒、飞秒级微加工激光器核心技术和生产能力的工业激光器生产厂商之一,也是全球少数实现工业深紫外纳秒激光器批量供应的生产商之一。
除此之外,大族激光、华工科技等激光设备龙头,业务也都涉及激光器,在行业中具有一定地位。
但需注意的是,激光器企业的成本中,直接材料占比极高。
根据2020年年报披露,杰普特总体成本结构中,直接材料占比高达85.02%;英诺激光招股书披露,其直接材料占主营业务成本的平均比例也达到 71.43%;锐科激光主要产品连续光纤激光器的直接材料也占其营业成本的80%以上。
因此,对于激光器企业来说,上游的光学元器件、光学材料等的价格变动,对其经营有着重要影响。


评论