记者|赵阳戈 庞宇
蓝盾股份(300297.SZ)一个变更会计师事务所的决定,引来了监管层的关注。
界面新闻记者发现,蓝盾股份换掉的永拓会计师事务所(特殊普通合伙)(简称永拓所)也是在去年9月才聘任的,至今不到半年时间。前不久永拓所刚领到广东证监局的行政处罚。
拟聘任的鹏盛会计师事务所(特殊普通合伙)(简称鹏盛所)也还是疑点重重,2020年上市公司审计客户数量为0,天眼查显示公司社保参保人员数量为0。另外,据员工现场介绍,鹏盛所曾审计过北讯集团、宜华生活、三一重工等,公司也正常缴纳社保。这与蓝盾股份公告中介绍的鹏盛所存在矛盾。
被换下的永拓所刚被罚
2月10日,蓝盾股份公告,计划聘请鹏盛所以替代原永拓所,变更的原因系公司综合考虑业务发展需要和审计需求、会计师事务所的人员安排和工作计划等实际情况。蓝盾股份还表示,变更已经与永拓所进行了事前沟通,拟聘请的鹏盛所具备为上市公司提供审计服务的能力,能够满足公司财务审计工作的要求。相关股东大会将在2月25日召开。

界面新闻注意到,被换下的永拓所在节前刚领了罚单。广东监管局2022年2号行政处罚决定书显示,永拓所是金刚玻璃(300093.SZ)2016年、2017年年度的财务报表审计机构,相关签字注册会计师包括吕润波、张群、张虹。决定书显示,在2016年、2017年的年报中,金刚玻璃存在虚增收入、虚增货币资金等虚假记载行为。2017年4月28日、2018年4月24日,永拓所分别为金刚玻璃2016年、2017年财务报表出具了标准无保留意见的审计报告。经查,永拓所出具的前述审计报告存在虚假记载。
不仅如此,在2016年和2017年年报审计期间,永拓所未对金刚玻璃的业务管理系统实施相应审计程序,未获取充分适当的审计证据。另外永拓所对金刚玻璃2016年和2017年财务报表的审计存在缺陷。综上,广东监管局责令永拓所改正,没收业务收入120万元,并处以120万元罚款;对吕润波给予警告,并处以5万元罚款;对张群和张虹给予警告,并分别处以3万元罚款。
蓝盾股份是在2021年9月召开股东大会审议通过了聘任永拓所的,没想到短短几个月就发生了变化。也难怪公司会被创业板公司管理部点名,并要求说明不到6个月就换掉永拓所的理由。
在2月15日晚间蓝盾股份的回复中,公司表示系永拓所人员安排的原因,导致永拓所预计无法满足公司2021年度审计工作的时间要求。
新聘事务所2020年0审计上市公司
那么,新聘请的鹏盛所又如何呢?
据蓝盾股份披露,该所成立于2005年1月11日,首席合伙人为杨步湘,截至2021年12月31日,合伙人数量为70人;截至2021年12月31日,注册会计师人数为344人,其中,签署过证券服务业务审计报告的注册会计师人数为82人。鹏盛所2020年度业务总收入1.04亿元,2020年度审计业务收入7668.87万元,但2020年度证券业务收入为0万元,2020年度上市公司审计客户家数为0家,2020年度上市公司年报审计收费总额为0万元。
2020年都没有审计过上市公司,鹏盛所如此“战绩”自然也被监管层问询。在关注函中,创业板公司管理部禁不住质疑鹏盛所是否具备审计上市公司的能力。
还有一点值得注意,从披露来看,鹏盛所合伙人数量为70人,注册会计师人数为344人。但通过天眼查可以看到,鹏盛所的参保人数为0,那么公告所述合伙人数量、注册会计师人数是否真实、准确,自然也成疑。
针对鹏盛所的问题,蓝盾股份也有回复。据公告,公司称鹏盛所是正式通过中国证监会备案,获得了从事证券服务会计师事务所资质的,也具备审计上市公司的能力。并且蓝盾股份还透露了审计费用大约为200万元。但参保这块,回复中没有详述。界面新闻注意到,即便是被换下的永拓所,参保人数也有155人。
界面新闻随即进行走访,该会计师事务所有两层办公区,经营活动正常进行。
据该所前台行政人员介绍,会计师事务所是2005年成立 ,合伙人也是会计背景出身。客户方面,其表示,“我们去年新三板有20多家;上市公司有北讯集团、宜华生活”。证券业务也在正常进行,主要做年审、专审,去年就收了三、四十家。
在问及其与蓝盾股份合作时,该所一负责人表示,“蓝盾这个项目是我们事务所的陈海强团队在做”,具体情况不方便透露,可以找蓝盾方面了解。
而谈及参保问题,该负责人表示,“天眼查的数据不是我们这边提供过去的,我们正常都会有参保。以社保局的数据为准。”“我只能说,天眼查他们具体怎么统计的,我不清楚。但是我们公司都是正常参保的。”至于有些公告上为什么这么写,数据怎么取的,我们也不清楚。
界面新闻随后联系了天眼查方面。“我们的数据是没问题的”,天眼查相关工作人员表示,根据鹏盛所工商最新报送的年报数据,其参保人数还是0。据介绍,企业年报是企业自主填写,国家工商是数据来源。
从公开信息看到,上述提到的北讯集团、宜华生活都已在2021年退市。
界面新闻记者多次拨打蓝盾股份公开电话,一直处于无人接听状态。
看起来在参保数据上,仍然待解,2月25日股东大会是否会受此影响,拭目以待。
有被实施其他风险警示的风险
蓝盾股份本身来说,情况也不太好。公司2021年12月29日收到来自证监会的《立案告知书》,公司因涉嫌信息披露违法违规,被证监会立案调查。目前调查还在进行中。
1月25日晚间,公司披露了2021年业绩预告,预计亏损14.5亿元至16.5亿元。而2019年和2020年蓝盾股份的净利润分别为-9.37亿元和-10.93亿元,扣非净利润分别为-9.46亿元和-12.1亿元。与此同时,蓝盾股份已经连续两年被审计师出具持续经营存在重大不确定的审计意见。
在2月9日公告中,蓝盾股份承认自己自2020年以来,受资金流动性不足等因素影响,公司偿债能力及盈利能力受到削弱,陆续出现债务逾期、涉及诉讼等经营风险;同时,由于涉诉事项被申请诉前财产保全,公司部分银行账户、资产已被法院冻结/查封。上述情况对公司日常生产经营产生较大不利影响,公司2021年度可能存在被年审机构出具包含“持续经营能力存在不确定性”审计报告的情形。而根据相关规定,上市公司出现“公司最近三个会计年度扣除非经常性损益前后净利润孰低者为负值,且最近一年审计报告显示公司持续经营能力存在不确定性” 的情形,公司股票交易可能被深交所实施其他风险警示。
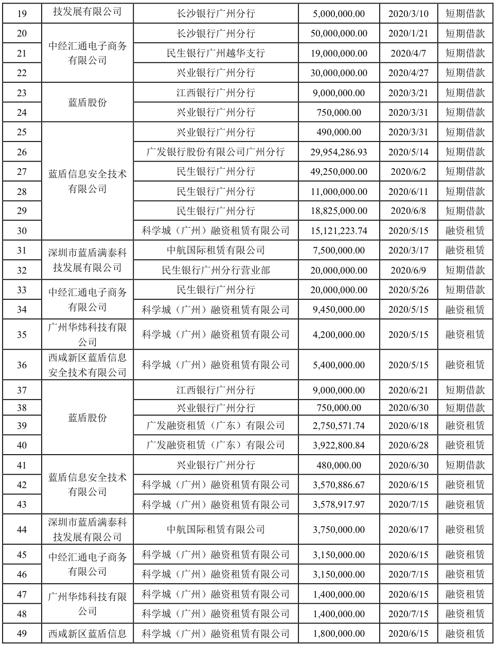
界面新闻获悉一份蓝盾股份累计债务逾期未偿还清单,债务合计达147项,金额合计超过了25亿元,情况不容乐观。另一方面,蓝盾股份截至2021年12月31日有银行账户数量为382个,被冻结账户占公司总银行账户数量的18.06%,被冻结资金占公司货币资金总额的56.86%。
这种背景下,有高层选择离开漩涡。1月7日,公司披露董事赵庆伦因个人原因,申请辞去公司董事职务,并相应辞去公司董事会战略委员会委员职务和薪酬与考核委员会委员职务,辞职后不再担任公司任何职务。赵庆伦的原定任期是到2024年7月19日。



评论