文|迈点
近年来,特色小镇市场风起云涌,由于它融合文化、旅游、居住、产业等功能于一体,不仅促进经济转型升级,推动新型城镇化和新农村建设,也恰好成为各类企业升级的好跳板,在政府和企业双向推动下,“特色小镇”遍地开花。
一、风口浪尖上的特色小镇
自国家2016年提出发展特色小镇以来,特色小镇以令人始料不及的速度站上了风口。住建部、发改委等相关部门多次发表《关于培育特色小镇工作的通知》,各个地方相继密集出台政策文件,都为特色小镇的建设项目吹来缕缕春风。于是,房产巨头、旅游企业、互联网大厂纷纷加入“特色小镇”作战计划,高动辄百亿、千亿的投资数额。
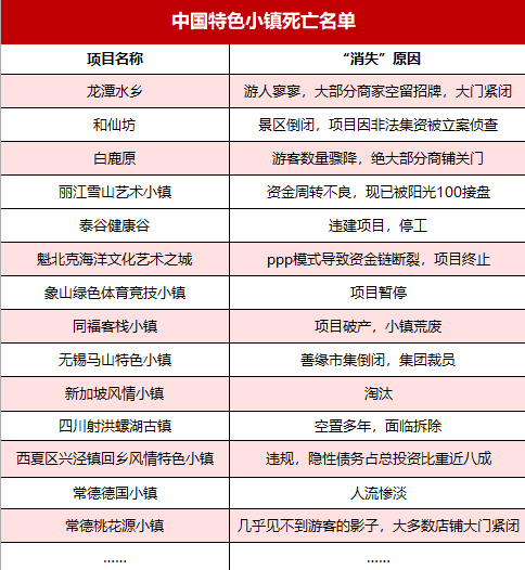
好景不长,随着一份“中国特色小镇死亡名单”在网络上不胫而走,一时夺人眼球的特色小镇产业热闹散尽,留下的是烂尾、倒闭状态。

图源:据迈点不完全整理
一直以来,国家推进特色小镇规划建设的目的是加快城镇化进程,挖掘优势资源,发展壮大特色产业,从而带动经济的增长,可项目定位、规划建设、文化底蕴、运行模式等方面的不足加快了特色小镇的没落。
一方面,个别地方发展特色小镇盲目造景,颇有东施效颦之嫌,忽视了当地相关业态和产品的持续性创新;另一方面,在政府引入市场化运作机制后,部分开放商急功近利,导致原本周期长、投资大的特色小镇资金链断裂,与此同时,对于特色小镇的“特色”挖掘不够深入是直接导致游客黏性不强的重要因素。
后来的日子里,政府见此乱象,四部委联合发文为特色小镇建设纠偏,对特色小镇建设过程中存在的各类问题进行统一的规范,避免盲目建设,防止千镇一面,并淘汰整改多个“问题小镇”。从某种程度来说,一系列整改政策则是对特色小镇发展方向和轨道的纠偏,有利于各地特色小镇事业更稳、更好、更健康地发展。
从一拥而上到死亡名单的出现,如今特色小镇进入了平稳发展期,并涌现出多种类型及特色,展现出了无限的发展潜力。
二、特色小镇,有“特色”才镇得住
特色小镇,并非一个普通意义上的概念小镇,其打造亦不能一蹴而就,在规划与设计前如何正确认识“特色”二字是新课题。即特色小镇,“特”字为先。
以龙泉青瓷小镇为代表的历史文化型特色小镇,依托当地浓厚的青瓷文化底蕴和环境优势;世界青瓷技艺传承地、青瓷文化创意集散地、青瓷文化交流汇集地为一体的世界级青瓷小镇已初具规模;以西湖云栖小镇为代表的新兴产业型特色小镇,以云计算为核心,大数据和智能硬件产业为主导产业,打造一个富于科技人文特色的中国首个云计算产业生态小镇;阿朵小镇的打造汇聚了地产、服务、文旅、文化和医疗康养五大产业之力,布局了生态田园、文化旅游、影视旅游、宜居康养、民宿集群五大板块,几乎承载了外界对于小镇所有的想象……
中国特色小镇的动作频频,加之政策利好、社会资源向乡村倾斜等因素,无不在传递出一个信号,特色小镇的发展正在创造着新的机遇,成为旅游新业态的热门词汇,与此同时,如何打造特色小镇的“特”也是重中之重。
1、好的选址是特色小镇成功的一半
基于小镇的资源优势及地理位置选址是发展的基础,根据国家部门有关规定,特色小镇占地面积控制在1-5平方公里,打造一个高度产城融合的空间,并要体现特有的地域文化。其中,建筑用地面积一般控制在1平方公里左右,聚集人口约1万至3万人,特色小镇要突出功能集成、节约集约,目标是达到“宜产、宜居、宜游”。
以平湖国际游购小镇为例,其位于嘉兴市新埭镇,规划面积3.27平方公里,其中建设面积1.22平方公里,地处中国经济最发达、活力最强的长江三角洲“圆心”,一河之隔便是中国经济门户上海,西连杭州。
在项目设计上,平湖国际游购小镇将地中海的商业文明与中国古代“丝绸之路”、现代“一带一路”相连接,尽显中欧商贸文化与东西方文明的历史和内涵。在项目区位上,平湖国际游购小镇离上海兴塔镇2.8公里,十分钟车程,兴塔镇人口3万人;离浙江新埭镇4.6公里,车程十二分钟,新埭镇人口7万人;离上海枫泾镇10.8公里,车程二十二分钟,枫泾镇人口8万离上海朱泾镇12.1公里,车程二十三分钟,朱泾镇人口12万。
从平湖国际游购小镇的自然资源、人口结构、产业基础等条件出发,我们发现光是吸引车程10-23分钟过来的30万中部分客户上海、杭州等周边城市游客,平湖国际游购小镇的就餐盈利就可得到实现。除此之外,平湖新埭作为美丽乡村旅游样本,是一个集非物质文化遗产、人才辈出的小镇,是”湾区时代“国内最发达的经济区域之一。
不论是区位优势、资源优势或是交通优势,平湖国际游购小镇立足自身资源和环境禀赋,为当地提供了就业岗位,推动了乡村振兴,且为坚持“开发商、运营商、进口商”三商合一提供了强有力的基础。
2、深入挖掘文化IP,以“内容为王”
随着经济生活水平的提高和人们对精神追求的崛起,从走马观花式观光转变到休闲度假重体验模式,旅游者对旅游环境、旅游产品以及旅游服务等要求也会相应的提高,挖掘特色小镇新业态的同时,内容的多样化不容小觑。
法国的霞慕尼-勃朗峰小镇是首届冬奥会举办地,目前已经成为世界著名的运动小镇。
霞慕尼-勃朗峰小镇的面积仅是张家口崇礼区的十分之一,却是全世界户外运动爱好者共同的圣地,甚至有人称之为“户外天堂”。体育旅游服务与设施非常完善,滑雪、登山、跳伞、攀岩、跑步等各项运动均良好发展,四季运营已经相当成熟。每年有大量世界各地的户外爱好者来到霞慕尼,单单一场UTMB越野赛就带来几万游客。
3、发展特色小镇,产业是核心
若小镇本身没有产业造血功能,仅依靠游客拉动经济,那么一旦游客流失,特色小镇经济就会一落千丈。
回到平湖国际游购小镇,其以平湖国际进口商品城为核心,以丰富的进口商品为依托,主要有进口食品、日用品、服饰、工艺品、家居用品以及跨境电商等,目前海外直采商品达到2500余种,并以完善的服务配套为支撑,以精湛的艺术品、建筑、文化为亮点,打造新型进口商品批发综合体。
根据公开资料,平湖国际游购小镇拟在全世界的进口商品供应商和国内分销商之间建立桥梁和纽带,为供应商提供一个开放性的进口商品的展示平台,同时也为国内批发商、零售商提供一个公开透明的进口商品交易平台,值得一提的是这也将是国家4A级旅游景区。
平湖国际游购小镇首席品牌官洪奇辉表示,旅游的本质是体验差异,差异化意味着竞争力,所以我们小镇唯一要做的事情就是创造差异,6年前开出平湖国际商品城,3年前转型为省级特色小镇平湖国际游购小镇,而在未来3年我们要打造出“丰盛生活童话小镇”的休闲旅游度假目的地,这些归根到底是对未来需求的洞见。
特色小镇的多元化产业,不仅实现了还对外供给,还带动了当地文化旅游,在潜移默化间为当地带来新的生命力。
4、体验感是此小镇区别于彼小镇的根本
特色小镇体验感好坏与否,是直接导致游客黏性的重要因素。不论是视觉、听觉、或是触觉的打造,都是通过多要素、多技术、多手段等融合。
金陵小镇根植南京千年历史,是一座可沉浸、可体验、可亲近式特色小镇。小镇文心馆中有一处网红沉浸式体验空间,整个沉浸式空间是由上下左右前后六个面LED屏360度无缝包裹,将整个“六朝金陵文化下的风雅世界”浓缩在“金陵小镇”之中,再将整个“金陵小镇”呈现在“沉浸空间”之中。让参观者可以在鲜活的文化场景中行走、从视觉唤醒缄默的金陵历史。
我们看到,打造特色小镇美好的体验感,不仅要以当地文化为依托,还要利用丰富的形式呈现特色小镇独有的文化故事。
三、遍地开花背后,特色小镇困局难解
目前,国家住建局公布的国家级特色小镇一共403个,其中第一批127个,第二批276个。从人口规模来看,人口数量超100万的特色小镇有32个,人口数量超20万的特色小镇有6个。
在市场火热的趋势下,我们发现特色小镇的发展过程中伴随着各种矛盾的不断产生与化解,其背后仍然隐含了不少问题。
融资难、资本支撑后劲不足。根据相关数据,每个特色小镇的投资额至少在50亿元左右,资金回报周期一般需要30-50年,投资大,回收周期长这两大难题意味着建设特色小镇寻找有效的融资渠道是重中之重。有些地方社会资本的力量不足以支撑特色小镇,使当地政府的财政资金有限等资金瓶颈导致特色小镇陷入被动发展,除此之外,尽管有了前期的资本支撑,特色小镇没有明确的产业定位,没有成熟的商业模式,大规模的资金以及过长的投资开发周期都容易造成资本的支撑后劲不足,往往会导致小镇后期的债务风险和不可持续发展等问题。
运营模式同质化现象严重。优厚的政策条件使得急功近利者有机可乘,在建设特色小镇时不讲求规划,或是抄袭其他小镇的规划,从而陷入了同质化的泥潭,而这往往由于缺乏对在地文化的深入挖掘,单一的形态和功能脱离实际,不论是产业特色或是建筑风格及整体风貌上没有体现地区的差异性,失去了特色。文旅融合时代下旅游特色小镇差异化建设创新发展的路径应立足内容为王,进行差异化小镇I P打造。当下,简单复制加粗放经营,毫无特色与创新,让小镇难以走远。
缺乏特色实质性产业支撑。目前,大多数特色小镇的营业收入来源仍然主要停留于旅游观光门票收入、住宿收入以及餐饮收入,缺乏具有显著竞争力和广泛影响力的核心产品。特色小镇是一个产业的空间载体,但是我们发现依托当地文化资源、自然风光以及建筑风貌等开发的文旅演艺、夜游经济、康养旅游等新型文旅消费业态尚未被充分挖掘出来,核心产品的匮乏与新型产业的短缺导致特色小镇的收入来源较为狭隘。
房企过度参与地产化严重。特色小镇的建设本身有着房地产开发的需求,加上国家及各地方政府推出的土地及金融优惠政策,很多房地产商通过特色小镇的模式以较为低廉的价格获取土地,借进军特色小镇的方式进行转型,通俗来讲就是以特色小镇的名义搞房地产建设,导致特色小镇的发展违背初衷,“房地产化”趋向愈发严重。
四、优胜劣汰,特色小镇的出路在何方?
去年9月份,国家发改委等10部委印发实施《关于印发全国特色小镇规范健康发展导则的通知》,明确了普适性操作性的基本要求,给特色小镇划出“门槛”和“红线”,包括严守房住不炒、合规用地、债务防控、生态环保等底线,进一步加强对特色小镇严格管理,要求人均GDP少于1万美元省份的清单内特色小镇原则上不多于50个。
这意味着,千余个特色小镇势必将迎来一波优胜劣汰。随着相关发展标准的不断完善,进入和退出机制也将更加明确,特色小镇的野蛮生长时代宣告终结。那么,特色小镇的出路在哪?
1、PPP模式助力特色小镇合规化发展
成本高、回报周期长往往是特色小镇的难题之一,PPP模式(Public—Private—Partnership)或许是化解特色小镇资金瓶颈的一个好办法,即政府和社会资本合作,是公共基础设施中的一种项目运作模式,也可理解为特色小镇的财产权归政府所有,只是将特色小镇项目的建设、经营和维护交给社会资本,其成功的关键在于项目的存续期内政府和社会资本如何能够保持稳定、良好的合作关系。
从某种程度来说,采用PPP模式一方面可以解决特色小镇融资资金难题,另一方面在该模式下,鼓励私营企业、民营资本与政府进行合作,给予了企业参与社会基础建设项目的机会。除此之外,政府可以通过竞争方式引进综合实力较强的企业参与特色小镇建设和运营管理,不但可以提高特色小镇的运营管理效率,还可以提高特色小镇整体的风险控制能力等方面。
2、特色小镇吹响乡村振兴新号角
自2017年党的十九大报告提出乡村振兴战略,到2021年6月1日《中华人民共和国乡村振兴促进法》正式颁布实施,足以可见,国家对于乡村振兴的重视程度正在逐步升级,而特色小镇在国家乡村振兴的大发展中扮演十分重要的角色。
特色小镇的出现,一端连着乡村,一端连着城市,是乡村振兴的新引擎。随着近年来诸多特色小镇的创新升级引领,这些小镇能够真正实现“产业兴旺、生态宜居、乡风文明、治理有效可引领乡村产业的突围。
以乌镇为例,将水乡文化与互联网产业相结合,大力经营世界互联网大会、乌镇戏剧节,既有文化资源积累,又有产业作为后盾,用特色支撑起了世界级的影响力和知名度。无独有偶,三瓜公社以“互联网+三农”为实施路径,通过电子商务打开当地农特产品大市场,进行优质特色农产品生产,激活乡村市场,盘活乡村资源,为农业注入新的生命,通过农特产品的加工生产吸引和保障更多本地村民就业和创业。
随着乡村振兴国家战略的实施,特色小镇融合文化、旅游、居住、产业等功能于一体,不仅实现特色小镇自我的转型升级,还为实现乡村振兴脱贫攻坚奠定坚实基础。
3、新消费风潮下,差异化体验是命脉
近年来,万物皆可沉浸式,沉浸式体验似乎成了每个商业项目的必备,从新晋的”微度假”、“夜经济”等热门词汇不难看出消费者对于旅游的热度在持续扩大,新风口的出现意味着年轻人对体验感的打造也在不断攀升。
以华侨城集团打造的安仁古镇在内的多家特色小镇为例,夜经济不仅为小镇旅游者提供了全新的夜间游览体验和视听享受,更带动食、住、行、游、购、娱等夜间消费业态发展,华侨城旗下成都安仁古镇中举办的《今时今日安仁》大型公馆沉浸式体验剧、锦绣安仁奇境花园等曾获得好评,通过延长游客逗留时间从而推动二次消费,助力旅游综合收入回升。
抓住当下新兴消费风口,通过开发充满互动性、融合性、故事性强的活动搭建多种类型的场景体验,与此同时深度开发小镇故事系列IP显得尤为重要,深耕当地文化内涵,实现特色小镇与地域文化高度契合,在提升消费者体验感的同时推动传统文化创造性转化。
4、市场火热,特色小镇将被重新定义
集文化、旅游、产业多功能于一体的文旅小镇,一直以来是特色小镇的热门发展方向。
在奥运会三亿人冰雪的号召下,据中国冰雪产业发展研究报告(2021)》数据显示,预计到“十四五”规划末期的2025年,我国冰雪旅游人数将超过5亿人次,冰雪旅游收入超过1.1万亿元。
事实证明,冰雪小镇生态圈正加速形成,而冰雪小镇是将冰雪运动、度假、休闲娱乐等业态融合成生态圈进行整体运营的特色小镇。相关数据显示,未来融合多种业态的冰雪小镇将加速形成,经济效益巨大,预计2022年冰雪小镇数量将突破50个。
除此之外,《“健康中国2030”规划纲要》的发布,使健康中国已上升为国家战略,特色小镇战略和健康中国战略共同促进了健康小镇的积极发展,“健康小镇”在新的消费需求下或将迎来一波增加趋势。
随着政策风向的日渐明晰,《2021年新型城镇化和城乡融合发展重点任务》提到“促进特色小镇规范健康发展,实现优胜劣汰”,若特色小镇想做得长久,特色是魂,未来我们仍需要不断探索小镇的持续发展之道,让特色小镇焕发新生,绽放属于自己的独特魅力。


评论