文|DataEye研究院
有一个赛道,游戏数量增长超20%!有产品今年1月下载量超过《原神》。
一大批中小游戏厂商、个人工作室,都因此受益。
——超休闲游戏,2022值得高度关注。
最新的《2022年1月移动游戏报告》(伽马数据)指出:1月iOS下载量TOP20产品中,超休闲游戏占据六款,相比于2021年头部产品数量提升明显,整体下载量占比也超过20%。这其中,有的超休闲游戏下载量超过了《原神》。另一项数据是:2021年超休闲游戏全球下载量提升了14.8%,达到了137亿,占到了总品类的31.6%(SensorTower)。


头部超休闲游戏有什么共性?怎么蹿红的?有什么套路?哪些能借鉴?
这个冬天这么冷,超休闲游戏能否拯救行业中小玩家?
本文,DataEye研究院全面解读“1月iOS超休闲游戏下载榜TOP10”(简称“TOP10”)的产品特点、营销打法,分析背后的行业趋势。

其中套路,可能适用于其它赛道,甚至可在中重度产品中,嵌入或衍生出类似小游戏。
DataEye研究院认为:在版号持续停发的2022,超休闲游戏值得高度关注,并且仍藏着一些机会。
1、打法模式
超休闲游戏“TOP10”APP大多在去年12月或今年1月才推出,恰逢春节假期,因此下载量较高。
①产品:从产品层面来看,易理解、易上手、难度中等、题材与玩法适配是基本共性。在此基础上,“TOP10”在题材、玩法上都呈现三大趋势:
融合化:比如《猛鬼宿舍/躺平发育》玩法=多人非对称竞技+策略塔防,而在题材上=恐怖+地牢。
细分化:比如《召唤神龙》选取了古代神话题材中“龙生九子”这一细分元素,并且还有美妆鞋包的元素可选;再如《狗头大作战》挖掘“Dog表情包”这一细分题材。
AI数据驱动:游戏葡萄今年2月采访了“TOP10”中一家厂商负责人,他称:“(做产品时)AI算法很重要,比如敌人进攻我方、中立土地、其他势力的优先级是什么样的,如果根据产品经理凭经验、靠认知去调整,最后差别会很大”。此外,一些头部厂商利用大数据筛选潜力细分题材,进而立项做产品,诞生了如《王蓝莓的幸福生活》之类的爆款。

《猛鬼宿舍/躺平发育》实际上是恐怖+地牢题材
融合了东西方元素
这些趋势,其目的都是先找到细分群体,再根据大数据进行创新,包括:
找到新的细分群体,如《古董就是玩儿》之于古董爱好者、《王牌二手车》之于汽车爱好者;
新的游戏场景,如《我的停车场》之于考驾照场景、司机休闲场景;
新的题材偏好,如《狗头大作战》的“表情包”题材;
新的产品创新方式:大数据驱动,而不是凭经验、“拍脑袋”。
②这些产品大多在各平台小程序、摸摸鱼APP上有所布局,排名靠前的布局更全。

以小程序为例,“TOP10”往往是利用小程序先试水,成功后再推出APP版。比如,《躺平发育/猛鬼宿舍》小程序游戏1月初就已上线,而APP今年1月15号才发布;再如,《召唤神龙》小程序去年12月末上线,12月31号上线摸摸鱼APP,而APP今年1月6号才发布(七麦)。
利用小程序、摸摸鱼APP试水,具有多重优势:
玩家试玩门槛低
厂商制作快、成本低、可试错
游戏往往诱导分享,在微信、抖音、快手上形成社交裂变,与短视频平台的“发行人计划”营销方式也高度契合
可植入激励广告(多是其它游戏广告,故而相对精准),及时变现,覆盖一定成本
可通过二维码图片,将流量导流到微信公众号、APP等,积累种子用户
可见,在小程序、摸摸鱼APP上线,让超休闲游戏能以“原型”的姿态“快速上线、小步快跑、试错迭代”。在大浪淘沙中,自然筛选出了一批精品。
可,为什么是它们?除了在产品层面因素,在营销层面,它们怎么做的?
2、广告买量
①投放量:6款重买量,投放中等偏高
“TOP10”中,6款产品在1月着重进行了买量(其它投放较低)。除了投放更多的《兄弟一起冲》,“买量派”往往制作300-500组素材,平均每组投放4-5次。1月买量素材投放总数(不去重)在2000组级别,这一力度对于超休闲产品,甚至对于同题材所有游戏产品而言,都是中等偏高的。

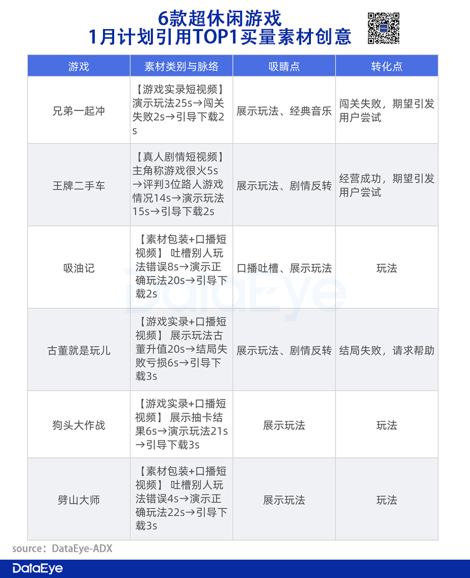
②素材创意:围绕玩法,刺激用户尝试
·从内容创意来看:6款产品计划引用数最多(即投放次数最多,说明效果好、被重视)的5组素材,均为30秒的竖屏短视频。创意均围绕游戏玩法展开,演示玩法内容占据了三分之二时长,不论是吸睛点还是转化点,都与玩法相关,试图以简单玩法、结果成/败,刺激用户尝试心态。
其中成本较低的游戏实录有3支,稍作剪辑的素材包装2支,真人剧情短视频1支。

《古董就是玩儿》投放最多次的买量素材:剧情反转、结局失败,试图引发用户尝试
·从文案标题来看:6款产品投放次数最多的5组素材(共30条文案)中,出现的频次最高的词是“游戏”(8次)“休闲”(7次)“经营”(7次),此外“wifi”“解压”“好玩”“停不下来”“自定义”都是高频词。

③平台选择:总体均衡,偏向字节
按平台来看,6款产品素材分布总体较为分散,主要投向10个平台。

但按照流量体系来看,“字节系全家桶”仍是6款产品的主流选择。其中,占比最高依次是穿山甲联盟、今日头条、抖音、抖音火山版、西瓜视频。
字节系以外,糗事百科、UC头条、网易新闻、快手、优量广告、百度都占有一席之地。
④小结:
·总体而言:
在小程序、摸摸鱼上得到验证后,“TOP10”超休闲游戏中,有6款侧重为自家APP进行买量,且持续投放,素材量也较多。
·具体分析
较高效的买量创意,主要围绕玩法展开,并在标题突出游戏类型筛选用户,最后通过解压、好玩、不需要wifi、自由度高等特点,寻求转化。本质上这是围绕核心用户寻求精准转化的基础套路。平台选择方面,则总体较为均衡,但更偏向于“字节系全家桶”。
3、达人营销
“TOP10”均参与了短视频平台的游戏发行人计划,以下以抖音游戏发行人计划为例:


①从总播放量来看:
TOP3(《召唤神龙》《猛鬼宿舍》《画线救救火柴人》)的总播放量显然更高。平均单视频播放方面,除了这三家,《狗头大作战》表现也较为突出。
综合这两项数据以及视频数量,DataEye研究院认为:平均单视频播放更高,说明一方面可能有大V参与或是爆款视频,另一方面也反映出这些产品更具话题性,更吸睛。
②从结算方式来看:
“TOP10”的结算方式总体较均衡,但结果却不一而足。按播放次数结算的方式,往往能吸引更多达人参与投稿;而按激活人数结算,往往投稿达人较少。

③从投稿视频量来看:
高单价+按播放次数结算,确实能带来大量视频投稿,但总播放量不一定就高(投稿达人多,但播放量不高的《古董就是玩》就是负面案例)。因此,一味追求视频数量,对于总播放量帮助不大。
④小结:
总体而言:
游戏发行人计划,似乎已成超休闲游戏营销的必选项。
表面原因,当然是买量价格上涨、发行人计划成熟等等,你懂,不多赘述;
更深层次的原因,在于达人视频具有长尾效应,即使停止,视频也会在很长一段时间内持续带来曝光、下载。这一定程度上有助于超休闲游戏长线化运营。这是买量无法比拟的。
具体分析:
我们得出的三条结论中,有一个点或许较为重要:产品的“话题潜力”,是达人营销的关键!
具备“话题潜力”的产品,往往题材小众但有出圈潜力。更重要的是没有固定的通关方式,没有唯一的玩法。
比如《画线救救火柴人》画线的方案可以五花八门,玩家可天马行空,产生戏剧效果、喜剧效果;再如《猛鬼宿舍/躺平发育》恐怖题材本就引发好奇,玩家可以选不同的房间,不同的策略,不同角色;《狗头大作战》的表情包题材更是本就具有话题性,玩法上则是自由搭配的卡牌玩法。这三款产品的单视频播放都较高。
更早之前,休闲游戏《王蓝莓的幸福生活》就将抖音上拥有1200万粉丝的虚拟人物“王蓝莓”做成了游戏,在一个月之内实现了国内IOS下载量突破150万。

玩法自由、具有话题性,意味着玩家、达人在游戏过程中的创意空间较大,更容易产生丰富内容,进而形成“社交货币”——这是一切社交传播现象的核心。
4、超休闲游戏赛道正以产品、营销创新逆境重生
2022年1月iOS超休闲类下载量快速增长,这再次提醒行业:在版号持续暂停的2022,超休闲赛道值得高度关注,仍蕴藏一些机会。这背后有三大背景因素:
其一,小程序游戏的快速成熟、摸摸鱼APP紧抓节假日大幅买量,都为超休闲游戏提供了土壤;

其二,去年9月,政策层面要求“实名制的全面覆盖”,对超休闲游戏提出了更严峻的挑战,由此筛选出一批精品产品,也让这一赛道逐渐走向良性发展;
其三,抖音快手游戏发行人计划,以及微信视频号的快速成熟,以及相关视频的“长尾效应”。为超休闲游戏长线运营、突破圈层提供了良机。
就连腾讯也想多分一杯羹:虎年春节前夕,腾讯悄悄拿出了一款游戏平台应用“鹅盒”,其与字节的摸摸鱼十分相似。
分析了“1月iOS超休闲游戏下载榜TOP10”后,DataEye研究院发现:

①从产品层面来看,“TOP10”在题材、玩法上都呈现三大趋势:融合化、细分化、AI数据驱动。
②从营销层面来看,玩法自由激发话题性,打出社交裂变+广告买量+达人推广组合拳。其中,广告买量是可选项,围绕玩法构建创意;发行人计划是必选项,自由玩法与话题性是关键——新的产品特征、营销方式,诞生出一批新超休闲游戏,并且呈现精品化、长线化趋势。
放在更大的视角中,这些超休闲游戏本身的变现方式,也是广告。其中有大量游戏广告,形成“以游戏推游戏,超休闲推中重度”的模式,成了其它游戏产品营销的“导流品”。尽管,这些超休闲游戏在TapTap上评分不高,且往往被评“广告太多”,但并不妨碍登上下载量榜单——把产品做好,玩家对广告其实有一定程度容忍。
总体而言,过去充斥着网赚游戏、劣质短线游戏的超休闲赛道,由于上述种种原因,逐渐摆脱“劣币驱逐良币”的恶性循环,找到了逆境重生的方向。
当然,这一赛道也仍有诸多困境,比如字节系Ohayoo占据较大份额,寡头化严重;比如,爆品诞生后抄袭严重,缺乏版权保护等;此外,这一赛道也存在淡旺季明显、周期性强的特点,“节假日热、工作日冷”。但总体而言,整个赛道仍在走向正循环。
2022,超休闲赛道有可能持续长出长线化、精品化、现象级产品。


评论