文|雷递网 雷建平
职业教育平台粉笔科技今日向香港联交所递交IPO招股书,正式启动上市计划,中金、花旗、美银证券为联席保荐人。
粉笔科技此次募资用途为丰富课程内容、扩大学员群体、加强技术开发能力、改善技术及基础设施等。
9个月营收26亿
粉笔科技成立于2015年,主营业务为成人职业教育服务,在线培训、线下培训以及教材、教辅材料是其核心收益来源。
粉笔科技的线下业务已覆盖中国31个省、自治区及直辖市的260多个城市,线下付费人次累计超170万。
粉笔科技的总付费人次由2019年600万人增至2020年的960万人,截至2021年9月30日止为730万人。正价课的付费人次由2019年的140万人增至2020年的 180万人,截至2021年9月30日止增至210万人。
截至2021年12月31日,粉笔科技线上平台已积累4530万线上付费人次;2020年、2021年平均月活跃用户分别为约470万、约650万人,同比增长62%、38%。
招股书显示,粉笔科技2019年、2020年收益分别为11.6亿、21.3亿,2021年1-9月收益为26.3亿,较上年同期的14.66亿元增长约80%;

粉笔科技2019年经调整净利润为1.75亿元,2020年净亏损3.63亿,2021年1-9月净亏损扩大至7.82亿元。

截至2021年9月30日,粉笔科技持有的现金及现金等价物为8.48亿元。
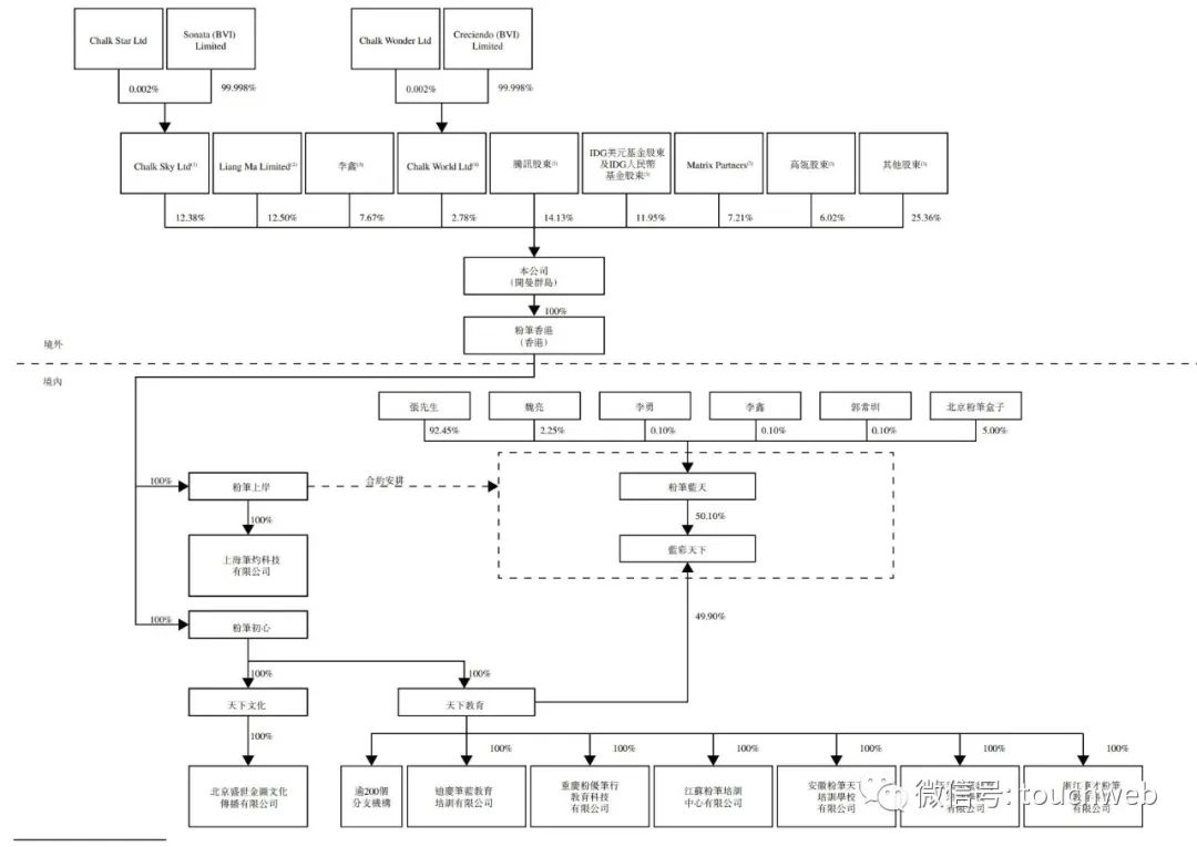
高瓴经纬IDG是股东
粉笔科技执行董事为张小龙、魏亮;独立非执行董事为丘东晓、袁启尧、袁佳女士。
2021年2月,粉笔科技完成3.9亿美元的A轮融资。这是粉笔科技自成立以来首次公开融资,由IDG资本和挚信资本领投,CPE、德弘资本(DCP)、昆裕润源、华兴新经济基金、弘毅投资、泓睿投资等跟投。
IPO前,粉笔科技CEO张小龙及其一致行动人一共持有35.33%的股权。

腾讯持股为14.13%,IDG持股为11.95%,经纬持股为7.21%,高瓴持股为6.02%。


评论