文|新经济e线
截至目前,ETF市场继续呈现高度头部化格局,尾部加速出清。3月1日,兴业基金发布关于兴业上证180金融交易型开放式指数证券投资基金终止上市的提示性公告称,兴业上证180金融ETF(510690)自2021年12月18日至2022年1月5日期间进行了基金财产清算,基金财产清算报告报中国证监会备案后,于2022年2月17日完成了剩余财产分配工作。基金终止上市日为2022年3月3日。
新经济e线注意到,实际上,兴业基金仅今年1月已有3只ETF密集清算,公司ETF产品布局可以说是全线溃败。除了兴业上证180金融ETF以外,公司另有2只ETF也于今年1月17日刚刚结束清算,分别是兴业中证福建50ETF(512350)和兴业上证50ETF(510860)。
而与之形成鲜明对比的是,ETF市场赢家通吃的地位愈加巩固。我国ETF市场发展至今,行业格局已相对稳定,头部基金公司优势明显。截至2021年12月31日,国内市场(除货币型ETF外)共成立613只ETF,分别来自51家基金公司。其中,华夏基金已成立60只ETF,成立数量位居首位。易方达基金和国泰基金分别以43只和37只ETF成立数量紧随其后。上述三家基金公司的ETF产品数量占据全市场的22.84%,头部效应显著。
产品线名存实亡
据新经济e线了解,兴业基金最近一年来累计清盘的ETF已多达5只,公司ETF产品线已名存实亡。其中,今年1月结束清算的兴业上证180金融ETF、兴业中证福建50ETF、兴业上证50ETF这3只ETF均集中成立于2020年,从成立到清盘前后不过一年多时间而已。

来源:基金公告
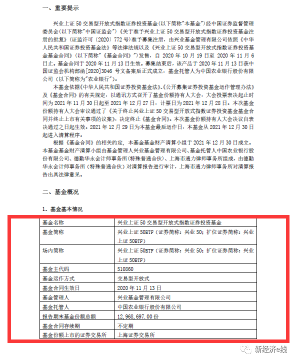
公开资料表明,兴业上证180金融ETF于2020年5月8日成立。彼时,基金募集有效认购总户数3400户,募集发行金额约2.95亿元。但兴业上证180金融ETF自上市后规模便急剧下降。等到2020年第三季,基金规模已缩水至1.22亿元。同年第四季度,基金资产净值已跌破亿元,仅剩下0.62亿元。从去年二季度开始,基金资产规模便徘徊在清盘红线之下,当季规模已骤降至0.13亿元。
据兴业上证180金融ETF于今年1月18日出具的清算报告表明,2021年12月17日为基金最后运作日,基金从2021年12月18日起进入清算程序。截至最后运作日基金份额总额仅有584.25万份,按基金份额净值人民币1.0313元计,对应基金资产净值仅为602.54万元。
同样,兴业中证福建50ETF的清盘分水岭也发生在去年第二季度。该ETF在2020年9月10日上市时的募集发行额约2.2亿元。等到去年第二季,基金规模已急剧缩水至0.14亿元。再到清盘前的基金最后运作日2021年12月24日,按基金份额净值人民币1.1296元计,基金份额总额仅录得383.11万份,对应基金资产净值约433万元。

来源:基金公告
新经济e线获悉,上述3只摘牌的ETF中,兴业上证50ETF的上市时间最晚。兴业上证50ETF去年1月12日才在上交所上市,截至最后运作日2021年12月29日,基金份额净值人民币0.9045元,基金份额总额1296.87万份,基金资产净值已缩水至1173万元。仅上市不到一年时间,该ETF规模已大幅缩水95%。
早在去年7月,兴业上证1-5年期地方政府债ETF和兴业上证红利低波动ETF也相继终止上市。如此算来,在短短不到一年时间里,兴业基金旗下累计已有5只ETF宣告惨烈退市。
有业内人士测算,若按ETF首发规模2亿元的最低门槛计算,为了维持产品运作,每年的成本大概在200万元到300万元不等。实际上,一只ETF要实现管理费和支出持平,其规模至少要在5亿元以上。否则的话,都是赔本赚吆喝。
截至今年3月1日,兴业基金旗下正常交易的ETF仅剩下2只,分别是兴业沪深300ETF(510370)和兴业中证500ETF(510570),以上两只ETF分别成立于2020年9月11日和6月30日。不过,这两只ETF都早已跌破5000万元的清盘红线,基金资产净值分别仅录得约1153万元和1115万元。
进入门槛越来越高
新经济e线注意到,目前,ETF市场的竞争格局表现为赢家通吃。在主流宽基、行业及主题指数等赛道均被头部公司占据的情况下,产品审批、团队、资源等客观因素使得后来者进入的门槛越来越高。
截至2021年12月31日,排名前10的非货币ETF管理人在管规模合计占全市场的80.25%,前五名占60.06%;非货币ETF管理规模前5 名的基金公司依次为华夏基金、易方达基金、华泰柏瑞基金、国泰基金、南方基金。
与主动管理型基金不同,绝大多数ETF基金为被动跟踪型指数产品,因此标的指数的选择对于ETF规模能否增长至关重要。2021年宽基ETF规模继续稳步上升背后,包括华夏上证50ETF、华泰柏瑞沪深300ETF、南方中证500ETF在内的三大宽基指数成为ETF三大“天王”。截至2021年底,这三只宽基指数均超500亿元规模。截至2021年12月31日,全市场共有25只非货币ETF规模超过百亿元,其中包括11只宽基指数ETF和10只行业及主题指数ETF。
相比之下,今年以来发行失败的5只基金产品中就有2只是中小基金公司旗下的ETF。此外,ETF发行和市场表现也息息相关,鉴于今年A股持续调整,许多热门赛道出现大幅调整,也影响了投资者认购和交易热情。
截至3月1日,在已有ETF产品布局的51家基金公司中,包括万家基金、兴业基金、山西证券、浙商资管、融通基金、南华基金等6家公募机构旗下ETF规模均在亿元以下。如垫底的万家基金和兴业基金两家公司合计分别仅在二千万元左右。其中,万家基金旗下仅有一只ETF上市,为万家上证50ETF。该基金于2015年12月15日上市,但最新份额仅剩下约800万份,对应基金资产净值约为2387万元。
此外,前海开源基金和中银国际证券两家机构的ETF规模也仅亿元左右。其中,前者两只ETF分别是前海开源黄金ETF和前海开源中证500等权ETF,最新份额仅录得约1900万份和3000万份,对应基金资产净值分别为约7300万元和4700万元,较基金发行募集金额3.17亿元和7.6亿元,缩水幅度分别高达76.97%和93.82%。
与兴业基金一样,中银国际证券也同属ETF的后来者。今年2月,中银证券国证新能源车电池ETF在三个月发行期结束募集失败。截至今年3月1日,公司旗下仅有2只ETF上市,分别是中银证券中证500ETF和中银证券创业板ETF,基金规模分别仅为约6400万元和3400万元。
事实上,步入2022年以来,伴随ETF产品同质化竞争白热化,产品清盘的警报已频频拉响,甚至不乏头部公司的产品。春节后,就有十余只ETF陆续发布资产净值连续低于5000万元的提示性公告或可能触发基金合同终止情形的提示性公告。


评论