文|化妆品观察
日前,上海伽盛化妆品有限公司(以下简称“上海伽盛”)因“在广告中谎称取得专利权”被处罚一事,在业内引起讨论。
此事件进一步揭开了功效护肤的“专利黑幕”。化妆品观察注意到,当前功效护肤“专利乱象”远比想象中疯狂,品牌宣称“专利成分加持”,尤其为了凸显“功效”而在“专利”上移花接木、弄虚作假的现象泛滥。
单月GMV过千万,因“假冒专利”被罚
近日,上海市金山区市场监督管理局发布行政处罚决定书:上海伽盛因谎报专利、发布虚假广告等行为,被处以罚款并责令停止和改正违法行为。
上述决定书显示,上海伽盛在2019年开设了醒肌密天猫旗舰店,2020年1月上架了一款名称为醒肌密黛璞露黄金多肽紧致精华液套组(黄金多肽精华液+紧致蚕丝蛋白线)的产品,产品详情页面写着“5-10分钟突出棱角收缩毛孔”和“专利类肉毒素成分”等宣传内容。
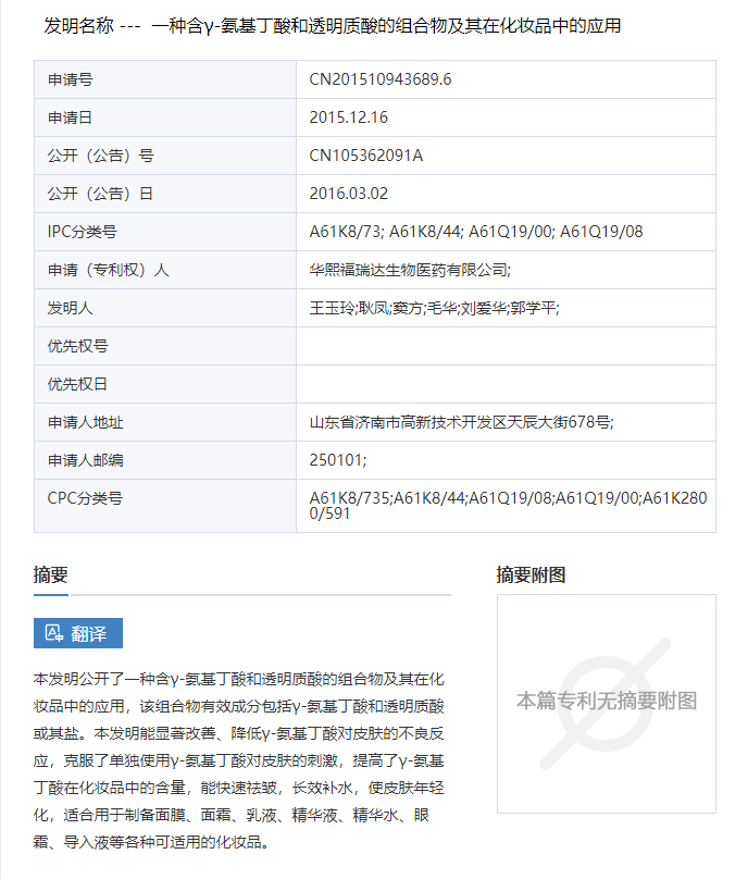
但据上海市金山区市场监督管理局调查,上海伽盛并未在产品详情页面上标注专利号。同时该产品所使用的专利号201510943689.6,是名称为一种含γ-氨基丁酸和透明质酸的组合物及其在化妆品中的应用,其专利成分未含有肉毒素或类肉毒素,判定其发布“专利类肉毒素成分”的行为为“假冒专利”。

图源:国家知识产权网
此外,产品宣称“5-10分钟突出棱角/收缩毛孔”,也被调查证实“非真实效果”,而是涉事公司为了突出自身产品的效果显著吸引更多客户购买,从而用时间表述杜撰了产品效果,存在“发布虚假广告”的行为。
公开资料显示,上海伽盛成立于2018年,代表品牌是“醒肌密SKINAWAKE”,主要聚焦功效性护肤细分市场,以“轻医美爆款”为核心选品,有“光子嫩肤、热玛吉、微晶磨皮、线雕”四大系列,覆盖精华液、面霜、面膜、隔离霜等多个品类,价格多在百元左右。
值得一提的是,企查查信息显示,上海伽盛最大股东为梁莉,结合此前媒体公开报道,醒肌密SKINAWAKE品牌主理人梁莉,曾是前欧莱雅(中国)多品牌市场总监及电商副总经理。2021年9月,醒肌密SKINAWAKE完成千万级别融资,投资方包括宝捷会、远宁资本等;2021年8月,醒肌密SKINAWAKE单月全网GMV超过1000万,抖音日销1万+单。

图源:企查查
目前,该品牌天猫旗舰店共有粉丝6万余人,月销量最高的产品是修复爆水霜,月销量超过3000件。而此次涉事相关产品,在被处罚后已在旗舰店下架。
事实上,上海伽盛假冒“专利”被罚,并不是个例。2个月前,上海和杭州分别公布了一例“化妆品企业未取得专利却宣称‘专利成分加持’而被处罚”的案例,两家企业分别被罚款4万元和3万元。仅广州市,2021年就有33例化妆品企业因“专利”被罚。
专利乱象高发,功效护肤“徒有虚名”?
化妆品观察发现,这些“闭着眼睛宣称专利成分加持”的现象,多见于功效护肤品牌。
“对于功效护肤品牌来说,核心技术或专利成分是产品力的重要支撑。因此用‘皮肤科医生站台、医研同行背书’、‘独家专利’成为不少功效品牌惯用的宣传点。”一位业内人士道出功效护肤“专利滥用”背后的真实原因。
但也正是由于功效护肤品牌对“技术”的过度崇拜,在市场上衍生出许多“乱象”。化妆品观察注意到,一些创新实力不足的功效护肤品牌,或通过打“擦边球”的方式蹭专利的热度,或移花接木假冒专利。
其一,将复配成分专利宣传成“专利成分”。化妆品观察发现,某国产护肤品牌天猫旗舰店宣称,其一款“面部精华液”使用了“韩国专利成分-马齿苋”,但根据介绍中提供的专利号,在韩国专利网站KIPRIS上查询发现,其对应的专利为“化妆品美白成分”,而非“专利成分—马齿苋”。

图中内容:专利复配成分中含马齿苋提取物
“‘复配成分’专利,其实是该美白成分中添加了马齿苋成分,除马齿苋外,该配方中还添加了其他成分,跟“专利成分-马齿苋’完全不是一个概念。”华东某头部化妆品企业资深配方工程师解释。
从宣传角度来说,两者最大的差异在于独特性。她进一步指出,“专利成分在解禁之前,属于某个企业独享,这是一个品牌的护城河。但复配成分中添加某种专利成分,则是任何产品、任何品牌都可以做到。另外,有些产品只添加了某一’专利成分’的微量成分,这个成分并不是主要功效成分,所以将’添加成分’宣称成‘专利成分’,有故意夸大或者捏造功效的嫌疑。”
其二,“不明确标注具体专利类型”。“研发累计15项专利技术”、“多年自主研发护肤专利技术,一举拿下多项专利证书”……诸如此类的宣传术语,常见于一些功效护肤品牌的线上广告。但事实情况是,不少品牌宣称的多项专利,大多是外观设计、实用新型专利等,不涉及“产品功效”本身。
“根据《专利标识标注办法》,专利标识应当标明‘发明专利’、‘实用新型专利’、‘外观设计专利’。外观设计、实用新型专利虽然也称专利,但对于功效护肤品来说,消费者更想看企业的技术专利是不是关于‘功效’本身。功效护肤品牌在宣传产品功效时,不明确标注专利类型,有误导公众之嫌。”北京市立方(广州)律师事务所一名律师表示。
其三,未取得相关专利,却宣称“专利成分加持”。2021年,上海一化妆品公司为宣传其一款精华产品,在公司官网发布了“专利舒缓成分呵护”内容的广告,但经上海市场监督管理局调查,该产品并未取得相关专利,该公司被责令停止发布违法广告,并罚款4万元。
与此同时,不少功效护肤品牌还存在“超前宣传未授权发明专利”、“专利已过期却继续宣称”的现象。比如某国货功效护肤品牌,在公众号宣称“获得6项专利”,但其中有四个专利申请状态处于“实质审查请求生效”,也就是说该专利仍在审查阶段。
对此,上述律师表示,“专利是先公开再审查,没有授权的专利,不适合称作是专利技术,更应称‘申请中或已被驳回的发明专利’。在审查状态的专利,目前并未生效,存在被撤回或驳回的可能。超前宣传等同于虚假宣传。”
鉴于目前许多宣称获得“专利”的功效品牌,实际并未获得“专利授权”,不少业内人士认为,功效护肤,看似“热闹”,实则一地鸡毛。
“表面上看,功效产品蜂拥而至,一年时间里上市了很多新品,但部分效护肤品牌并没有系统、完善的研发架构,大部分产品是品牌拿着原料商提供的参考配方,简单优化后就打版、生产,或者和拥有独家专利的代工厂合作,从技术创新来看,功效护肤市场并没有真正起飞。”
“大部分鼓吹‘技术积累深厚’的功效护肤品牌,成立时间不到5年,技术积累‘徒有虚名’。”有受访人士表示。
新规下,专利保护将成绝杀武器
撇开功效护肤品牌“胡乱”宣称专利的行为,合规的专利宣称和保护仍是必要的。
“新规之下,化妆品企业尤其是功效护肤品牌,申请专利的数量还会继续攀升,专利保护将成为化妆品企业参与市场竞争的利器。”上述人士表示。
“新规明确规定注册和备案时需提交产品配方或者产品全成分,提交资料包括所有原料的含量、复配比例、使用目的等,还需要关联原料供应商。这等于让企业提交配方,意味着在新规变革中,研发、原料等很多传统优势可能不再具有竞争力,那么用‘专利’的形式对原料和配方加一层保护屏障,对于企业在市场竞争中将变得尤为重要。”
事实上,近两年各美妆企业对于专利申请的力度正在逐渐增强。新锐品牌中,且初2021年申请专利数量7项,但2022年截至目前就已申请9项专利;同样,优时颜在2021年申请专利8项,远远超过2020年申请数量。
老牌国货中,片仔癀主打“功效型护肤”,在研发上积累下深厚的基础,专利申请数量超过300项;而如乐美达、雅妍、仪玳等功效化妆品代工厂,也在“专利”上狠下功夫。


在提升“专利”数量构建保护屏障之外,提升专利的质量和专利创造性,是更加重要的方面。“目前国内美妆企业大多数都是以现有配方的组合和常规的制备方法进行专利申请,新规下不仅仅要注重专利申请,提高维权意识;更要提升专利的质量和专利创造性,才能提升化妆品企业尤其是功效护肤品牌的竞争力。”某国产功效护肤品牌负责人表示。
“注册备案制度的公开,意味着从源头开始规范功效宣称,这意味着以前没有多少创新实力的品牌,以后不能轻易通过‘打擦边球’的行为蒙蔽消费者,这也迫使企业进一步提升研发水平。”他表示。


评论