作者 | 文化产业评论 莘奇疾
编辑 | 半岛
大运河国家文化公园的建设目前可以说是如火如荼,但国家文化公园的建设在全球罕有先例,整个建设实际上是一种全新的探索过程。
按照规划,2023年大运河国家文化公园要完成基本建设,目前各相关地市的建设进度不一,但都在积极且高效地完成这件工作,其中江苏省的重点建设区建设任务已经完成。
数日前,杭州印发了《杭州市大运河文化保护传承利用暨国家文化公园建设方案》,详尽阐述了大运河国家文化公园(杭州段)的建设规划。由于杭州今年9月要承办第19届亚运会,国家文化公园的建设和亚运会的筹备工作叠加,相辅相成,规划起点高、手笔大,很是引人注目。
自2017年1月中办、国办发布《关于实施中华优秀传统文化传承发展工程的意见》,提出要建设一批国家文化公园之后,“国家文化公园”这一新颖名词就越来越密集地出现在各种媒体报道与政府文件之中。
今年1月,国家文化公园建设工作领导小组印发通知,部署启动长江国家文化公园建设工作。至此,我国已经明确了长城、大运河、长征、黄河、长江五大国家文化公园的建设目标。其中前三者起步早,建设进度也相对较快,长城河北段、大运河江苏段、长征贵州段作为重点建设区按照国家要求已于2021年底前基本完成建设任务。
国家文化公园的建设在全球罕有先例,是一种全新的探索过程。由于大运河(尤其是南段)时至今日仍在社会生活中发挥着重要作用,相应的维护与开发利用一直没有停息,2014年6月大运河列入世界遗产名录后,保护工作又被提到很高的等级。因此综合来看,大运河国家文化公园的建设进度相对其他几个文化公园都要更快一些,它的建设成果与经验,将会为后续全面推进国家文化公园建设提供宝贵的借鉴。
今天,大运河国家文化公园的建设会给普通人的生活带来哪些变化?现在建得怎么样了?未来又将如何发展?文化产业评论(ID:whcypl)就来谈谈这些问题。
以人为本
公园的最大功用就是供公众游览休憩放松,对普通人来说,国家级的文化公园自然应该比一般公园带给人们更好的游览感受。
从目前大运河各段已经建设好的部分来看,这一点做得都不错。
大运河国家文化公园之中还有不少地方的建设尚处于规划阶段,但从这些的规划中也能看出,给群众提供更好的游览场所都是核心的规划理念。
这个公园建设不一般,给政策给资金
搞建设离不开政策与资金的支持,大运河国家文化公园得到的支持如何呢?
政策密集发布
大运河国家文化公园得到的政策关注堪称无以复加。

以上为国家级的政策,据文化产业评论(ID:whcypl)查阅,建设涉及的8个省(市)均已出台了相关的配套政策,在这些省份出台的省级十四五文旅业发展规划中,都对公园的建设有详细描述。而这些描述具体到地级市级别的实施方案之中时,已经被分解成为一个个项目,尽管地市级的规划编制进度参差不齐,但预计最晚在今年第一季度内会全部推出。
投资强度惊人
大运河国家文化公园的投资强度很惊人。
以江苏为例,大运河江苏段是运河全段文旅资源最丰富、密度最高的地区,拥有10项世界级非遗、239处全国重点文保单位、140个国家级非遗、54座国家级历史文化名城名镇名村、21处全国爱国主义教育基地、22处全国红色旅游经典景区。2021年6月初,江苏省大运河文化带建设工作领导小组举行全体会议,审议了省大运河文化带和国家文化公园建设“十四五”时期和2021年重点项目,总投资达2134亿元!
从公开来源暂时查不到其他省份明确的投资总额,但从能查阅到的新闻之中,也能推测整体的投资额度不会小。


相对保守地推测,大运河国家文化公园建设的投资总量会是几千亿级别。
为何需要这么多钱
为何大运河国家文化公园的建设这么花钱呢?我们先看看它的整体描述。

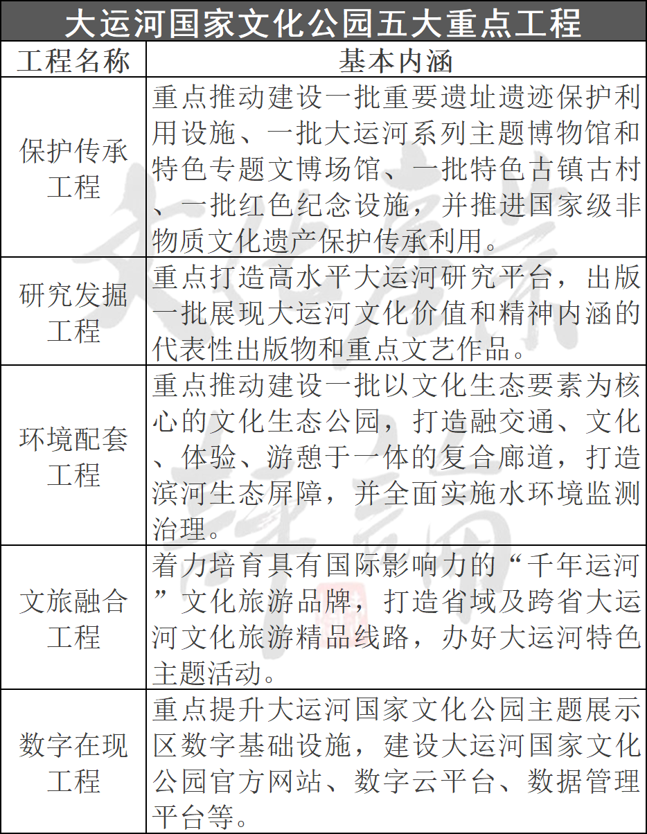
在国家文化公园建设工作领导小组颁布的《大运河国家文化公园建设保护规划》(下简称为《保护规划》)中,还明确了五大重点建设工程,每一个都是分量十足。

我们再结合着示意图,直观感受一下大运河国家文化公园涵盖范围之广。

隋唐大运河是以洛阳为中心,其永济渠、通济渠大部分河段至近代已经无水;元代在隋唐运河基础上,于京杭之间取近路开凿了济州河、会通河、通惠河,是为京杭大运河;浙东运河又名杭甬运河,在浙江境内,始建于春秋,贯通于西晋,西起杭州,经绍兴,东至宁波甬江入海口
在8个省(市)广阔的范围之内,有这么多重大项目要实施,花费这么高也就不足为怪了。
钱从何处来
单靠财政资金无法支撑这么多建设项目,即便是财大气粗的“苏大强”也不例外。
《保护规划》中提及:鼓励和引导社会资本通过兴办实体、资助项目、提供服务、捐赠物资等方式参与建设运营。
江苏作为先行建设省份,尝试联合金融资本、社会资本等共同建设大运河国家文化公园。
江苏曾设立全国首只大运河文化旅游发展基金,认缴规模超130亿元,2020年江苏还在全国发行首只大运河文化带建设专项债券,规模23.34亿元。
江苏的这些经验做法得到国家发改委、文旅部等部委的高度评价,并在全国推广。这种综合性、多渠道的建设资金募集模式,将会成为未来建设的主流,也会比较好地解决大运河国家文化公园建设资金的问题。
在经济发展进入新形态的阶段,维持经济健康高速发展是一件非常有挑战的事情,大力发展文化产业、推进智慧旅游深入发展、推动文旅深度融合,是被广泛认可的有效措施。
大手笔投入的大运河国家文化公园,会带动基建、网络、交通、科技等很多相关领域的快速发展,也会极大地推动文化产业、旅游产业的发展。
建设与发展的主要问题
国家级的文化公园建设没有成功案例可以拷贝或借鉴,只能在积极探索中不断总结经验,不断优化发展路径。
学术界对大运河国家文化公园的发展提出了很多中肯意见,在实地调研基础上文化产业评论(ID:whcypl)综合分析后认为,大运河国家文化公园建设领域目前存在两个比较明显的短板,亟待有关部门重视并解决。
硬件建设中存在的问题
有问题不奇怪,这么大的工程,又涉及那么多省份,千头万绪,难免会有疏漏。
一是部分地区为了快速完成建设任务,采用的方法失之简单。先快速拆迁,将沿岸建筑全部折光;接下来进场整修,建设混凝土大堤和道路等;最后就是绿化、布置健身器材、设置宣传牌匾。这样的建设模式能快速取得一些成效,但却使原来沿岸的历史风格完全消失,“千人一面”,“文化带成了整齐划一的绿化带”。
二是防洪墙等水利工程在建设时存在不足。大运河很多地方承担着繁重的航运、行洪等功能,防洪是一项硬任务。在实践中有的地市为保险起见,简单地将防洪墙拔高建设,上下游的其他地市也只能看齐这个标准甚至高于这个标准,于是你7米我8米,防洪大堤一处高过一处,运河景观于防洪堤之外完全不可见了,也就违背了大运河国家文化公园的建设原则。
三是一些民生项目侵占堤岸,在堤岸上修建道路主干道与其他城市配套工程的并不少见。这种作法在之前很长一段时间内比较流行,由于是民生项目,被质疑的时候不多。但是在大运河国家文化公园的规划出台之后,再这么推进项目就不合时宜了。
综合看来,如何在大运河国家文化公园的建设中协调各方,最大限度地降低对运河古韵的破坏,值得各级政府重视。
文化分量不足
文化产业高速发展这么多年,人们已经有较高共识:相对于基础设施等“硬件建设”,文化内涵挖掘整合等“软件建设”难度更高。国家文化公园如果 “文化”的分量不足,就会缺乏说服力。
就大运河国家文化公园而言,在热火朝天的建设中,文化层面的建设缺憾明显。
首先,整体文化标识体系有欠缺。大运河国家文化公园只有一个“千年运河”的slogan,没有更详细的解读,也没有完整的VI标识体系。而作为对比,几乎每个相关的省份与地级市,都有自己的宣传口号。例如河南省有“行走河南,读懂中国”,郑州市有“天地之中,华夏之源”,洛阳市有“千年古都,牡丹花城”,开封市有“一城宋韵,八朝古都”。从营销的角度讲,过多的口号会降低品牌识别度,怎么将这些有机地统一到国家文化公园的体系之内,是需要尽快解决的事宜。
其次,如何处理不同的文化公园品牌重叠,也是一个比较棘手的事情。最典型的例子就是洛阳、郑州、开封三个地市,它们既处于大运河国家文化公园的核心区,同时也在黄河国家文化公园的核心区,硬件建设可以合二为一,但如何做好文化的区分,需要多方协作破局。
第三,对文化内涵的挖掘,可能是最具难度的事情。现在大家对IP的概念都高看一眼,各级政府出台的规划中也都表达了对本区域文化IP的高度重视,但提出概念容易,真正打造IP则很有难度。
以大运河国家文化公园永济渠段的重要城市鹤壁为例,鹤壁是古卫国所在地,古称朝歌。淇河湿地公园是大运河国家文化公园的重要组成部分,据考证《诗经》中与淇河卫地相关的诗篇高达六十余篇,因此鹤壁市力推“诗经”这个IP。另外,大名鼎鼎的鬼谷子就是在鹤壁云梦山传道授业,教出了苏秦、张仪这些学生。鹤壁市下辖的浚县是隋唐大运河重要的港口城市,入围第三批国家历史文化名城,历史文化遗存丰富,儒家重要人物子贡就是浚县人,至今浚县尚有子贡墓。然而不管是“诗经”,还是鬼谷子乃至子贡,都只体现在一些小景点上,很难给外地游客留下深刻印象。
如何解决文化内涵的挖掘与提升问题,也是未来大运河国家文化公园建设中需要重视的事情。
结语
“月落乌啼霜满天,江枫渔火对愁眠。姑苏城外寒山寺,夜半钟声到客船。”大运河就如张继的诗一样,普通的生活场景中蕴含着浓浓的文化气息,穿越千年仍旧打动着人们的心扉。而这正是中华传统文化的魅力所在,也是我国建设国家文化公园深层的动机。
编审 | 时光
参考文献:
1.刘庆柱等:《笔谈:国家文化公园的概念定位、价值挖掘、传承展示及实现途径》
2.许立勇,周从从:《大运河国家文化公园圈层治理研究》
3.程遂营,张野:《国家文化公园高质量发展的关键》
4.程金龙,刘凯霞,程少阳:《河南省大运河国家文化公园建设研究》
5.王健,王明德,孙煜:《大运河国家文化公园建设的理论与实践》
6.吴殿廷,刘锋,卢亚,刘宏红,王欣:《大运河国家文化公园旅游开发和文化传承研究》
7.新华社记者:国家文化公园建设工作领导小组办公室负责人就《大运河国家文化公园建 设保护规划》答记者问
8.各级政府部门相关政策文件与各级媒体公开新闻报道


评论