文|张力
近日,位于沙坪坝区陈家桥轻轨站旁的电建泷悦华府收到罚单,原因是擅改建设工程规划许可证及附件、附图的许可内容进行建设。
值得注意的是,该楼盘“擅改规划”已有先例,2020年8月,因开发商擅自将双阳台变成单阳台,被业主投诉“货不对板”。
属于违法建设
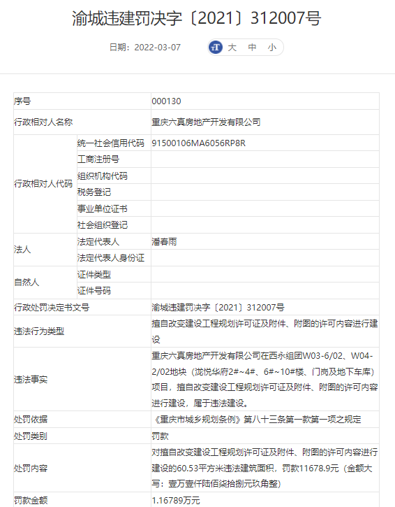
据重庆城市管理局发布的行政处罚决定书文号“渝城违建罚决字〔2021〕312007号”显示,重庆六真房地产开发有限公司在建设西永组团W03-6/02、W04-2/02地块,即泷悦华府2#~4#、6#~10#楼、门岗及地下车库项目时,擅自改变建设工程规划许可证及附件、附图的许可内容进行建设,属于违法建设。
重庆城市管理局依据《重庆市城乡规划条例》第八十三条第一款第一项之规定,对60.53平方米违法建筑面积,罚款11678.9元。
为中国电建旗下项目
天眼查APP显示,重庆六真房地产开发有限公司为南国置业股份有限公司全资子公司,南国置业大股东为中国电建地产集团有限公司(以下简称中国电建)。
2018年10月22日,中国电建经过激烈竞拍,以总成交价5.73亿竞得沙坪坝区西永K、W组团W标准分区W03-6/02、W04-2/02号宗地,土地面积6.81万方,可开发体量10.22万方,容积率1.50。
随后在该地块上开发泷悦华府项目,公开资料显示,重庆泷悦华府位于重庆科学城中轴之上,地处西永核心位置,打造纯洋房别墅高端居住区,号称“城市人居典范”。
曾因房屋“货不对板”被诉
不过,泷悦华府项目却早有“擅改规划”的先例。
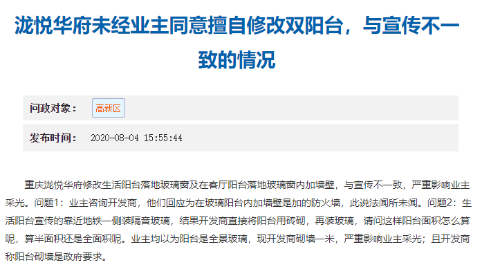
重庆网络问政平台于2020年8月4日接到业主投诉称,泷悦华府开发商擅自修改生活阳台落地玻璃窗及在客厅阳台落地玻璃窗内加墙壁,与宣传不一致,严重影响业主采光。
同年8月26日,一位姓吕的女士向媒体反映,她所购的泷悦华府房屋,宣传资料上显示“南北双阳台,舒居三房”,7月份,吕女士去楼盘现场看房,发现自己所购房屋的楼栋所有房源都只有一个阳台。电建泷悦华府对此回应称,该房因规划要求,临街的阳台全部为封闭阳台。


评论