记者|赵阳戈
近日,《电子烟管理办法》发布,并将于5月1日正式施行。《电子烟管理办法》明确了几个重要内容,一则是电子烟的定义和监管对象;二则是电子烟生产、批发和零售主题实行许可证管理;三则对电子烟销售实行渠道管理,要建立电子烟交易管理平台;四个是需要对电子烟产品质量全程管理,建立技术审评和跟踪追溯机制;第五个要对电子烟运输和进出口依法实施监管。
此外,《电子烟管理办法》还提出了普通中小学、特殊教育学校中等职业学校、专门学校、幼儿园周边不得设置电子烟产品销售网点;禁止举办各种形式推介电子烟产品的展会、论坛、博览会等;禁止向未成年人出售电子烟产品;禁止利用自动售货机等自助售卖方式销售或者变相销售电子烟产品;禁止销售除烟草口味外的调味电子烟和可自行添加雾化物的电子烟。
消息一出,市场反应明显,港股电子烟概念股下挫明显,尤其是思摩尔国际(6969.HK)等。消息也同样波及到了刚刚过会,但尚未正式登陆A股的IPO公司智立方。
公开信息显示,智立方的辅导券商是民生证券,2020年10月27日于深圳证监局进行了辅导备案。2021年5月7日获得创业板上市委受理。2021年6月3日完成问询。2022年1月25日上会,并顺利获得路条。2022年2月21日提交了注册,如今在等注册结果中。
据说明书,智立方预计融资金额为6.0044亿元,是一家专注于工业自动化设备的研发、生产、销售及相关技术服务的高新技术企业,为下游客户智能制造系统、精益和自动化生产体系提供定制化专业解决方案,产品包括工业自动化设备、自动化设备配件及相关技术服务。之所以被波及,就是由于该公司的应用行业里有电子烟。

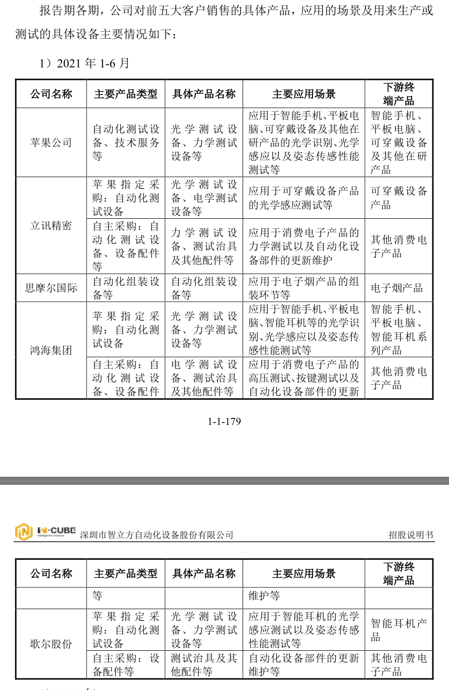
说明书显示,智立方在报告期内新开拓了Juul Labs, Inc.等电子烟行业客户,上述的思摩尔国际正好也是智立方2021年上半年的前五大客户。
不过,智立方在说明书中也表示,2020年及2021年1-6月,公司电子烟行业业务实现收入636.69万元及2871.34万元,占同期营业收入的比重为1.8%及10.77%,占比相对较低。
不过监管层还是给智立方发来注册阶段问询,要求“结合目前生产的相关技术、产品是否为电子烟专用,说明发行人相关业务是否属于电子烟行业;发行人是否具备开展相关业务的资质。”并且监管层要求保荐机构、律师核查并发表意见。
另外,结合智立方的业绩数据以及毛利率数据等,监管层也要求公司“补充说明并披露2021年度净利润增幅远低于营业收入增幅的主要原因”,以及“量化分析2021年下半年主要产品的毛利率情况,进一步说明毛利率是否存在持续下降趋势,并对毛利率下降风险作重大事项提示。”



评论