记者|张晓云
又见千万级罚单。
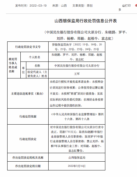
3月19日,银保监会网站披露的罚单显示,中国民生银行股份有限公司太原分行(下称民生银行太原分行)因存在6项违法违规问题,被责令改正,并处罚款1710万元。山西银保监局作出处罚决定的时间为2022年3月16日。

具体来看,6项违法违规事实主要包括未经总行授权开展兜底承诺业务、未按照会计原则进行财务核算、公章使用登记簿记载不真实、未按照“穿透”原则计提拨备、发放实际承担风险的委托贷款、在理财业务投资运作过程中提供隐性担保。
与此同时,有7名相关负责人一同被罚,包括原民生银行太原分行行长朱晓鹏和原民生银行太原分行副行长罗平。

罚单显示,朱晓鹏被取消5年银行业高级管理人员任职资格;罗平被取消3年银行业高级管理人员任职资格;刘洋、杨柳被禁止3年从事银行业工作;郑毅、赵根牛、袁志虹分别被警告。



评论