文|连线Insight 张霏
编辑|李信
未出现反转结局,十荟团这一逐渐远离社区团购中心的名字,已经彻底告别大本营湖南省。
连线Insight从多个独立信源处获悉,十荟团自2022年2月中下旬,彻底关停湖南业务。这意味着,十荟团失去了最后一个坚守阵地。据多位十荟团离职员工透露,他们均在2月下旬收到一笔十荟团拖欠的工资,有人收到全额、有人收到70%。多位供应商则反映,目前他们还未收到十荟团拖欠的货款、押金。
十荟团官方小程序的“失灵”,也侧面证实了其在社区团购市场的落败。3月15日,连线Insight曾在十荟团正常下单商品,仅时隔一周,“十荟团”小程序已无法正常使用,即便有时可以下单,订单也无法在后台正常查询。

十荟团小程序出现异常,图源十荟团小程序
这个结局并不令人意外。
从2021年8月起,十荟团一直收缩业务版图。先是大规模关城、只保留五大核心城市圈,而后仅剩湖南省正常经营。如今,十荟团彻底退出最终坚守阵地湖南省,且不知去向。
“长沙市的办公室,过年前就关了。”一位前十荟团员工说,“当时湖南省只剩下几个员工,主要处理供应商的货款问题。”据连线Insight获悉,2022年年初,十荟团整体员工便仅剩几百人。
离开湖南省的十荟团,去哪里了?成为供应商、离职员工共同关心的问题。
“目前,高层领导还在十荟团任职,正在试水一些新项目。”一位十荟团前员工向连线Insight透露,“去年下半年,十荟团其实也在不断尝试新方向,曾小范围推行过仓储折扣店、零食店、牛奶站。”
另外,一位接近十荟团管理层的知情人告诉连线Insight,江苏省常州市最近出现一个叫“超及近24小时自助超市”的品牌,由十荟团一位联合创始人的家属创办,且该超市品牌使用的购物框是标有“十荟团”的框子。
企查查显示,“超及近24小时自助超市”背后主体公司常州市十米科技的高管张宇,曾是十荟团关联公司的多家分支机构法人代表。
一些离职的十荟团管理层也早已找到新出路,创办了区域性团购平台,依旧在社区团购行业活跃。
物是人非,属于十荟团的时代终究过去了。2020年12月08日,十荟团CEO陈郢发表内部信说:“十荟团从数千家创业公司中脱颖而出,是在无数艰苦、凶险的大战中锤炼出来的,一路all in赌了几十次,才能走到今天。”
但在如今巨头称霸的行业格局中,经过千锤百炼的十荟团没能成为奇迹,消失在行业对手的关注名单范围中。
01 失守最后一块阵地
撤退是无声无息的。
“这次没有书面通知,没有正式文件下发,十荟团悄悄退出了湖南。”一位离职不久的十荟团员工最近从十荟团同事口中得知,“长沙市的办公室在春节前就关了,当时只留下2、3个员工,负责处理供应商货款,中心仓在过年后不久也关了。”
上述知情人士补充道:“若一定要划定关停时间,就是在2月下旬彻底关停湖南业务。”在他看来,“十荟团肯定不会、也不敢发正式关停通告,它拖欠供应商几千万的货款迟迟未结算,若关停消息被传出去,又有一堆供应商要踏烂办公室的门槛了。”
需要了解的是,湖南省对整个社区团购行业都是特殊的存在。2020年11月,多多买菜、美团优选、橙心优选把炮火的射程范围,集中到湖南省。这里不仅是兴盛优选总部,也是十荟团大本营。

图源十荟团官方网站
社区团购行业的人都知道,虽然十荟团主体公司注册地在北京,但实际“指挥中心”在湖南。陈郢等一众高管,更是常年在长沙湘府路华坤时代广场办公。
所以与此前大规模、快速关停其他城市圈不同,十荟团慢慢缩减湖南业务,意味着其放弃了大本营,这或离十荟团消失的日子不远了。
一位十荟团离职员工回忆,长沙从去年10月开始裁员,12月裁员数量最多、涉及部门最广,很多在十荟团工作2年的老员工也被裁了。“从去年12月下旬,裁员每天都在进行。”
员工缩减速度很夸张。一位去年12月20日离职的员工回忆:“我签完离职合同,退出钉钉群时,还有1200多人。”另一位去年12月30日离职的员工依稀记得:“我离职那天,钉钉员工群还剩几百人。”
上述两位老员工离职时便意识到,十荟团资金链断了,湖南省负责网格仓、采购等工作的核心部门都开始裁员了,十荟团也快“保不住了”。他们甚至觉得十荟团能给补发工资,已经是“不幸中的万幸。”
各部门员工大幅缩减,让不少供应商与对接的采购商失去联系,他们越发着急,想尽快拿到拖欠已久的钱。
从去年11月到2022年1月,货款问题持续恶化。等不到货款的大量供应商,最终在1月自发组织维权,他们冲向十荟团的长沙办公室,甚至去北京总部讨要说法。
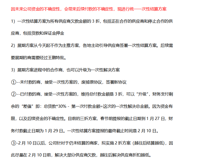
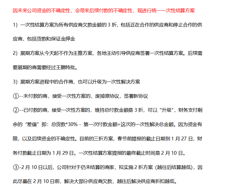
“1月初,有三名自称受十荟团总部委托的人来长沙处理欠款事宜,给供应商、网格仓加盟商一个分期付款协议方案——先付10%的欠款,余款分三年结清。”一位参与维权的长沙供应商向连线Insight回忆,“后来,湖南这边又给我一个3折一次性结算方案,也就是只结算货款的30%,若签了这个协议,上一个协议便作废。我选了后者,谁知道三年后,还有没有十荟团。”

“一次性结算方案”截图,受访者供图
一位发起维权的供应商告诉连线Insight,当时她粗略统计后,十荟团至少欠200家供应商、累计千万元的货款和押金,还有网格仓加盟商500多万元。
十荟团供应商维权,停止了供货,那段时间,不少长沙市民觉得“十荟团变了,下单后不发货,送货司机联系不到配送点,去到配送点说没货,无法联系客服。钱也退不了。”
团长也成为这场漩涡的受害者。2022年1月,一位团长听说大量十荟团供应商、货运司机在集体维权,便立即将账户1000多元佣金提现,但到现在钱也未到账。不仅如此,申请提现后,她的团长身份被平台取消,无法再接单。
失去供应商和团长的“十荟团”小程序,像是一具被抛弃空壳。连线Insight近日一直尝试打开小程序,结果多次显示“当前访问人数过多,服务器累趴下了。”只有一次页面恢复正常,但已经无法正常结算。
关城、裁员自救的十荟团,度过了寒冬,却没能迎来春天。
02 曾试图自救,多方探索新方向
如果没有巨头入场,十荟团会按照自己的节奏继续活着。但现实是残酷的。
2020年,十荟团的融资喜讯还是连连不断的,十荟团一年内接连拿到四笔融资。甚至是整个社区团购的融资赛道独有的热闹,爱企查数据显示,2020年社区团购披露融资金额高达170多亿元,而在2018年社区团购创业平台发展巅峰期,披露融资金额不过16多亿元。

十荟团融资历程,图源爱企查
进入2021年,美团、拼多多、阿里等互联网巨头迅速进化,赶超创业平台。
向十荟团汹涌而来的,除了体量巨大的敌人,还有账面资金的告急,去年一年,十荟团高层一直在极力找钱。
一位接近十荟团高层的知情人告诉连线Insight:“阿里连续多次参与十荟团的融资,从牌局来看,阿里和十荟团曾是同一阵营的,但最后阿里也不再像之前一样支持十荟团了。他们在融资对赌协议中加入了十荟团要在规定时间内实现盈利等多项条件,而十荟团很难满足这些条件。”
上述知情人补充了一句:“当淘菜菜推出后,阿里有些顶层管理者对十荟团的态度就不一样了。但也没办法,公司大了,需要听从集体意见。”
去年下半年开始,十荟团员工也意识到公司资金链出现问题,开始私下打听自家公司的融资是否及时到位。一位十荟团员工回忆:“公司高层也在多次内部会上安抚我们,说融资快到了,钱快要到了。”
一位前十荟团中层管理人士告诉连线Insight:“十荟团去年寻求融资时遇到很多困难,高层也曾尝试去海外融资,不知道结果如何。总之,去年年底的确进来一笔钱,主要用来发放员工工资和供应商货款。”
高层除了负责找钱,还在努力寻求转型,专门成立由数人组成的变革小组,在一线寻找转型方向,成员可直接向高层汇报工作。
一位曾在上述小组工作的十荟团离职员工告诉连线Insight,十荟团分别研究过仓储折扣店、零食、鲜奶业务,也在小范围内试水,但最终效果并不如意,便全部暂停。
“探索零食方向时,我们主要调研‘零食很忙’这一品牌,鲜奶站在湖南开了一家,仓储折扣店在东北地区推行过一段时间。”上述员工补充道,“不过,不管哪种模式,十荟团最后都没走通。我们这些一线调研人员也离职了。”
公开信息显示,零食连锁店“零食很忙”从长沙走出,三年发展了600多家门店,并且获红杉资本等机构2.4亿美元融资,估值已达24亿元。
零食很忙以超低客单价,主攻实惠为重、品质为次的大众消费群体,红杉中国合伙人郭山汕曾称赞,零食很忙是具备洞察消费者能力的一流品牌,最大程度解决了零食消费的深度需求。
休闲零食的确是一个规模万亿的广阔市场。中商产业研究院的数据显示,中国休闲食品行业市场规模从8224亿元增长至12984亿元,年复合增长率达12.09%。
当社区零食小业态的市场空间,成为社区创业者们看好的下一个创业机会,有社区电商基础的十荟团派专人调研这一方向,也不难理解了。
除了探索零食市场外,鲜奶站只在湖南开了一家门店。而仓储折扣店曾在东北地区举办招商大会,当时这一业务覆盖了哈尔滨、双城、牡丹江等地。
“十荟团推出的仓储折扣店,其实是网格仓仓储折扣店,前店后仓模式。”一位参与招商大会的加盟商向连线Insigt解释,“新模式下的网格仓会更加多元化,比如网格仓仓储折扣店可以上线一些临期折扣产品,加盟商发展优质团长,让其售卖折扣产品,类似团批模式。”
此前试水的新业务,结果似乎不是那么美好。而一位接近十荟团高层的知情人说:“湖南的社区团购市场失守,并不意味着十荟团已经倒闭。十荟团高管现在还在寻找新方向。”
但在负债累累的十荟团平台,继续发展新业务,是利多,还是弊多?
“哪怕十荟团之后要开辟新项目,恐怕也不会再从十荟团平台孵化,很有可能重新创建新平台。”一位区域社区团购平台创始人分析,“十荟团现在属于负债累累的状态,团队没必要再背负这么大压力做新的项目,这样也不利于新项目的发展。”
不论十荟团的新出路是否能找到,解散各地一线员工、关闭湖南大本营,种种动作都透露十荟团已退出社区团购一线行列。
03 十荟团强将出走,各自创业
故事的前半段,十荟团是“无数艰苦、凶险的大战中锤炼出来的”励志优等生,但到了故事后半段,就变了。
作为十荟团创始人,陈郢的学历很是光鲜:复旦大学毕业后,以最高荣誉贝克学者的荣耀称号拿到了哈佛大学商学院的MBA学位。
毕业后的陈郢,一头扎入了苏北农村。2012年,陈郢开始在农村研究农村电商项目。这段经历让他在农产品、电商和社交领域积累了大量经验。
当时的团队成员评价陈郢的办事风格是“行就干,不行就换”,四年后的2016年,一次偶然机会,陈郢转向了生鲜社群电商之路。创立了“有好东西”,逐渐发展壮大。
转折点发生在2018年,当时,社区团购是最火热的风口,几乎每省都有几家区域性团购平台。十荟团也在那年诞生了。2018年6月,陈郢与“爱鲜蜂”高级副总裁王鹏二人联合创办了十荟团,并在8月获得1亿元天使轮融资。
团购平台的本地化特点,意味着出生不久的十荟团,可以通过收购,快速扩张。
2019年,十荟团完成与另一社区团购平台“你我您”的合并,随后又并购了“好集乐”“邻里说”,迅速成为社区团购赛道中的第一梯队品牌,顺利度过当年洗牌期。
如外界所见,曾招揽业内不少强将的十荟团,随着去年裁员动作不断进行,不少管理者又离开了。
一位区域团购平台创始人说:“有几个离职的十荟团中层领导,现在重新做起了区域性团购生意。这也不奇怪,没进入十荟团之前,他们就做区域社区团购起家。现在手上的资源更是一大把,不需要融资,他们就能很快组局。”
连线Insight获知,除了离职员工,一些还未离职的十荟团管理人士,也有另起炉灶、创业的想法。
此外,多位社区团购从业者近期均注意到一个名为“超及近24小时自助超市”的零售便利店品牌。
一位十荟团离职员工告诉连线Insight:“这个便利店品牌用的购物框带有‘十荟团’三个字,它最先在江苏省常州市开店,采用无人便利店模式,每家店面面积不超20平米,目前售卖产品以网红小零食为主。而且可以确定的是,这个便利店品牌是十荟团一位联合创始人的家属最近创办的。”
连线Insight通过企查查,发现持有“超及近24小时自助超市”商标的主体公司,是常州市十米科技有限公司,2022年1月成立。其高管张宇,曾经是十荟有限公司南京分公司、十荟有限公司杭州分公司等七家十荟有限公司分支机构的法定代表人。
另外,企查查显示,十荟有限公司的法人代表曾是十荟团创始人陈郢,2021年12月18日,法人代表从陈郢变更为王文敬。一位十荟团内部员工曾向连线Insight透露,王文敬这位新法人并不在十荟团的钉钉工作群。

法人代表从陈郢变更为王文敬,图源企查查
一位十荟团供应商向连线Insight坦言:“前不久就听供应商同行推荐过这个品牌,但是我不太想和新品牌合作了,新品牌的资金链很容易出问题。现在十荟团还欠我一笔货款和1万押金,被创业平台伤太深了。”
随着社区团购战局的深入,十荟团在市场偃旗息鼓,这一结局在多数十荟团员工的意料之中,他们认为“一线员工都解散了,好比一艘轮船,如今只剩空壳,重返战场几乎不可能了。”另一位十荟团中层曾在去年8月对连线Insight说“打不死敌人,我们只能慢慢熬。”
最终,十荟团在社区团购业务,没能熬到新的春天。四散的管理人员,如今也各自创业去了。


评论